Suppr超能文献

肾母细胞瘤中GRAMD1A的综合预后基因鉴定及功能表征:风险预测模型的建立及治疗意义

Comprehensive prognostic gene identification and functional characterization of GRAMD1A in Wilms tumor: development of risk prediction models and therapeutic implications.

作者信息

Zeng Qiang, Tao Junfeng, Qin Lilu, Zeng Yong, Liu Zhong, Xu Mingxian, Zeng Linshan

机构信息

Department of Pediatric Surgery, Jiangxi Maternal and Child Health Hospital, Jiangxi Children's Medical Center, Nanchang, Jiangxi, China.

Department of Pediatric Surgery, The First Affiliated Hospital of Gannan Medical University, Ganzhou, Jiangxi, China.

出版信息

Front Oncol. 2024 Nov 26;14:1501718. doi: 10.3389/fonc.2024.1501718. eCollection 2024.

Abstract

BACKGROUND

Wilms tumor (WT) is the most common pediatric kidney cancer, with survival rates exceeding 90% in localized cases. However, advanced or recurrent WT remains difficult to treat due to poor prognosis and limited knowledge of its molecular mechanisms. Gene expression profiling has shown promise in identifying prognostic markers and therapeutic targets. This study aimed to identify key prognostic genes and pathways in WT, construct risk prediction models, and validate their role in tumor progression.

METHODS

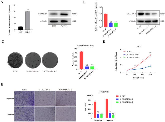
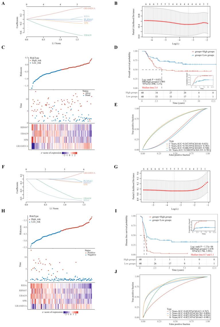
RNA sequencing and clinical data from 136 WT patients were obtained from the TARGET database. Differential gene expression analysis was conducted using GEO datasets GSE11024 and GSE66405 to compare WT and normal kidney tissues. Identified differentially expressed genes (DEGs) underwent Gene Ontology (GO) and KEGG pathway enrichment analysis to explore biological functions and pathways associated with WT progression. Univariate Cox regression was used to assess the association between DEGs and overall survival (OS) and progression-free survival (PFS). LASSO regression models were developed for risk stratification, and model accuracy was evaluated using time-dependent ROC curves. External validation confirmed key hub genes, while functional assays in WT cell lines (WiT-49) assessed the role of GRAMD1A in tumor behavior.

RESULTS

A total of 3,395 DEGs were identified, with 1,564 upregulated and 1,831 downregulated genes. Enrichment analyses revealed significant pathways involved in cell cycle regulation and metabolic reprogramming. Six key genes (GRAMD1A, PLXNA3, SPR, EBAG9, RBM47, and RIDA) were associated with both OS and PFS. LASSO models demonstrated strong predictive performance, with GRAMD1A identified as a major risk factor. External validation confirmed differential expression, and functional assays showed that GRAMD1A silencing significantly inhibited WT cell viability, proliferation, migration, and invasion.

CONCLUSIONS

This study identifies novel prognostic genes and potential therapeutic targets in WT. GRAMD1A, SPR, EBAG9, RBM47, and RIDA play critical roles in WT progression, with GRAMD1A as a key oncogenic factor, offering potential for risk stratification and future therapeutic intervention.

摘要

背景

肾母细胞瘤(WT)是最常见的儿童肾癌,局部病例的生存率超过90%。然而,晚期或复发性WT由于预后不良及其分子机制的认识有限,仍然难以治疗。基因表达谱分析在识别预后标志物和治疗靶点方面显示出前景。本研究旨在识别WT中的关键预后基因和通路,构建风险预测模型,并验证它们在肿瘤进展中的作用。

方法

从TARGET数据库中获取136例WT患者的RNA测序和临床数据。使用GEO数据集GSE11024和GSE66405进行差异基因表达分析,以比较WT和正常肾组织。对鉴定出的差异表达基因(DEG)进行基因本体(GO)和KEGG通路富集分析,以探索与WT进展相关的生物学功能和通路。单变量Cox回归用于评估DEG与总生存期(OS)和无进展生存期(PFS)之间的关联。开发LASSO回归模型进行风险分层,并使用时间依赖的ROC曲线评估模型准确性。外部验证确认了关键枢纽基因,而WT细胞系(WiT-49)中的功能测定评估了GRAMD1A在肿瘤行为中的作用。

结果

共鉴定出3395个DEG,其中1564个基因上调,1831个基因下调。富集分析揭示了参与细胞周期调控和代谢重编程的重要通路。六个关键基因(GRAMD1A、PLXNA3、SPR、EBAG9、RBM47和RIDA)与OS和PFS均相关。LASSO模型显示出强大的预测性能,其中GRAMD1A被确定为主要风险因素。外部验证确认了差异表达,功能测定表明GRAMD1A沉默显著抑制WT细胞活力、增殖、迁移和侵袭。

结论

本研究在WT中识别出了新的预后基因和潜在治疗靶点。GRAMD1A、SPR、EBAG9、RBM47和RIDA在WT进展中起关键作用,其中GRAMD1A是关键致癌因子,为风险分层和未来治疗干预提供了潜力。

https://cdn.ncbi.nlm.nih.gov/pmc/blobs/a873/11628387/fa746675bd83/fonc-14-1501718-g001.jpg

文献AI研究员

20分钟写一篇综述,助力文献阅读效率提升50倍。

立即体验

用中文搜PubMed

大模型驱动的PubMed中文搜索引擎

马上搜索

文档翻译

学术文献翻译模型,支持多种主流文档格式。

立即体验