Suppr超能文献

tRF-Gln-CTG-026 通过减轻全身蛋白质合成来改善肝损伤。

tRF-Gln-CTG-026 ameliorates liver injury by alleviating global protein synthesis.

机构信息

State Key Laboratory of Stem Cell and Reproductive Biology, Institute of Zoology, Chinese Academy of Sciences, Beijing, 100101, China.

Institute for Stem Cell and Regenerative Medicine, Chinese Academy of Sciences, Beijing, 100101, China.

出版信息

Signal Transduct Target Ther. 2023 Apr 3;8(1):144. doi: 10.1038/s41392-023-01351-5.

Abstract

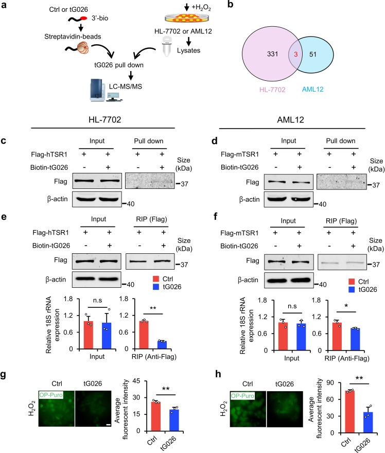
tsRNAs (tRNA-derived small RNAs), as products of the stress response, exert considerable influence on stress response and injury regulation. However, it remains largely unclear whether tsRNAs can ameliorate liver injury. Here, we demonstrate the roles of tsRNAs in alleviating liver injury by utilizing the loss of NSun2 (NOP2/Sun domain family, member 2) as a tsRNAs-generating model. Mechanistically, the loss of NSun2 reduces methyluridine-U5 (mU) and cytosine-C5 (mC) of tRNAs, followed by the production of various tsRNAs, especially Class I tsRNAs (tRF-1s). Through further screening, we show that tRF-Gln-CTG-026 (tG026), the optimal tRF-1, ameliorates liver injury by repressing global protein synthesis through the weakened association between TSR1 (pre-rRNA-processing protein TSR1 homolog) and pre-40S ribosome. This study indicates the potential of tsRNA-reduced global protein synthesis in liver injury and repair, suggesting a potential therapeutic strategy for liver injury.

摘要

tsRNAs(tRNA 衍生的小 RNA)作为应激反应的产物,对应激反应和损伤调节有很大的影响。然而,tsRNAs 是否能减轻肝损伤在很大程度上仍不清楚。在这里,我们利用 NSun2(NOP2/Sun 结构域家族成员 2)的缺失作为产生 tsRNAs 的模型,证明了 tsRNAs 在减轻肝损伤中的作用。从机制上讲,NSun2 的缺失会降低 tRNA 的甲基尿嘧啶-U5(mU)和胞嘧啶-C5(mC),随后产生各种 tsRNAs,特别是 I 类 tsRNAs(tRF-1s)。通过进一步筛选,我们发现最优的 tRF-1 tRF-Gln-CTG-026(tG026)通过削弱 TSR1(前 rRNA 加工蛋白 TSR1 同源物)和预 40S 核糖体之间的结合,抑制了全球蛋白质合成,从而减轻了肝损伤。这项研究表明 tsRNA 降低的全球蛋白质合成在肝损伤和修复中的潜在作用,为肝损伤提供了一种潜在的治疗策略。

https://cdn.ncbi.nlm.nih.gov/pmc/blobs/77f5/10073094/7037e9962455/41392_2023_1351_Fig1_HTML.jpg

文献AI研究员

20分钟写一篇综述,助力文献阅读效率提升50倍。

立即体验

用中文搜PubMed

大模型驱动的PubMed中文搜索引擎

马上搜索

文档翻译

学术文献翻译模型,支持多种主流文档格式。

立即体验