Suppr超能文献

猪背最长肌中N6-甲基腺苷甲基化分析及关键基因ADIPOQ的解析:以mA-YTHDF1依赖的方式促进脂肪生成

Profiling of N6-methyladenosine methylation in porcine longissimus dorsi muscle and unravelling the hub gene ADIPOQ promotes adipogenesis in an mA-YTHDF1-dependent manner.

作者信息

Gong Huanfa, Gong Tao, Liu Youhua, Wang Yizhen, Wang Xinxia

机构信息

Key Laboratory of Molecular Animal Nutrition, Ministry of Education, College of Animal Sciences, Zhejiang University, Hangzhou, 310058, People's Republic of China.

Key Laboratory of Animal Nutrition and Feed Science in Eastern China, Ministry of Agriculture, College of Animal Sciences, Zhejiang University, Hangzhou, 310058, People's Republic of China.

出版信息

J Anim Sci Biotechnol. 2023 Apr 6;14(1):50. doi: 10.1186/s40104-023-00833-4.

Abstract

BACKGROUND

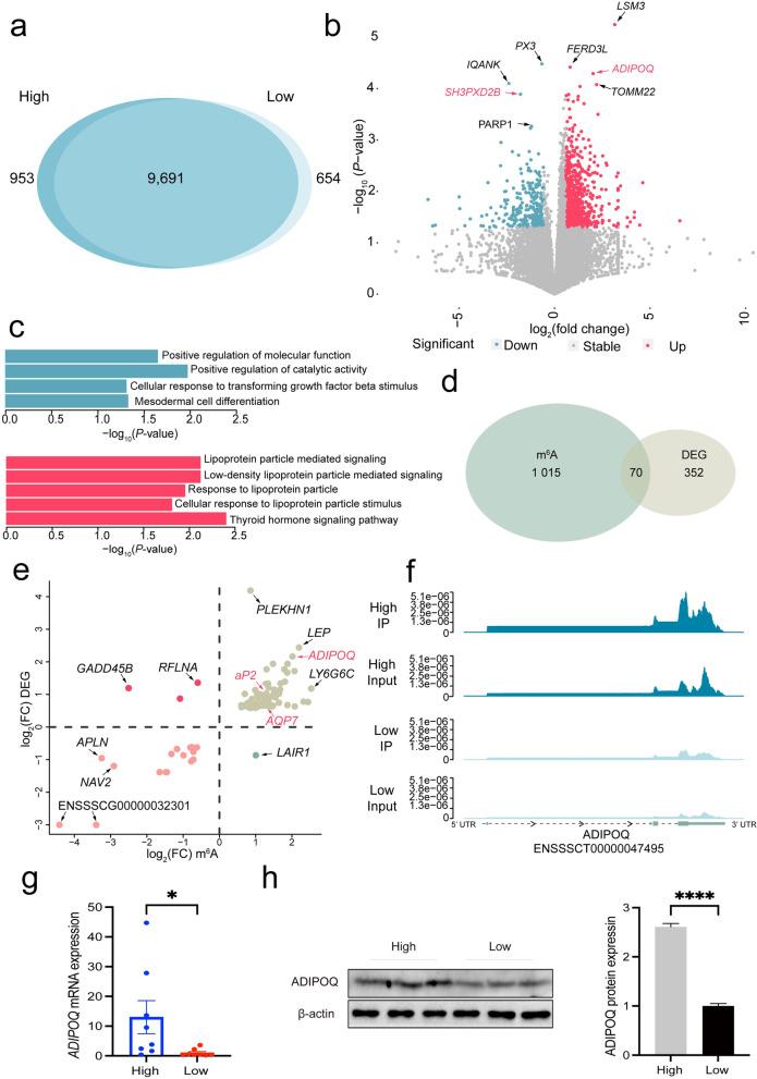
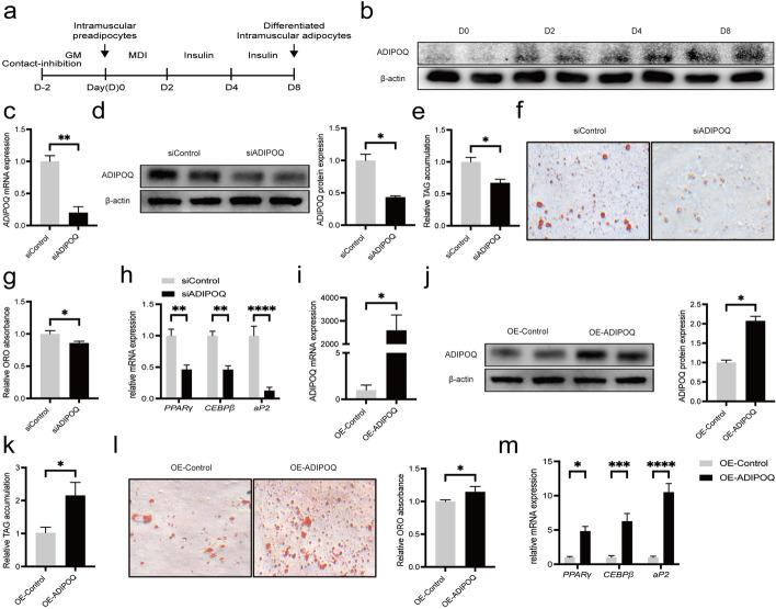
Intramuscular fat (IMF) content is a critical indicator of pork quality, and abnormal IMF is also relevant to human disease as well as aging. Although N6-methyladenosine (mA) RNA modification was recently found to regulate adipogenesis in porcine intramuscular fat, however, the underlying molecular mechanisms was still unclear.

RESULTS

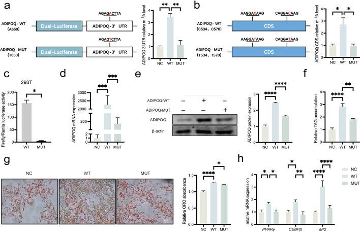
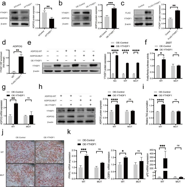
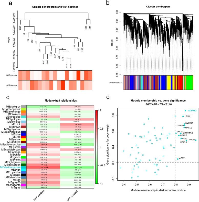
In this work, we collected 20 longissimus dorsi muscle samples with high (average 3.95%) or low IMF content (average 1.22%) from a unique heterogenous swine population for mA sequencing (mA-seq). We discovered 70 genes show both differential RNA expression and mA modification from high and low IMF group, including ADIPOQ and SFRP1, two hub genes inferred through gene co-expression analysis. Particularly, we observed ADIPOQ, which contains three mA modification sites within 3' untranslated and protein coding region, could promote porcine intramuscular preadipocyte differentiation in an mA-dependent manner. Furthermore, we found the YT521‑B homology domain family protein 1 (YTHDF1) could target and promote ADIPOQ mRNA translation.

CONCLUSIONS

Our study provided a comprehensive profiling of mA methylation in porcine longissimus dorsi muscle and characterized the involvement of mA epigenetic modification in the regulation of ADIPOQ mRNA on IMF deposition through an mA-YTHDF1-dependent manner.

摘要

背景

肌内脂肪(IMF)含量是猪肉品质的关键指标,异常的IMF也与人类疾病以及衰老相关。尽管最近发现N6-甲基腺苷(mA)RNA修饰可调节猪肌内脂肪的脂肪生成,然而,其潜在的分子机制仍不清楚。

结果

在本研究中,我们从一个独特的异质猪群中收集了20个背最长肌样本,其IMF含量高(平均3.95%)或低(平均1.22%)用于mA测序(mA-seq)。我们发现70个基因在高IMF组和低IMF组中表现出RNA表达和mA修饰的差异,包括通过基因共表达分析推断出的两个枢纽基因ADIPOQ和SFRP1。特别地,我们观察到ADIPOQ在3'非翻译区和蛋白质编码区内包含三个mA修饰位点,它可以以mA依赖的方式促进猪肌内前脂肪细胞分化。此外,我们发现YT521-B同源结构域家族蛋白1(YTHDF1)可以靶向并促进ADIPOQ mRNA的翻译。

结论

我们的研究提供了猪背最长肌中mA甲基化的全面概况,并通过mA-YTHDF1依赖的方式表征了mA表观遗传修饰在调节ADIPOQ mRNA对IMF沉积中的作用。

https://cdn.ncbi.nlm.nih.gov/pmc/blobs/5d05/10077699/1507b1f8f5ba/40104_2023_833_Fig1_HTML.jpg

文献AI研究员

20分钟写一篇综述,助力文献阅读效率提升50倍。

立即体验

用中文搜PubMed

大模型驱动的PubMed中文搜索引擎

马上搜索

文档翻译

学术文献翻译模型,支持多种主流文档格式。

立即体验