Suppr超能文献

衰老细胞通过促进肌肉去分化来增强蝾螈肢体再生。

Senescent cells enhance newt limb regeneration by promoting muscle dedifferentiation.

机构信息

Technische Universität Dresden, CRTD/Center for Regenerative Therapies Dresden, Dresden, Germany.

Freie Universität Berlin, Berlin, Germany.

出版信息

Aging Cell. 2023 Jun;22(6):e13826. doi: 10.1111/acel.13826. Epub 2023 Apr 6.

Abstract

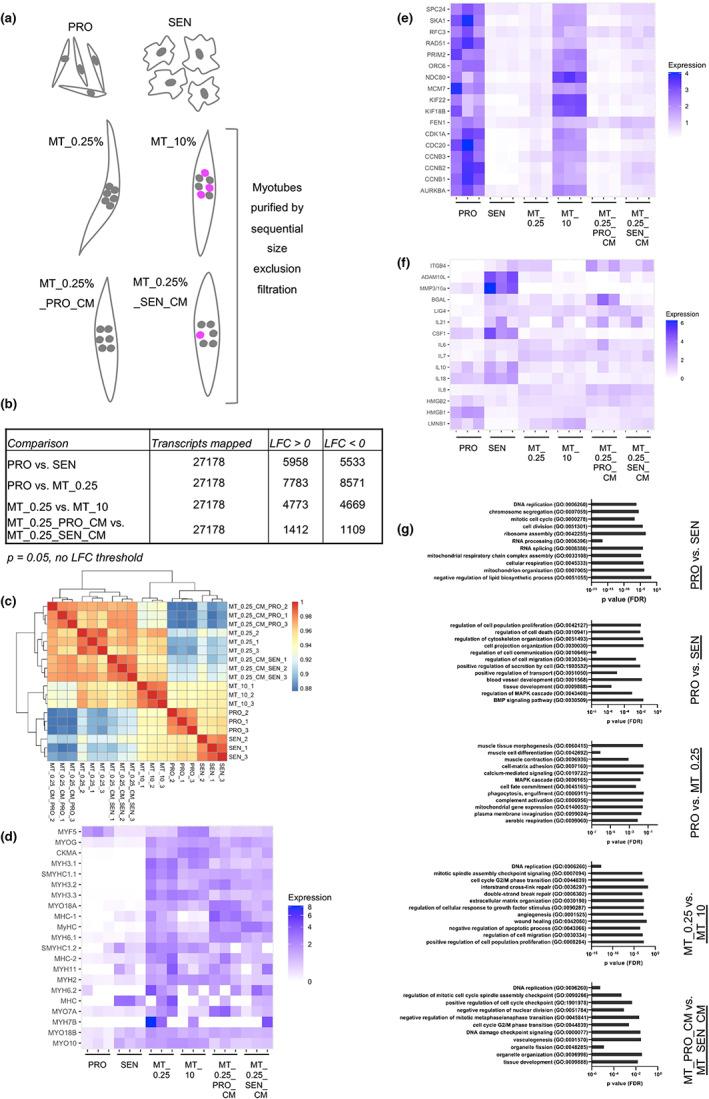
Salamanders are able to regenerate their entire limbs throughout lifespan, through a process that involves significant modulation of cellular plasticity. Limb regeneration is accompanied by the endogenous induction of cellular senescence, a state of irreversible cell cycle arrest associated with profound non-cell-autonomous consequences. While traditionally associated with detrimental physiological effects, here, we show that senescent cells can enhance newt limb regeneration. Through a lineage tracing approach, we demonstrate that exogenously derived senescent cells promote dedifferentiation of mature muscle tissue to generate regenerative progenitors. In a paradigm of newt myotube dedifferentiation, we uncover that senescent cells promote myotube cell cycle re-entry and reversal of muscle identity via secreted factors. Transcriptomic profiling and loss of function approaches identify the FGF-ERK signalling axis as a critical mediator of senescence-induced muscle dedifferentiation. While chronic senescence constrains muscle regeneration in physiological mammalian contexts, we thus highlight a beneficial role for cellular senescence as an important modulator of dedifferentiation, a key mechanism for regeneration of complex structures.

摘要

蝾螈能够在整个生命周期中通过一种涉及细胞可塑性显著调节的过程再生其整个肢体。肢体再生伴随着细胞衰老的内源性诱导,这是一种与深刻的非细胞自主后果相关的不可逆细胞周期停滞状态。虽然传统上与有害的生理效应相关,但在这里,我们表明衰老细胞可以增强蝾螈肢体再生。通过谱系追踪方法,我们证明了外源性衰老细胞促进成熟肌肉组织的去分化以产生再生祖细胞。在蝾螈肌管去分化的范例中,我们揭示了衰老细胞通过分泌因子促进肌管细胞周期重新进入和肌肉特性的逆转。转录组分析和功能丧失方法确定了 FGF-ERK 信号轴作为衰老诱导肌肉去分化的关键介质。虽然慢性衰老限制了生理哺乳动物环境中的肌肉再生,但我们因此强调了细胞衰老作为去分化的重要调节剂的有益作用,这是复杂结构再生的关键机制。

https://cdn.ncbi.nlm.nih.gov/pmc/blobs/c1c8/10265169/98c0c11a18fb/ACEL-22-e13826-g005.jpg

文献AI研究员

20分钟写一篇综述,助力文献阅读效率提升50倍。

立即体验

用中文搜PubMed

大模型驱动的PubMed中文搜索引擎

马上搜索

文档翻译

学术文献翻译模型,支持多种主流文档格式。

立即体验