Suppr超能文献

结直肠组织的微生物群类型可能与结直肠癌患者的预后相关。

The microbiome types of colorectal tissue are potentially associated with the prognosis of patients with colorectal cancer.

作者信息

Xu Yixin, Zhao Jing, Ma Yu, Liu Jia, Cui Yingying, Yuan Yuqing, Xiang Chenxi, Ma Dongshen, Liu Hui

机构信息

Department of General Surgery, The Affiliated Hospital of Xuzhou Medical University, Xuzhou, Jiangsu, China.

Department of Pathology, The Affiliated Hospital of Xuzhou Medical University, Xuzhou, Jiangsu, China.

出版信息

Front Microbiol. 2023 Mar 21;14:1100873. doi: 10.3389/fmicb.2023.1100873. eCollection 2023.

Abstract

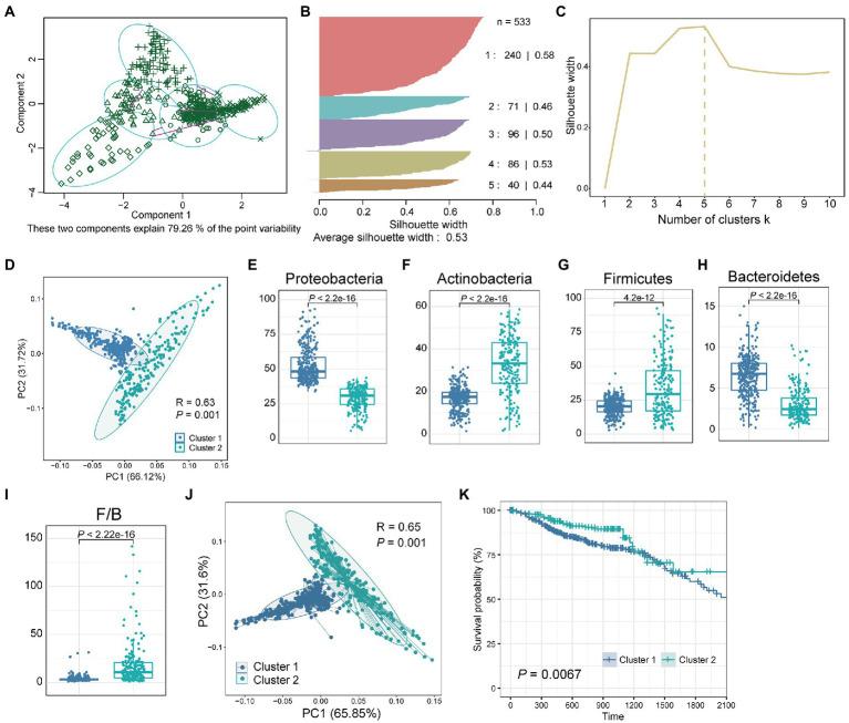
As the second leading cause of cancer worldwide, colorectal cancer (CRC) is associated with a poor prognosis. Although recent studies have explored prognostic markers in patients with CRC, whether tissue microbes carry prognostic information remains unknown. Here, by assessing the colorectal tissue microbes of 533 CRC patients, we found that Proteobacteria (43.5%), Firmicutes (25.3%), and Actinobacteria (23.0%) dominated the colorectal tissue microbiota, which was different from the gut microbiota. Moreover, two clear clusters were obtained by clustering based on the tissue microbes across all samples. By comparison, the relative abundances of Proteobacteria and Bacteroidetes in cluster 1 were significantly higher than those in cluster 2; while compared with cluster 1, Firmicutes and Actinobacteria were more abundant in cluster 2. In addition, the Firmicutes/Bacteroidetes ratios in cluster 1 were significantly lower than those in cluster 2. Further, compared with cluster 2, patients in cluster 1 had relatively poor survival (Log-rank test,  = 0.0067). By correlating tissue microbes with patient survival, we found that the relative abundance of dominant phyla, including Proteobacteria, Firmicutes, and Bacteroidetes, was significantly associated with survival in CRC patients. Besides, the co-occurrence network of tissue microbes at the phylum level of cluster 2 was more complicated than that of cluster 1. Lastly, we detected some pathogenic bacteria enriched in cluster 1 that promote the development of CRC, thus leading to poor survival. In contrast, cluster 2 showed significant increases in the abundance of some probiotics and genera that resist cancer development. Altogether, this study provides the first evidence that the tissue microbiome of CRC patients carries prognostic information and can help design approaches for clinically evaluating the survival of CRC patients.

摘要

作为全球第二大致癌原因,结直肠癌(CRC)的预后较差。尽管最近的研究探索了结直肠癌患者的预后标志物,但组织微生物是否携带预后信息仍不清楚。在这里,通过评估533例CRC患者的结直肠组织微生物,我们发现变形菌门(43.5%)、厚壁菌门(25.3%)和放线菌门(23.0%)在结直肠组织微生物群中占主导地位,这与肠道微生物群不同。此外,通过对所有样本的组织微生物进行聚类,得到了两个明显的簇。相比之下,簇1中变形菌门和拟杆菌门的相对丰度显著高于簇2;而与簇1相比,簇2中厚壁菌门和放线菌门更为丰富。此外,簇1中的厚壁菌门/拟杆菌门比值显著低于簇2。进一步研究发现,与簇2相比,簇1中的患者生存率相对较低(对数秩检验,P = 0.0067)。通过将组织微生物与患者生存率相关联,我们发现包括变形菌门、厚壁菌门和拟杆菌门在内的优势门的相对丰度与CRC患者的生存率显著相关。此外,簇2在门水平上的组织微生物共现网络比簇1更复杂。最后,我们检测到簇1中富集了一些促进CRC发展的病原菌,从而导致生存率较低。相比之下,簇2中一些抗癌症发展的益生菌和属的丰度显著增加。总之,本研究提供了首个证据,表明CRC患者的组织微生物组携带预后信息,并有助于设计临床评估CRC患者生存率的方法。

https://cdn.ncbi.nlm.nih.gov/pmc/blobs/412e/10072283/fddb3a965338/fmicb-14-1100873-g001.jpg

文献AI研究员

20分钟写一篇综述,助力文献阅读效率提升50倍。

立即体验

用中文搜PubMed

大模型驱动的PubMed中文搜索引擎

马上搜索

文档翻译

学术文献翻译模型,支持多种主流文档格式。

立即体验