Suppr超能文献

分子/纳机械学对电刺激抑制癌细胞能量代谢机制和细胞骨架损伤的研究进展。

Molecular/Nanomechanical Insights into Electrostimulation-Inhibited Energy Metabolism Mechanisms and Cytoskeleton Damage of Cancer Cells.

机构信息

State Key Laboratory of Electroanalytical Chemistry, Changchun Institute of Applied Chemistry, Chinese Academy of Sciences, Changchun, Jilin, 130022, China.

School of Applied Chemistry and Engineering, University of Science and Technology of China, Hefei, Anhui, 230026, China.

出版信息

Adv Sci (Weinh). 2023 Jun;10(16):e2207165. doi: 10.1002/advs.202207165. Epub 2023 Apr 7.

Abstract

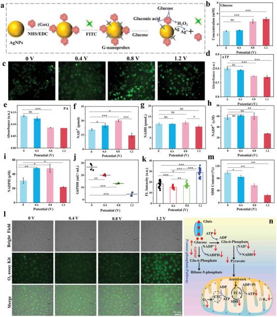
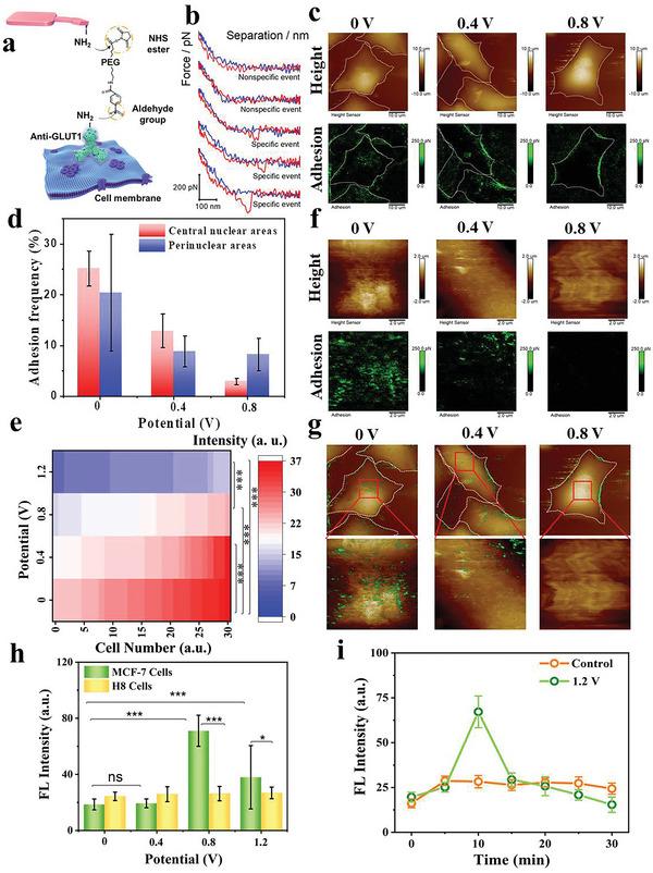
Inhibiting energy metabolism of cancer cells is an effective way to treat cancer but remains a great challenge. Herein, electrostimulation (ES) is applied to effectively suppress energy metabolism of cancer cells to induce rapid cell death, and deeply reveal the underlying mechanisms at the molecular and nanomechanical levels by combined use of fluorescence imaging and atomic force microscopy. Cancer cells are found significantly less tolerant to ES than normal cells; and ES causes "domino effect" to induce mitochondrial dysfunction to impede electron transport chain (ETC) and tricarboxylic acid (TCA) cycle pathways, leading to fatal energy-supply crisis and death of cancer cells. From the perspective of cell mechanics, the Young's modulus decreases and cytoskeleton destruction of MCF-7 cell membranes caused by F-actin depolymerization occurs, along with down-regulation and sporadic distribution of glucose transporter 1 (GLUT1) after ES. Such a double whammy renders ES highly effective and promising for potential clinical cancer treatments.

摘要

抑制癌细胞的能量代谢是治疗癌症的一种有效方法,但仍然是一个巨大的挑战。在此,采用电刺激(ES)有效地抑制癌细胞的能量代谢,诱导快速细胞死亡,并通过荧光成像和原子力显微镜的结合,深入揭示分子和纳米力学水平的潜在机制。研究发现,癌细胞对 ES 的耐受性明显低于正常细胞;ES 引发“多米诺骨牌效应”,导致线粒体功能障碍,阻碍电子传递链(ETC)和三羧酸(TCA)循环途径,导致致命的能量供应危机和癌细胞死亡。从细胞力学的角度来看,ES 会导致 MCF-7 细胞膜的杨氏模量降低和细胞骨架破坏,肌动蛋白解聚导致葡萄糖转运蛋白 1(GLUT1)下调和点状分布。这种双重打击使得 ES 在癌症的临床治疗中具有很高的有效性和应用前景。

https://cdn.ncbi.nlm.nih.gov/pmc/blobs/9bfc/10238215/17c0bba44c3e/ADVS-10-2207165-g003.jpg

文献AI研究员

20分钟写一篇综述,助力文献阅读效率提升50倍。

立即体验

用中文搜PubMed

大模型驱动的PubMed中文搜索引擎

马上搜索

文档翻译

学术文献翻译模型,支持多种主流文档格式。

立即体验