Suppr超能文献

雌激素受体阳性乳腺癌中CDK4/6抑制剂耐药性,2023年展望

CDK4/6 inhibitor resistance in estrogen receptor positive breast cancer, a 2023 perspective.

作者信息

Zhou Fiona H, Downton Teesha, Freelander Allegra, Hurwitz Joshua, Caldon C Elizabeth, Lim Elgene

机构信息

Garvan Institute of Medical Research, Sydney, NSW, Australia.

St Vincent's Clinical School, University of NSW, Sydney, NSW, Australia.

出版信息

Front Cell Dev Biol. 2023 Mar 22;11:1148792. doi: 10.3389/fcell.2023.1148792. eCollection 2023.

Abstract

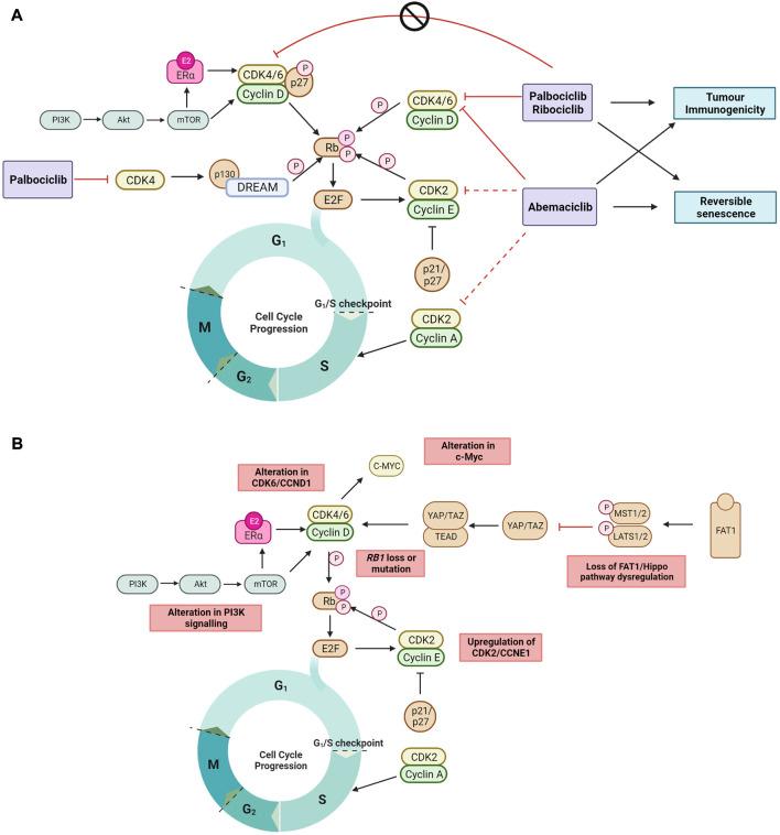
CDK4/6 inhibitors have become game-changers in the treatment of estrogen receptor-positive (ER+) breast cancer, and in combination with endocrine therapy are the standard of care first-line treatment for ER+/HER2-negative advanced breast cancer. Although CDK4/6 inhibitors prolong survival for these patients, resistance is inevitable and there is currently no clear standard next-line treatment. There is an urgent unmet need to dissect the mechanisms which drive intrinsic and acquired resistance to CDK4/6 inhibitors and endocrine therapy to guide the subsequent therapeutic decisions. We will review the insights gained from preclinical studies and clinical cohorts into the diverse mechanisms of CDK4/6 inhibitor action and resistance, and highlight potential therapeutic strategies in the context of CDK4/6 inhibitor resistance.

摘要

细胞周期蛋白依赖性激酶4/6(CDK4/6)抑制剂已成为雌激素受体阳性(ER+)乳腺癌治疗的变革性药物,与内分泌治疗联合使用是ER+/人表皮生长因子受体2阴性(HER2-)晚期乳腺癌的一线标准治疗方案。尽管CDK4/6抑制剂可延长这些患者的生存期,但耐药性不可避免,目前尚无明确的二线标准治疗方案。迫切需要剖析导致对CDK4/6抑制剂和内分泌治疗产生原发性和获得性耐药的机制,以指导后续的治疗决策。我们将回顾从临床前研究和临床队列中获得的关于CDK4/6抑制剂作用和耐药性的多种机制的见解,并强调在CDK4/6抑制剂耐药背景下的潜在治疗策略。

https://cdn.ncbi.nlm.nih.gov/pmc/blobs/fd73/10073728/e3aa38a81771/fcell-11-1148792-g001.jpg

文献AI研究员

20分钟写一篇综述,助力文献阅读效率提升50倍。

立即体验

用中文搜PubMed

大模型驱动的PubMed中文搜索引擎

马上搜索

文档翻译

学术文献翻译模型,支持多种主流文档格式。

立即体验