Suppr超能文献

RFWD3 促进 ZRANB3 的募集,以调节停滞复制叉的重塑。

RFWD3 promotes ZRANB3 recruitment to regulate the remodeling of stalled replication forks.

机构信息

Department of Radiation Oncology, Massachusetts General Hospital, Harvard Medical School , Boston, MA, USA.

Center for Cancer Research, Massachusetts General Hospital, Harvard Medical School , Boston, MA, USA.

出版信息

J Cell Biol. 2023 May 1;222(5). doi: 10.1083/jcb.202106022. Epub 2023 Apr 10.

Abstract

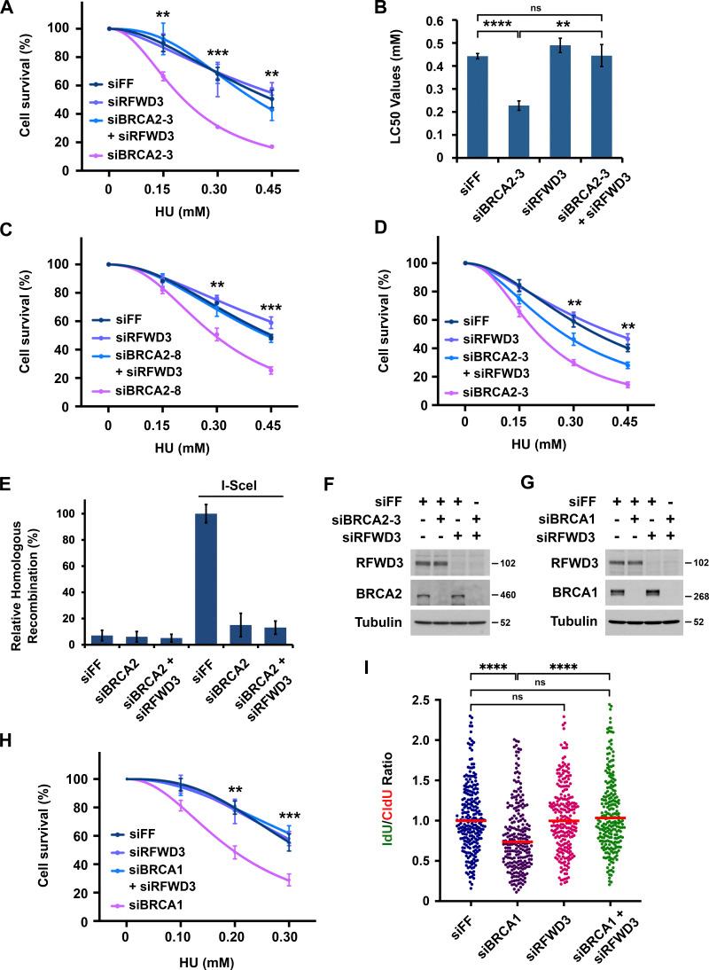
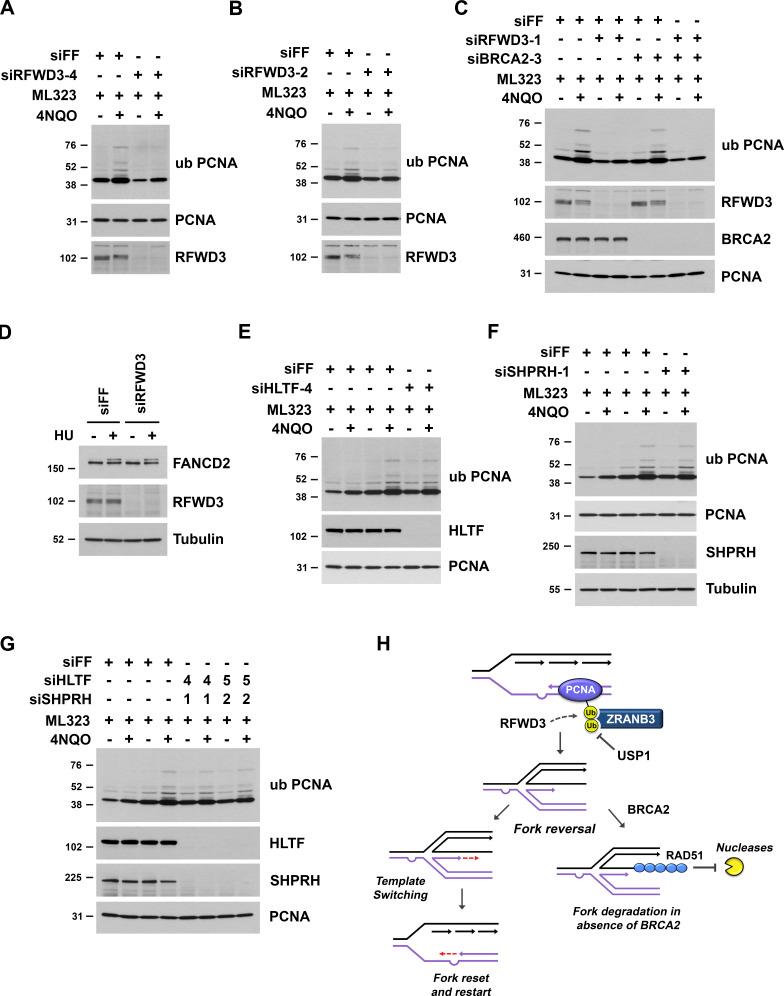
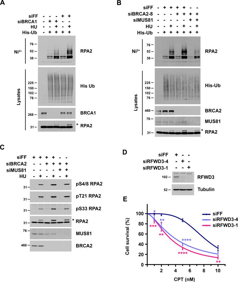
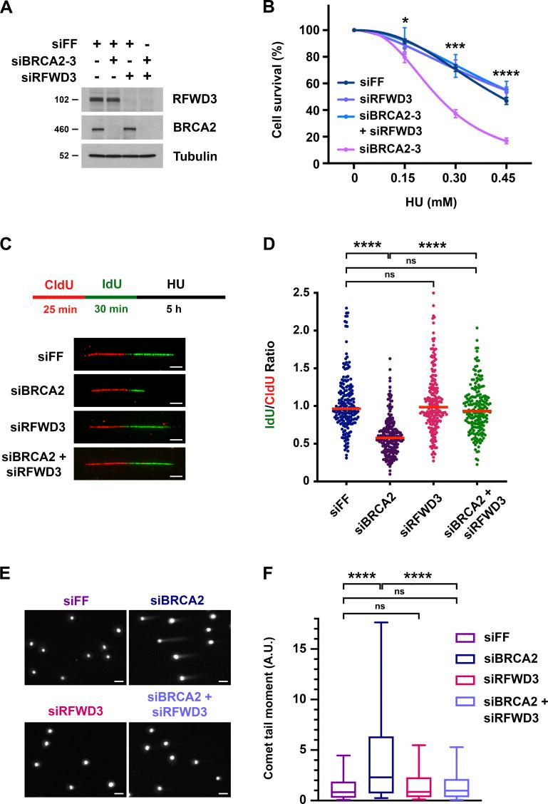
Replication fork reversal is an important mechanism to protect the stability of stalled forks and thereby preserve genomic integrity. While multiple enzymes have been identified that can remodel forks, their regulation remains poorly understood. Here, we demonstrate that the ubiquitin ligase RFWD3, whose mutation causes Fanconi Anemia, promotes recruitment of the DNA translocase ZRANB3 to stalled replication forks and ubiquitinated sites of DNA damage. Using electron microscopy, we show that RFWD3 stimulates fork remodeling in a ZRANB3-epistatic manner. Fork reversal is known to promote nascent DNA degradation in BRCA2-deficient cells. Consistent with a role for RFWD3 in fork reversal, inactivation of RFWD3 in these cells rescues fork degradation and collapse, analogous to ZRANB3 inactivation. RFWD3 loss impairs ZRANB3 localization to spontaneous nuclear foci induced by inhibition of the PCNA deubiquitinase USP1. We demonstrate that RFWD3 promotes PCNA ubiquitination and interaction with ZRANB3, providing a mechanism for RFWD3-dependent recruitment of ZRANB3. Together, these results uncover a new role for RFWD3 in regulating ZRANB3-dependent fork remodeling.

摘要

复制叉反转是一种重要的机制,可以保护停滞的叉稳定,从而保持基因组的完整性。虽然已经鉴定出多种能够重塑叉的酶,但它们的调控仍然知之甚少。在这里,我们证明了泛素连接酶 RFWD3(其突变会导致范可尼贫血)可以促进 DNA 转位酶 ZRANB3 招募到停滞的复制叉和 DNA 损伤的泛素化位点。通过电子显微镜,我们表明 RFWD3 以 ZRANB3 上位性的方式刺激叉重塑。已知叉反转会促进 BRCA2 缺陷细胞中新生成的 DNA 降解。与 RFWD3 在叉反转中的作用一致,在这些细胞中失活 RFWD3 可以挽救叉降解和崩溃,类似于 ZRANB3 的失活。RFWD3 的缺失会损害 ZRANB3 定位到由 PCNA 去泛素酶 USP1 抑制诱导的自发核焦点。我们证明 RFWD3 促进 PCNA 泛素化和与 ZRANB3 的相互作用,为 RFWD3 依赖性 ZRANB3 募集提供了一种机制。总之,这些结果揭示了 RFWD3 在调节 ZRANB3 依赖性叉重塑中的新作用。

https://cdn.ncbi.nlm.nih.gov/pmc/blobs/fc7e/10097976/dc7fb7703cac/JCB_202106022_Fig1.jpg

文献AI研究员

20分钟写一篇综述,助力文献阅读效率提升50倍。

立即体验

用中文搜PubMed

大模型驱动的PubMed中文搜索引擎

马上搜索

文档翻译

学术文献翻译模型,支持多种主流文档格式。

立即体验