Suppr超能文献

由于激活和抑制 NK 细胞受体的配体失衡,iPSC 衍生细胞缺乏对自身 NK 细胞的免疫耐受。

iPSC-derived cells lack immune tolerance to autologous NK-cells due to imbalance in ligands for activating and inhibitory NK-cell receptors.

机构信息

Lopukhin Federal Research and Clinical Center of Physical-Chemical Medicine of Federal Medical Biological Agency, 1a Malaya Pirogovskaya, Moscow, Russia, 119435.

Faculty of Biology, Lomonosov Moscow State University, 1-12 Leninskie Gory, Moscow, Russia, 119991.

出版信息

Stem Cell Res Ther. 2023 Apr 11;14(1):77. doi: 10.1186/s13287-023-03308-5.

Abstract

BACKGROUND

Dozens of transplants generated from pluripotent stem cells are currently in clinical trials. The creation of patient-specific iPSCs makes personalized therapy possible due to their main advantage of immunotolerance. However, some reports have claimed recently that aberrant gene expression followed by proteome alterations and neoantigen formation can result in iPSCs recognition by autologous T-cells. Meanwhile, the possibility of NK-cell activation has not been previously considered. This study focused on the comparison of autologous and allogeneic immune response to iPSC-derived cells and isogeneic parental somatic cells used for reprogramming.

METHODS

We established an isogeneic cell model consisting of parental dermal fibroblasts, fibroblast-like iPSC-derivatives (iPS-fibro) and iPS-fibro lacking beta-2-microglobulin (B2M). Using the cells obtained from two patients, we analyzed the activation of autologous and allogeneic T-lymphocytes and NK-cells co-cultured with target cells.

RESULTS

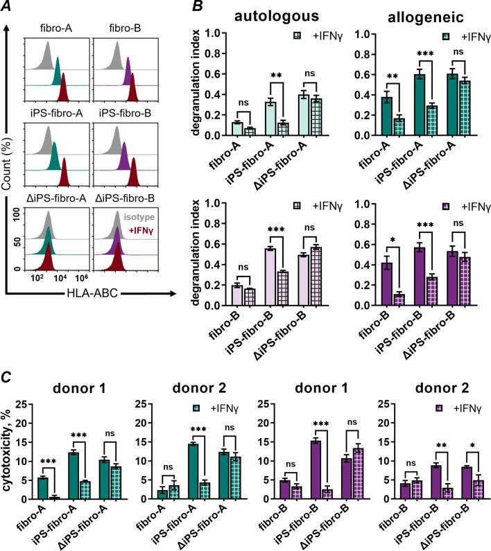
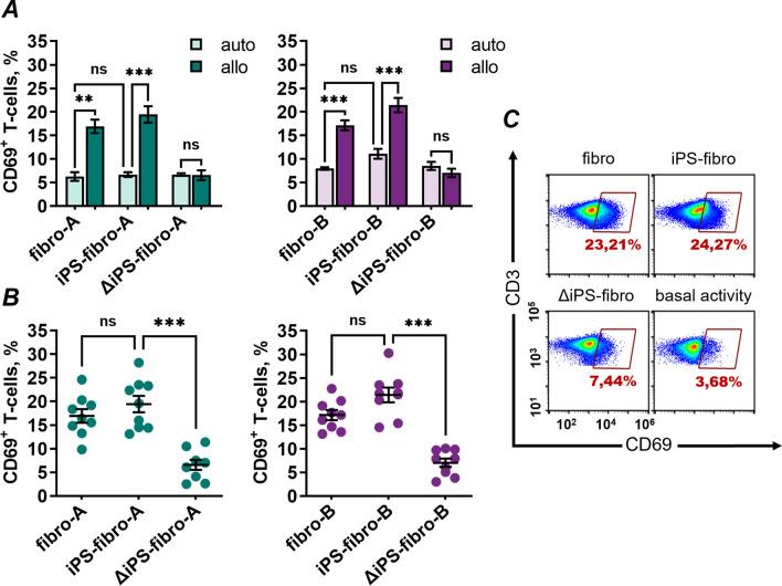
Here we report that cells differentiated from iPSCs can be recognized by NK-cells rather than by autologous T-cells. We observed that iPS-fibro elicited a high level of NK-cell degranulation and cytotoxicity, while isogeneic parental skin fibroblasts used to obtain iPSCs barely triggered an NK-cell response. iPSC-derivatives with B2M knockout did not cause an additional increase in NK-cell activation, although they were devoid of HLA-I, the major inhibitory molecules for NK-cells. Transcriptome analysis revealed a significant imbalance of ligands for activating and inhibitory NK-cell receptors in iPS-fibro. Compared to parental fibroblasts, iPSC-derivatives had a reduced expression of HLA-I simultaneously with an increased gene expression of major activating ligands, such as MICA, NECTIN2, and PVR. The lack of inhibitory signals might be due to insufficient maturity of cells differentiated from iPSCs. In addition, we showed that pretreatment of iPS-fibro with proinflammatory cytokine IFNγ restored the ligand imbalance, thereby reducing the degranulation and cytotoxicity of NK-cells.

CONCLUSION

In summary, we showed that iPSC-derived cells can be sensitive to the cytotoxic potential of autologous NK-cells regardless of HLA-I status. Thus, the balance of ligands for NK-cell receptors should be considered prior to iPSC-based cell therapies. Trial registration Not applicable.

摘要

背景

目前已有数十种由多能干细胞生成的移植器官正在临床试验中。由于其主要优势在于免疫耐受,因此患者特异性 iPSC 的产生使个性化治疗成为可能。然而,最近有一些报告声称,异常的基因表达随后导致蛋白质组改变和新抗原形成,这可能导致自体 T 细胞识别 iPSC。同时,NK 细胞激活的可能性以前并未被考虑。本研究专注于比较自体和同种异体免疫反应对 iPSC 衍生细胞和用于重编程的同基因亲本体细胞。

方法

我们建立了一个同基因细胞模型,由亲本真皮成纤维细胞、成纤维样 iPSC 衍生物(iPS-fibro)和缺乏β-2-微球蛋白(B2M)的 iPS-fibro 组成。使用来自两名患者的细胞,我们分析了与靶细胞共培养的自体和同种异体 T 淋巴细胞和 NK 细胞的激活。

结果

在这里,我们报告说,iPSC 分化而来的细胞可以被 NK 细胞而不是自体 T 细胞识别。我们观察到 iPS-fibro 引发了高水平的 NK 细胞脱粒和细胞毒性,而用于获得 iPSC 的同基因亲本皮肤成纤维细胞几乎没有引发 NK 细胞反应。尽管缺乏 HLA-I(NK 细胞的主要抑制分子),但 B2M 敲除的 iPSC 衍生物并没有导致 NK 细胞激活的额外增加。转录组分析显示,iPS-fibro 中的激活和抑制性 NK 细胞受体配体存在显著失衡。与亲本成纤维细胞相比,iPSC 衍生物同时表达 HLA-I 减少,同时主要激活配体(如 MICA、NECTIN2 和 PVR)的基因表达增加。缺乏抑制性信号可能是由于 iPSC 分化而来的细胞不成熟所致。此外,我们还表明,用促炎细胞因子 IFNγ预处理 iPS-fibro 可恢复配体失衡,从而降低 NK 细胞的脱粒和细胞毒性。

结论

总之,我们表明,iPSC 衍生的细胞可能对自体 NK 细胞的细胞毒性潜力敏感,而与 HLA-I 状态无关。因此,在基于 iPSC 的细胞治疗之前,应考虑 NK 细胞受体配体的平衡。

试验注册 不适用。

https://cdn.ncbi.nlm.nih.gov/pmc/blobs/b684/10088155/16b970635c97/13287_2023_3308_Fig1_HTML.jpg

文献AI研究员

20分钟写一篇综述,助力文献阅读效率提升50倍。

立即体验

用中文搜PubMed

大模型驱动的PubMed中文搜索引擎

马上搜索

文档翻译

学术文献翻译模型,支持多种主流文档格式。

立即体验