Suppr超能文献

基于细胞谱系的胶质母细胞瘤小鼠模型中,肿瘤进展与肿瘤相关巨噬细胞无关。

Tumor progression is independent of tumor-associated macrophages in cell lineage-based mouse models of glioblastoma.

机构信息

Brain Tumor Center, Memorial Sloan Kettering Cancer Center, New York, NY 10065.

Cancer Biology & Genetics Program, Memorial Sloan Kettering Cancer Center, New York, NY 10065.

出版信息

Proc Natl Acad Sci U S A. 2023 Apr 18;120(16):e2222084120. doi: 10.1073/pnas.2222084120. Epub 2023 Apr 11.

Abstract

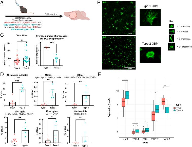
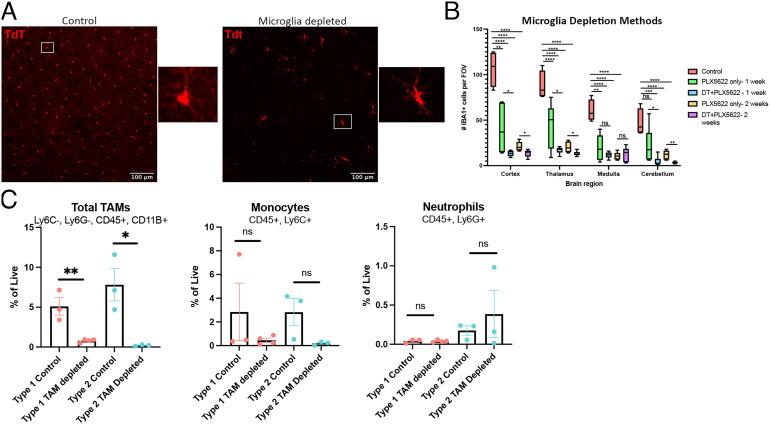
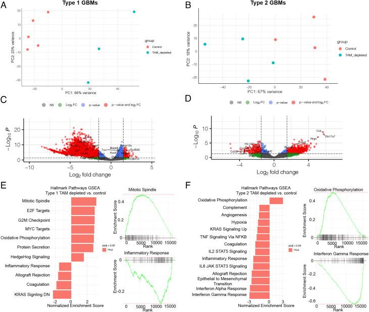
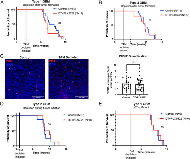
Macrophage targeting therapies have had limited clinical success in glioblastoma (GBM). Further understanding the GBM immune microenvironment is critical for refining immunotherapeutic approaches. Here, we use genetically engineered mouse models and orthotopic transplantation-based GBM models with identical driver mutations and unique cells of origin to examine the role of tumor cell lineage in shaping the immune microenvironment and response to tumor-associated macrophage (TAM) depletion therapy. We show that oligodendrocyte progenitor cell lineage-associated GBMs (Type 2) recruit more immune infiltrates and specifically monocyte-derived macrophages than subventricular zone neural stem cell-associated GBMs (Type 1). We then devise a TAM depletion system that offers a uniquely robust and sustained TAM depletion. We find that extensive TAM depletion in these cell lineage-based GBM models affords no survival benefit. Despite the lack of survival benefit of TAM depletion, we show that Type 1 and Type 2 GBMs have unique molecular responses to TAM depletion. In sum, we demonstrate that GBM cell lineage influences TAM ontogeny and abundance and molecular response to TAM depletion.

摘要

胶质母细胞瘤(GBM)的巨噬细胞靶向治疗临床疗效有限。进一步了解 GBM 的免疫微环境对于完善免疫治疗方法至关重要。在这里,我们使用基因工程小鼠模型和具有相同驱动突变和独特起源细胞的原位移植 GBM 模型,研究肿瘤细胞谱系在塑造免疫微环境和对肿瘤相关巨噬细胞(TAM)耗竭治疗反应中的作用。我们发现少突胶质前体细胞谱系相关的 GBM(Type 2)比侧脑室下区神经干细胞相关的 GBM(Type 1)招募更多的免疫浸润物,特别是单核细胞衍生的巨噬细胞。然后,我们设计了一种 TAM 耗竭系统,提供了一种独特的强大和持续的 TAM 耗竭。我们发现,在这些基于细胞谱系的 GBM 模型中进行广泛的 TAM 耗竭并不能带来生存获益。尽管 TAM 耗竭没有生存获益,但我们表明,Type 1 和 Type 2 GBM 对 TAM 耗竭有独特的分子反应。总之,我们证明了 GBM 细胞谱系影响 TAM 的发生和丰度以及对 TAM 耗竭的分子反应。

https://cdn.ncbi.nlm.nih.gov/pmc/blobs/578e/10120014/5f68f9da4674/pnas.2222084120fig01.jpg

文献AI研究员

20分钟写一篇综述,助力文献阅读效率提升50倍。

立即体验

用中文搜PubMed

大模型驱动的PubMed中文搜索引擎

马上搜索

文档翻译

学术文献翻译模型,支持多种主流文档格式。

立即体验