Suppr超能文献

低剂量白介素 2 增强了产生白介素 10 的免疫调节性 B 细胞的生成。

Low-dose IL-2 enhances the generation of IL-10-producing immunoregulatory B cells.

机构信息

Molecular Immunity Unit, University of Cambridge Department of Medicine, Cambridge, UK.

Cellular Genetics, Wellcome Sanger Institute, Hinxton, UK.

出版信息

Nat Commun. 2023 Apr 12;14(1):2071. doi: 10.1038/s41467-023-37424-w.

Abstract

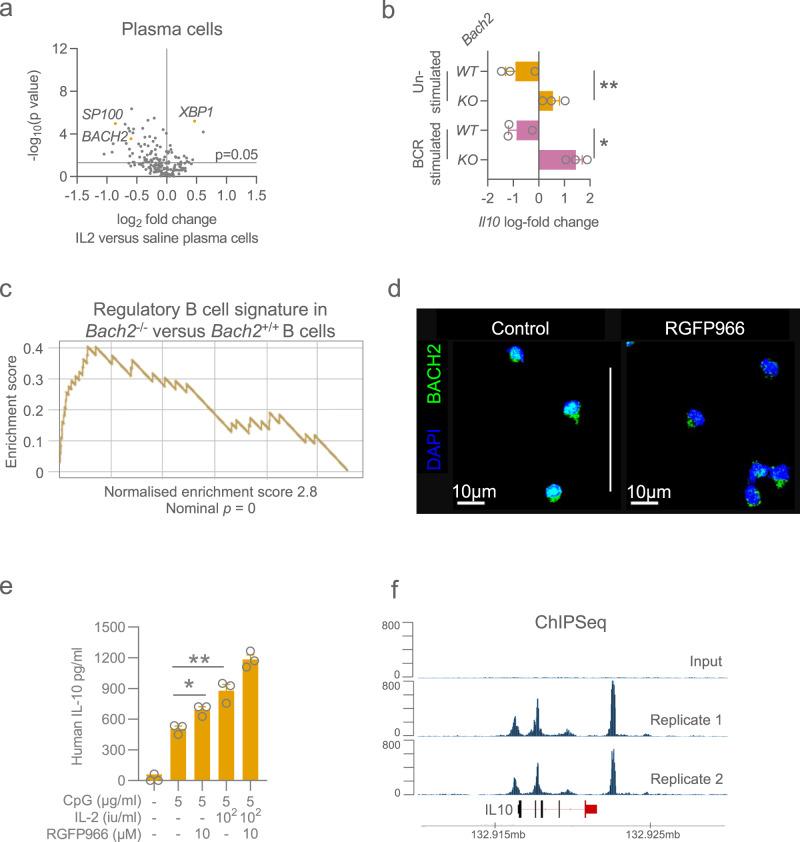
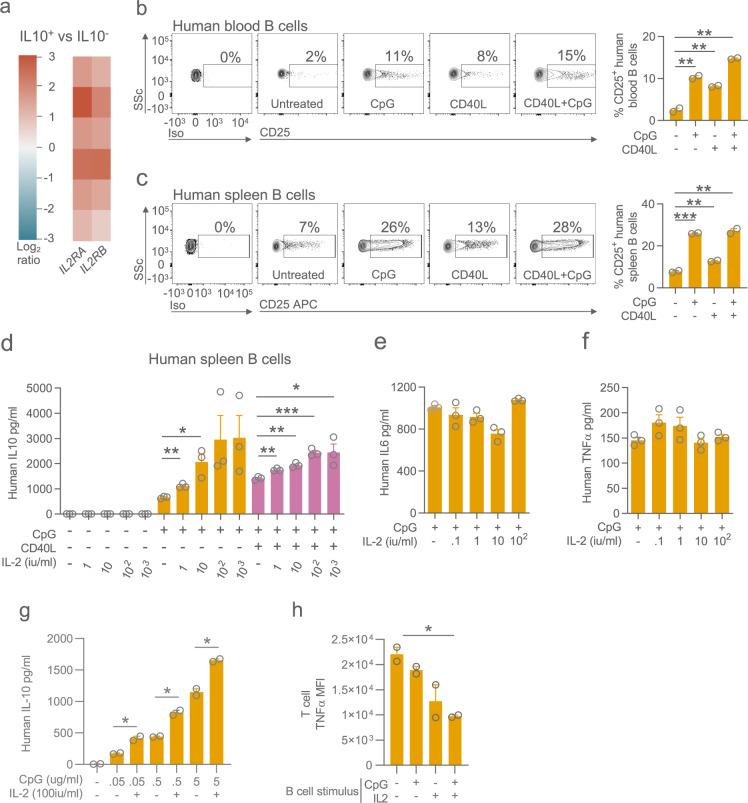
Dysfunction of interleukin-10 producing regulatory B cells has been associated with the pathogenesis of autoimmune diseases, but whether regulatory B cells can be therapeutically induced in humans is currently unknown. Here we demonstrate that a subset of activated B cells expresses CD25, and the addition of low-dose recombinant IL-2 to in vitro stimulated peripheral blood and splenic human B cells augments IL-10 secretion. Administration of low dose IL-2, aldesleukin, to patients increases IL-10-producing B cells. Single-cell RNA sequencing of circulating immune cells isolated from low dose IL2-treated patients reveals an increase in plasmablast and plasma cell populations that are enriched for a regulatory B cell gene signature. The transcriptional repressor BACH2 is significantly down-regulated in plasma cells from IL-2-treated patients, BACH2 binds to the IL-10 gene promoter, and Bach2 depletion or genetic deficiency increases B cell IL-10, implicating BACH2 suppression as an important mechanism by which IL-2 may promote an immunoregulatory phenotype in B cells.

摘要

调节性 B 细胞中白细胞介素-10 产生功能障碍与自身免疫性疾病的发病机制有关,但目前尚不清楚是否可以在人类中诱导产生调节性 B 细胞。在这里,我们证明了一部分活化的 B 细胞表达 CD25,并且向体外刺激的外周血和脾人类 B 细胞中添加低剂量重组 IL-2 可增强 IL-10 的分泌。低剂量 IL-2(白细胞介素-2)的给予可增加产生 IL-10 的 B 细胞。对接受低剂量 IL-2 治疗的患者循环免疫细胞进行单细胞 RNA 测序,结果显示浆母细胞和浆细胞群体增加,这些群体富含调节性 B 细胞基因特征。来自 IL-2 治疗患者的浆细胞中转录抑制因子 BACH2 的表达显著下调,BACH2 结合到 IL-10 基因启动子上,Bach2 耗竭或基因缺失增加 B 细胞的 IL-10,表明 BACH2 抑制是 IL-2 可能在 B 细胞中促进免疫调节表型的重要机制。

https://cdn.ncbi.nlm.nih.gov/pmc/blobs/ba03/10097719/ec2e71fcf393/41467_2023_37424_Fig1_HTML.jpg

文献AI研究员

20分钟写一篇综述,助力文献阅读效率提升50倍。

立即体验

用中文搜PubMed

大模型驱动的PubMed中文搜索引擎

马上搜索

文档翻译

学术文献翻译模型,支持多种主流文档格式。

立即体验