Suppr超能文献

聚脱氧核苷酸在体外脑缺血/再灌注损伤神经元模型中的治疗作用。

Therapeutic effects of polydeoxyribonucleotide in an in vitro neuronal model of ischemia/reperfusion injury.

机构信息

Department and Research Institute of Rehabilitation Medicine, Yonsei University College of Medicine, Seoul, South Korea.

Brain Korea 21 PLUS Project for Medical Science, Yonsei University College of Medicine, Seoul, South Korea.

出版信息

Sci Rep. 2023 Apr 12;13(1):6004. doi: 10.1038/s41598-023-32744-9.

Abstract

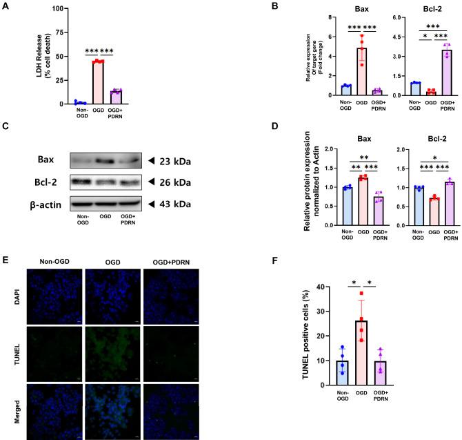
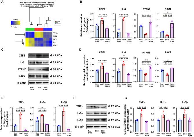
Polydeoxyribonucleotide (PDRN) is an agonist that selectively stimulates adenosine A receptor (ADORA2A), which suppresses inflammatory responses. Ischemia/reperfusion (I/R) injury plays a major role in the pathogenesis of ischemic stroke by inducing neuroinflammation. Therefore, this study aimed to investigate the therapeutic effects of PDRN in an in vitro I/R injury model. The in vitro model was established with differentiated Neuro-2a cells under oxygen and glucose deprivation condition. The cells were treated with PDRN for 24 h under reoxygenation condition. As the results of RNA-seq transcriptome analysis, CSF1, IL-6, PTPN6, RAC2, and STAT1 were identified of its relation to the effect of PDRN on inflammatory responses in the model. To further investigate therapeutic effects of PDRN, RT-qPCR, western blotting, LDH assay, and TUNEL assay were performed. PDRN significantly reversed the expression of genes and proteins related to inflammatory responses. The elevated ADORA2A expression by PDRN treatment downregulated JAK/STAT pathway in the model. Furthermore, PDRN inhibited neuronal cell death in the model. Consequently, our results suggested that PDRN alleviated inflammatory responses through inhibition of JAK/STAT pathway by mediating ADORA2A expression and inhibited neuronal cell death in the model. These results provide significant insights into potential therapeutic approaches involving PDRN treatment for I/R injury.

摘要

多聚脱氧核苷酸 (PDRN) 是一种激动剂,可选择性刺激腺苷 A 受体 (ADORA2A),从而抑制炎症反应。缺血/再灌注 (I/R) 损伤通过诱导神经炎症在缺血性中风的发病机制中起主要作用。因此,本研究旨在研究 PDRN 在体外 I/R 损伤模型中的治疗作用。体外模型是在缺氧和葡萄糖剥夺条件下用分化的 Neuro-2a 细胞建立的。细胞在再氧合条件下用 PDRN 处理 24 小时。作为 RNA-seq 转录组分析的结果,CSF1、IL-6、PTPN6、RAC2 和 STAT1 与 PDRN 对模型中炎症反应的影响有关。为了进一步研究 PDRN 的治疗效果,进行了 RT-qPCR、western blotting、LDH 测定和 TUNEL 测定。PDRN 显著逆转了与炎症反应相关的基因和蛋白的表达。PDRN 处理上调的 ADORA2A 表达下调了模型中的 JAK/STAT 通路。此外,PDRN 抑制了模型中的神经元细胞死亡。因此,我们的结果表明,PDRN 通过调节 ADORA2A 表达抑制 JAK/STAT 通路,减轻炎症反应,并抑制模型中的神经元细胞死亡。这些结果为涉及 PDRN 治疗的 I/R 损伤的潜在治疗方法提供了重要的见解。

https://cdn.ncbi.nlm.nih.gov/pmc/blobs/f8a3/10097812/f95875d40aff/41598_2023_32744_Fig1_HTML.jpg

文献AI研究员

20分钟写一篇综述,助力文献阅读效率提升50倍。

立即体验

用中文搜PubMed

大模型驱动的PubMed中文搜索引擎

马上搜索

文档翻译

学术文献翻译模型,支持多种主流文档格式。

立即体验