Suppr超能文献

利用噬菌体展示肽-光敏剂偶联物精准杀伤M2巨噬细胞

Precision Killing of M2 Macrophages with Phage-Displayed Peptide-Photosensitizer Conjugates.

作者信息

Sioud Mouldy, Zhang Qindong

机构信息

Department of Cancer Immunology, Division of Cancer Medicine, Oslo University Hospital, Radiumhospitalet, Ullernchausseen 70, 0379 Oslo, Norway.

Department of Pharmacy, Faculty of Mathematics and Natural Sciences, University of Oslo, Blindern, 0316 Oslo, Norway.

出版信息

Cancers (Basel). 2023 Mar 28;15(7):2009. doi: 10.3390/cancers15072009.

Abstract

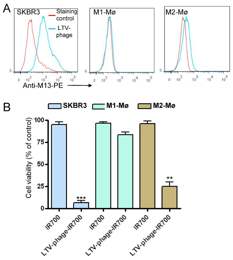
Among the immunosuppressive cells recruited to the tumor microenvironment, macrophages are particularly abundant and involved in angiogenesis, metastasis, and resistance to current cancer therapies. A strategy that simultaneously targets tumor cells and macrophages, particularly pro-tumoral M2 macrophages, would have significant clinical impact for various types of solid malignancies. By the use of phage display technology, we have recently developed a synthetic peptide, named NW, which binds to M1 and M2 macrophages with high affinity. Additional affinity selection on M2 macrophages identified only dominant peptides whose binding motifs are similar to that of the NW peptide. To reduce the frequency of selecting such dominating peptides, the peptide library was affinity selected on M2 macrophages blocked with NW peptide. This approach resulted in the selection of peptides that bind to M2, but not M1 macrophages. To explore the therapeutic potential of the selected peptides, the M13 phage-displayed peptides were conjugated to the photosensitizer IR700, which has been used for cancer photoimmunotherapy. The phage displaying a dominant peptide (SPILWLNAPPWA) killed both M1 and M2 macrophages, while those displaying the M2-specific peptides killed M2 macrophages only upon near-infrared light exposure. A significant fraction of the M2 macrophages were also killed with the untargeted M13 phage-IR700 conjugates. Hence, M2 macrophages can also be selectively targeted by the wild type M13 phage, which displayed a significant tropism to these cells. The benefits of this photoimmunotherapy include an automatic self-targeting ability of the wild type M13 phage, and the option of genetic manipulation of the phage genome to include tumor targeting peptides, allowing the killing of both M2 macrophages and cancer cells.

摘要

在募集到肿瘤微环境中的免疫抑制细胞中,巨噬细胞尤为丰富,并参与血管生成、转移以及对当前癌症治疗的抵抗。一种同时靶向肿瘤细胞和巨噬细胞,尤其是促肿瘤的M2巨噬细胞的策略,对各种类型的实体恶性肿瘤将具有重大的临床意义。通过使用噬菌体展示技术,我们最近开发了一种名为NW的合成肽,它能以高亲和力结合M1和M2巨噬细胞。在M2巨噬细胞上进行的额外亲和力筛选仅鉴定出其结合基序与NW肽相似的优势肽。为了减少选择此类优势肽的频率,肽库在被NW肽阻断的M2巨噬细胞上进行亲和力筛选。这种方法导致筛选出了与M2巨噬细胞结合但不与M1巨噬细胞结合的肽。为了探索所选肽的治疗潜力,将M13噬菌体展示的肽与已用于癌症光免疫治疗的光敏剂IR700偶联。展示优势肽(SPILWLNAPPWA)的噬菌体杀死了M1和M2巨噬细胞,而展示M2特异性肽的噬菌体仅在近红外光照射下杀死M2巨噬细胞。相当一部分M2巨噬细胞也被未靶向的M13噬菌体 - IR700偶联物杀死。因此,M2巨噬细胞也可以被野生型M13噬菌体选择性靶向,野生型M13噬菌体对这些细胞表现出显著的嗜性。这种光免疫治疗的好处包括野生型M13噬菌体的自动自我靶向能力,以及对噬菌体基因组进行基因操作以纳入肿瘤靶向肽的选择,从而能够杀死M2巨噬细胞和癌细胞。

https://cdn.ncbi.nlm.nih.gov/pmc/blobs/d8cc/10093000/5bdc6e1783e7/cancers-15-02009-g001.jpg

文献AI研究员

20分钟写一篇综述,助力文献阅读效率提升50倍。

立即体验

用中文搜PubMed

大模型驱动的PubMed中文搜索引擎

马上搜索

文档翻译

学术文献翻译模型,支持多种主流文档格式。

立即体验