Suppr超能文献

SCF/c-Kit 激活的信号转导和血管生成需要 Gαi1 和 Gαi3。

SCF/c-Kit-activated signaling and angiogenesis require Gαi1 and Gαi3.

机构信息

Clinical Research Center of Neurological Disease, The Second Affiliated Hospital of Soochow University, Institution of Neuroscience, Soochow University, Suzhou, China.

The Affiliated Eye Hospital, Nanjing Medical University, Nanjing, China.

出版信息

Int J Biol Sci. 2023 Mar 27;19(6):1910-1924. doi: 10.7150/ijbs.82855. eCollection 2023.

Abstract

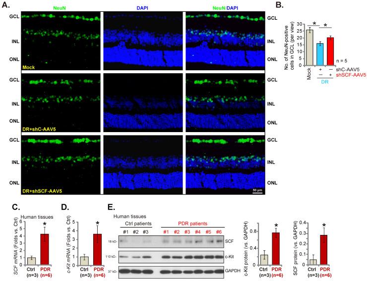
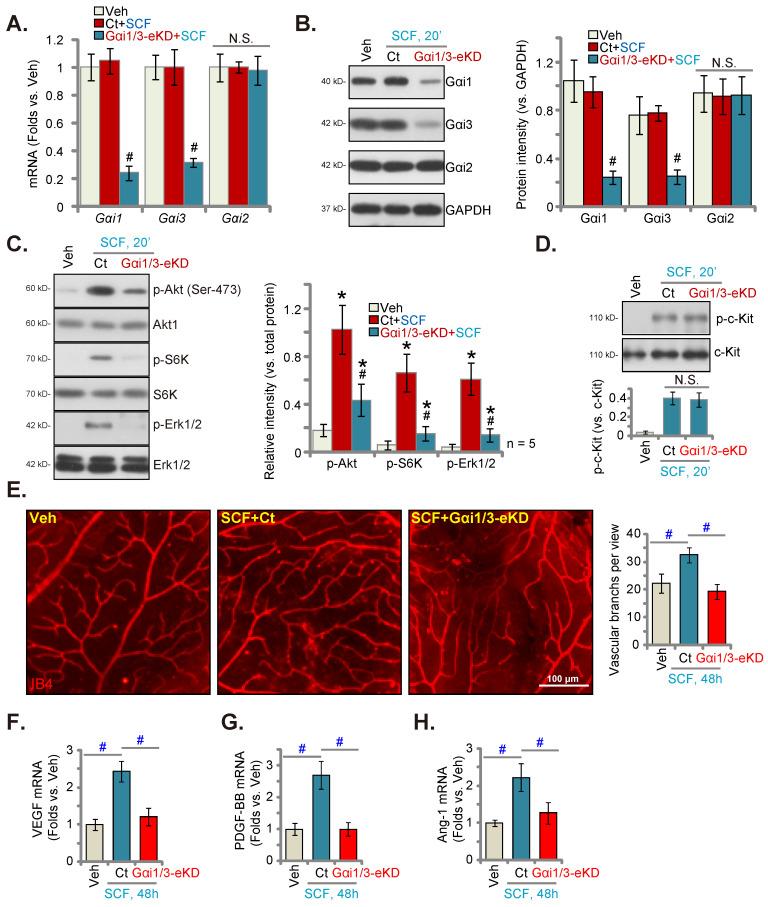
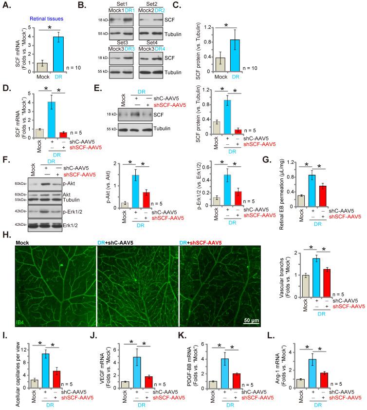
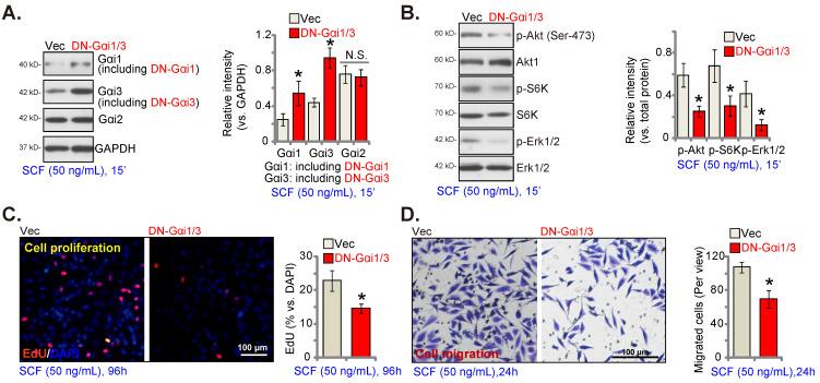
The stem cell factor (SCF) binds to c-Kit in endothelial cells, thus activating downstream signaling and angiogenesis. Herein, we examined the role of G protein subunit alpha inhibitory (Gαi) proteins in this process. In MEFs and HUVECs, Gαi1/3 was associated with SCF-activated c-Kit, promoting c-Kit endocytosis, and binding of key adaptor proteins, subsequently transducing downstream signaling. SCF-induced Akt-mTOR and Erk activation was robustly attenuated by Gαi1/3 silencing or knockout (KO), or due to dominant negative mutations but was strengthened substantially following ectopic overexpression of Gαi1/3. SCF-induced HUVEC proliferation, migration, and capillary tube formation were suppressed after Gαi1/3 silencing or KO, or due to dominant negative mutations. , endothelial knockdown of Gαi1/3 by intravitreous injection of endothelial-specific shRNA adeno-associated virus (AAV) potently reduced SCF-induced signaling and retinal angiogenesis in mice. Moreover, mRNA and protein expressions of increased significantly in the retinal tissues of streptozotocin-induced diabetic retinopathy (DR) mice. SCF silencing, through intravitreous injection of SCF shRNA AAV, inhibited pathological retinal angiogenesis and degeneration of retinal ganglion cells in DR mice. Finally, the expression of SCF and c-Kit increased in proliferative retinal tissues of human patients with proliferative DR. Taken together, Gαi1/3 mediate SCF/c-Kit-activated signaling and angiogenesis.

摘要

干细胞因子 (SCF) 与内皮细胞中的 c-Kit 结合,从而激活下游信号转导和血管生成。在此,我们研究了 G 蛋白亚基抑制 (Gαi) 蛋白在该过程中的作用。在 MEFs 和 HUVECs 中,Gαi1/3 与 SCF 激活的 c-Kit 相关,促进 c-Kit 内吞作用,并结合关键衔接蛋白,随后转导下游信号。SCF 诱导的 Akt-mTOR 和 Erk 激活被 Gαi1/3 沉默或敲除 (KO) 或显性负突变显著减弱,但通过 Gαi1/3 的异位过表达显著增强。SCF 诱导的 HUVEC 增殖、迁移和毛细血管管形成在 Gαi1/3 沉默或 KO 或显性负突变后被抑制。此外,通过玻璃体内注射内皮特异性 shRNA 腺相关病毒 (AAV) 使内皮细胞中的 Gαi1/3 沉默,可显著降低小鼠中 SCF 诱导的信号转导和视网膜血管生成。此外,链脲佐菌素诱导的糖尿病视网膜病变 (DR) 小鼠视网膜组织中 的 mRNA 和蛋白表达显著增加。通过玻璃体内注射 SCF shRNA AAV 沉默 SCF,可抑制 DR 小鼠病理性视网膜血管生成和视网膜神经节细胞变性。最后,在增生性 DR 患者的增生性视网膜组织中,SCF 和 c-Kit 的表达增加。总之,Gαi1/3 介导 SCF/c-Kit 激活的信号转导和血管生成。

https://cdn.ncbi.nlm.nih.gov/pmc/blobs/f93d/10092767/501d3d2cbb0c/ijbsv19p1910g001.jpg

文献AI研究员

20分钟写一篇综述,助力文献阅读效率提升50倍。

立即体验

用中文搜PubMed

大模型驱动的PubMed中文搜索引擎

马上搜索

文档翻译

学术文献翻译模型,支持多种主流文档格式。

立即体验