Suppr超能文献

黑皮质素作用在小鼠中偏向于防止体重减轻。

The melanocortin action is biased toward protection from weight loss in mice.

机构信息

School of Pharmacy, Shanghai University of Traditional Chinese Medicine, 1200 Cailun Road, Shanghai, 201203, China.

Brown Foundation of Molecular Medicine for the Prevention of Human Diseases of McGovern Medical School, University of Texas Health Science Center at Houston, Houston, TX, 77030, USA.

出版信息

Nat Commun. 2023 Apr 17;14(1):2200. doi: 10.1038/s41467-023-37912-z.

Abstract

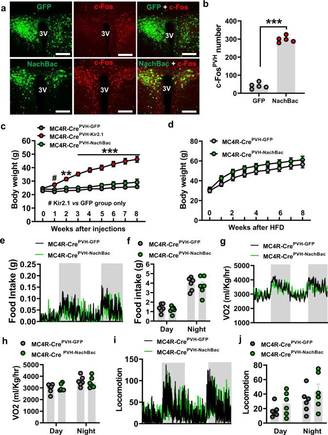
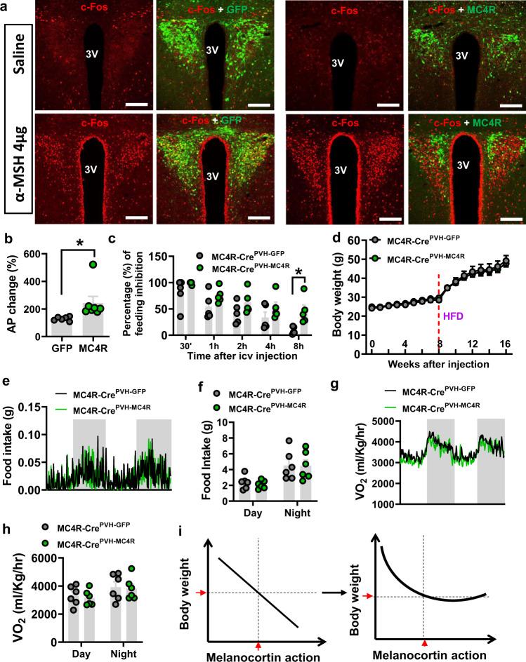
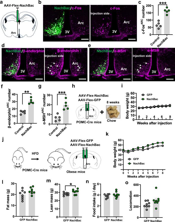
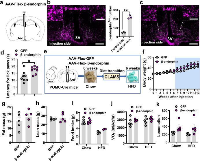
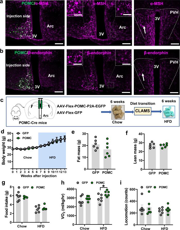
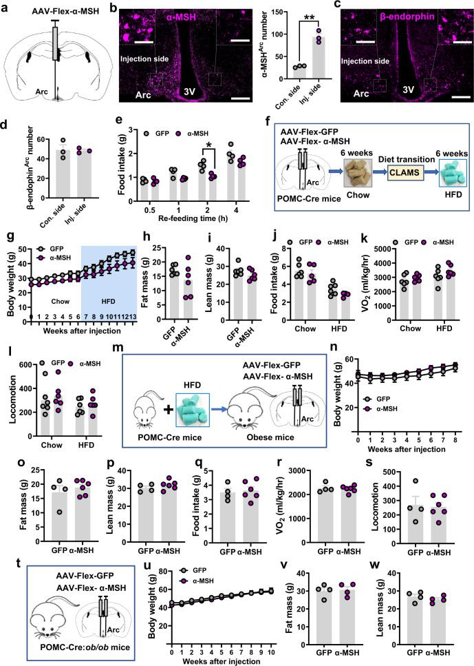
The melanocortin action is well perceived for its ability to regulate body weight bidirectionally with its gain of function reducing body weight and loss of function promoting obesity. However, this notion cannot explain the difficulty in identifying effective therapeutics toward treating general obesity via activation of the melanocortin action. Here, we provide evidence that altered melanocortin action is only able to cause one-directional obesity development. We demonstrate that chronic inhibition of arcuate neurons expressing proopiomelanocortin (POMC) or paraventricular hypothalamic neurons expressing melanocortin receptor 4 (MC4R) causes massive obesity. However, chronic activation of these neuronal populations failed to reduce body weight. Furthermore, gain of function of the melanocortin action through overexpression of MC4R, POMC or its derived peptides had little effect on obesity prevention or reversal. These results reveal a bias of the melanocortin action towards protection of weight loss and provide a neural basis behind the well-known, but mechanistically ill-defined, predisposition to obesity development.

摘要

黑皮质素作用因其双向调节体重的能力而广为人知,其功能获得可降低体重,功能丧失可促进肥胖。然而,这一概念并不能解释为什么通过激活黑皮质素作用来寻找治疗普通肥胖的有效疗法如此困难。在这里,我们提供的证据表明,黑皮质素作用的改变只能导致单向肥胖发展。我们证明,慢性抑制表达前阿黑皮素原(POMC)的弓状核神经元或表达黑皮质素受体 4(MC4R)的室旁下丘脑神经元会导致大量肥胖。然而,这些神经元群的慢性激活未能减轻体重。此外,通过过表达 MC4R、POMC 或其衍生肽来增强黑皮质素作用对预防或逆转肥胖几乎没有影响。这些结果揭示了黑皮质素作用偏向于保护体重减轻,并为众所周知但机制上尚未明确的肥胖发展倾向提供了神经基础。

https://cdn.ncbi.nlm.nih.gov/pmc/blobs/7b9b/10110624/c6e631c551c3/41467_2023_37912_Fig1_HTML.jpg

文献AI研究员

20分钟写一篇综述,助力文献阅读效率提升50倍。

立即体验

用中文搜PubMed

大模型驱动的PubMed中文搜索引擎

马上搜索

文档翻译

学术文献翻译模型,支持多种主流文档格式。

立即体验