Suppr超能文献

TM4SF1 通过上调 MYH9 激活 NOTCH 通路,促进 HCC 中的癌症干性和仑伐替尼耐药性。

TM4SF1 upregulates MYH9 to activate the NOTCH pathway to promote cancer stemness and lenvatinib resistance in HCC.

机构信息

Department of Clinical Medicine, Guizhou Medical University, No. 9 Beijing Road, Yunyan District, Guiyang, 550001, Guizhou, People's Republic of China.

Dalian University Medical College, No. 10 Xuefu Street, Dalian, 116622, Liaoning, People's Republic of China.

出版信息

Biol Direct. 2023 Apr 17;18(1):18. doi: 10.1186/s13062-023-00376-8.

Abstract

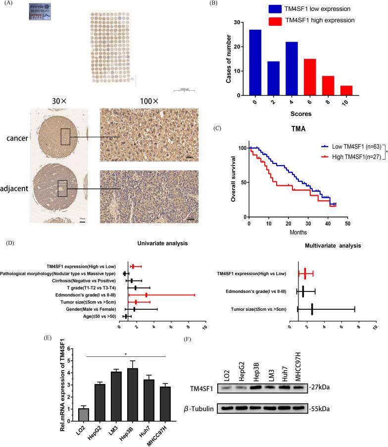
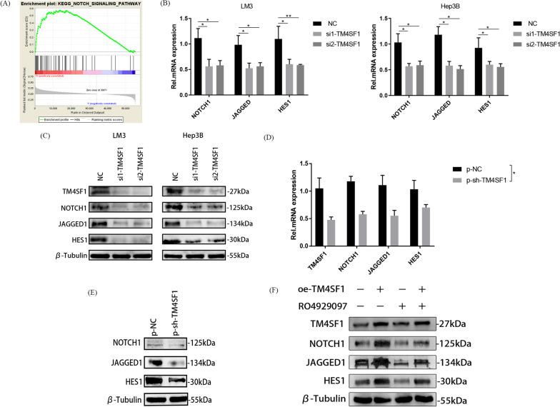
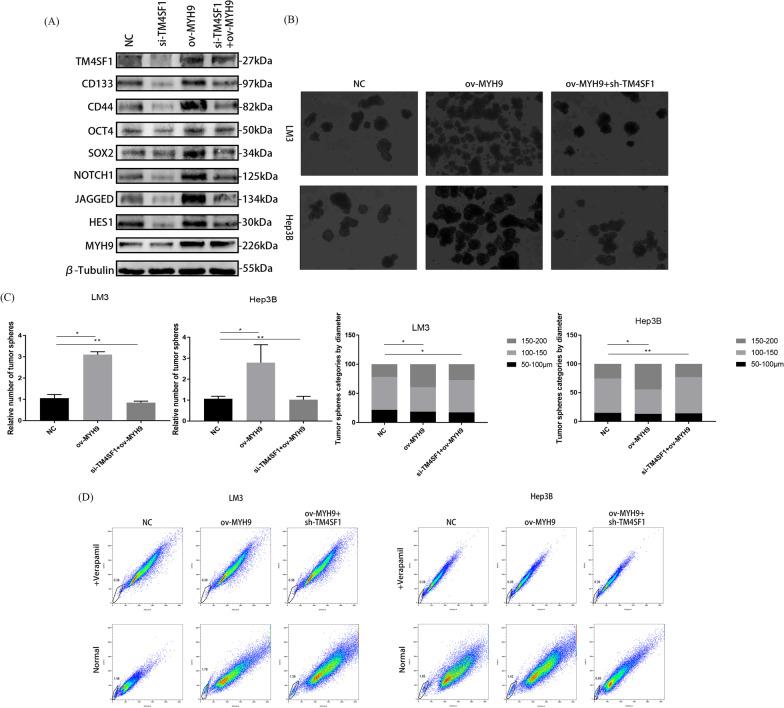
TM4SF1, a member of the transmembrane 4 superfamily, is crucial for both healthy and malignant human tissues. The significant function of TM4SF1 in the incidence and progression of cancer has been widely recognized in recent years. Although some achievements have been made in the study of TM4SF1, the effect of TM4SF1 on cancer stemness in hepatocellular carcinoma (HCC) and its molecular basis are yet to be reported. We found through abundant in vitro and in vivo experiments which the expression of TM4SF1 was positively correlated with the progression and cancer stemness of HCC. We identified the downstream protein MYH9 of TM4SF1 and its final regulatory target NOTCH pathway using bioinformatics analysis and protein mass spectrometry. We cultivated a Lenvatinib-resistant strain from HCC cells to examine the relationship between cancer stemness and tumor drug resistance. The study confirmed that TM4SF1 could regulate the NOTCH pathway by upregulating MYH9, thus promoting cancer stemness and Lenvatinib resistance in HCC. This study not only provided a new idea for the pathogenesis of HCC but also confirmed that TM4SF1 might become a new intervention point to improve the clinical efficacy of Lenvatinib in treating HCC.

摘要

TM4SF1 是跨膜 4 超家族的成员,对健康和恶性人体组织都至关重要。近年来,TM4SF1 在癌症的发生和发展中的重要作用已得到广泛认可。尽管在 TM4SF1 的研究方面已经取得了一些成果,但 TM4SF1 对肝癌(HCC)中的癌症干性的影响及其分子基础尚未得到报道。我们通过大量的体外和体内实验发现,TM4SF1 的表达与 HCC 的进展和癌症干性呈正相关。我们通过生物信息学分析和蛋白质质谱鉴定了 TM4SF1 的下游蛋白 MYH9 及其最终的调控靶点 NOTCH 通路。我们从 HCC 细胞中培养出一种仑伐替尼耐药株,以研究癌症干性与肿瘤耐药性之间的关系。该研究证实,TM4SF1 可以通过上调 MYH9 来调节 NOTCH 通路,从而促进 HCC 中的癌症干性和仑伐替尼耐药性。这项研究不仅为 HCC 的发病机制提供了新的思路,还证实 TM4SF1 可能成为改善仑伐替尼治疗 HCC 临床疗效的新干预点。

https://cdn.ncbi.nlm.nih.gov/pmc/blobs/8e88/10111829/4b7a43f4c2cb/13062_2023_376_Fig1_HTML.jpg

文献AI研究员

20分钟写一篇综述,助力文献阅读效率提升50倍。

立即体验

用中文搜PubMed

大模型驱动的PubMed中文搜索引擎

马上搜索

文档翻译

学术文献翻译模型,支持多种主流文档格式。

立即体验