Suppr超能文献

性致死基因调控反式剪接和性别差异表达环状 RNA 的产生。

Sex-lethal regulates back-splicing and generation of the sex-differentially expressed circular RNAs.

机构信息

The RNA Institute, State Key Laboratory of Virology, Hubei Key Laboratory of Cell Homeostasis, College of Life Sciences, TaiKang Center for Life and Medical Sciences, Wuhan University, Hubei430072, China.

Institute of Biophysics, Chinese Academy of Sciences, Beijing 100101, China.

出版信息

Nucleic Acids Res. 2023 Jun 9;51(10):5228-5241. doi: 10.1093/nar/gkad280.

Abstract

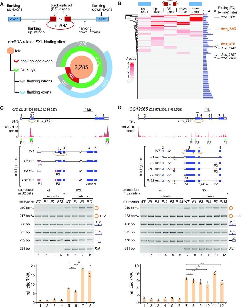
Conversely to canonical splicing, back-splicing connects the upstream 3' splice site (SS) with a downstream 5'SS and generates exonic circular RNAs (circRNAs) that are widely identified and have regulatory functions in eukaryotic gene expression. However, sex-specific back-splicing in Drosophila has not been investigated and its regulation remains unclear. Here, we performed multiple RNA analyses of a variety sex-specific Drosophila samples and identified over ten thousand circular RNAs, in which hundreds are sex-differentially and -specifically back-spliced. Intriguingly, we found that expression of SXL, an RNA-binding protein encoded by Sex-lethal (Sxl), the master Drosophila sex-determination gene that is only spliced into functional proteins in females, promoted back-splicing of many female-differential circRNAs in the male S2 cells, whereas expression of a SXL mutant (SXLRRM) did not promote those events. Using a monoclonal antibody, we further obtained the transcriptome-wide RNA-binding sites of SXL through PAR-CLIP. After splicing assay of mini-genes with mutations in the SXL-binding sites, we revealed that SXL-binding on flanking exons and introns of pre-mRNAs facilitates back-splicing, whereas SXL-binding on the circRNA exons inhibits back-splicing. This study provides strong evidence that SXL has a regulatory role in back-splicing to generate sex-specific and -differential circRNAs, as well as in the initiation of sex-determination cascade through canonical forward-splicing.

摘要

与规范剪接相反,反式剪接将上游 3'剪接位点(SS)与下游 5' SS 连接,并生成广泛鉴定的外显子环状 RNA(circRNA),这些 circRNA 在真核基因表达中具有调节功能。然而,在果蝇中尚未研究性别特异性反式剪接,其调控机制仍不清楚。在这里,我们对多种性别特异性果蝇样本进行了多次 RNA 分析,鉴定了超过一万种环状 RNA,其中数百种是性别差异和特异性反式剪接的。有趣的是,我们发现 SXL 的表达,Sex-lethal(Sxl)编码的 RNA 结合蛋白,是果蝇性别决定的主要基因,仅在雌性中剪接为有功能的蛋白质,促进了许多雌性差异的 circRNA 在雄性 S2 细胞中的反式剪接,而 SXL 突变体(SXLRRM)的表达则不能促进这些事件。我们进一步使用单克隆抗体通过 PAR-CLIP 获得了 SXL 的全转录组 RNA 结合位点。在带有 SXL 结合位点突变的迷你基因的剪接试验后,我们揭示了 SXL 在 pre-mRNA 的侧翼外显子和内含子上的结合促进了反式剪接,而 SXL 在 circRNA 外显子上的结合则抑制了反式剪接。这项研究提供了有力的证据,表明 SXL 在产生性别特异性和性别差异的 circRNA 的反式剪接中以及通过规范的前向剪接启动性别决定级联中具有调节作用。

https://cdn.ncbi.nlm.nih.gov/pmc/blobs/23d0/10250224/c092fd539fc9/gkad280fig1.jpg

文献AI研究员

20分钟写一篇综述,助力文献阅读效率提升50倍。

立即体验

用中文搜PubMed

大模型驱动的PubMed中文搜索引擎

马上搜索

文档翻译

学术文献翻译模型,支持多种主流文档格式。

立即体验