Suppr超能文献

不可逆电穿孔增强β-葡聚糖诱导的训练性先天免疫治疗胰腺导管腺癌。

Irreversible electroporation augments β-glucan induced trained innate immunity for the treatment of pancreatic ductal adenocarcinoma.

机构信息

Department of Microbiology and Immunology, University of Louisville School of Medicine, Louisville, Kentucky, USA.

Division of Immunotherapy, The Hiram C. Polk Jr., MD Department of Surgery, Immuno-Oncology Program, Brown Cancer Center, University of Louisville School of Medicine, Louisville, Kentucky, USA.

出版信息

J Immunother Cancer. 2023 Apr;11(4). doi: 10.1136/jitc-2022-006221.

Abstract

BACKGROUND

Pancreatic cancer (PC) is a challenging diagnosis that is yet to benefit from the advancements in immuno-oncologic treatments. Irreversible electroporation (IRE), a non-thermal method of tumor ablation, is used in treatment of select patients with locally-advanced unresectable PC and has potentiated the effect of certain immunotherapies. Yeast-derived particulate β-glucan induces trained innate immunity and successfully reduces murine PC tumor burden. This study tests the hypothesis that IRE may augment β-glucan induced trained immunity in the treatment of PC.

METHODS

β-Glucan-trained pancreatic myeloid cells were evaluated ex vivo for trained responses and antitumor function after exposure to ablated and unablated tumor-conditioned media. β-Glucan and IRE combination therapy was tested in an orthotopic murine PC model in wild-type and Rag mice. Tumor immune phenotypes were assessed by flow cytometry. Effect of oral β-glucan in the murine pancreas was evaluated and used in combination with IRE to treat PC. The peripheral blood of patients with PC taking oral β-glucan after IRE was evaluated by mass cytometry.

RESULTS

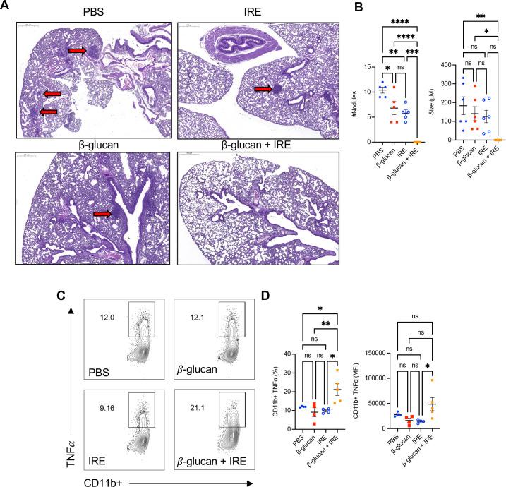
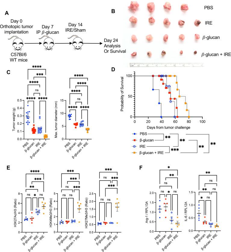
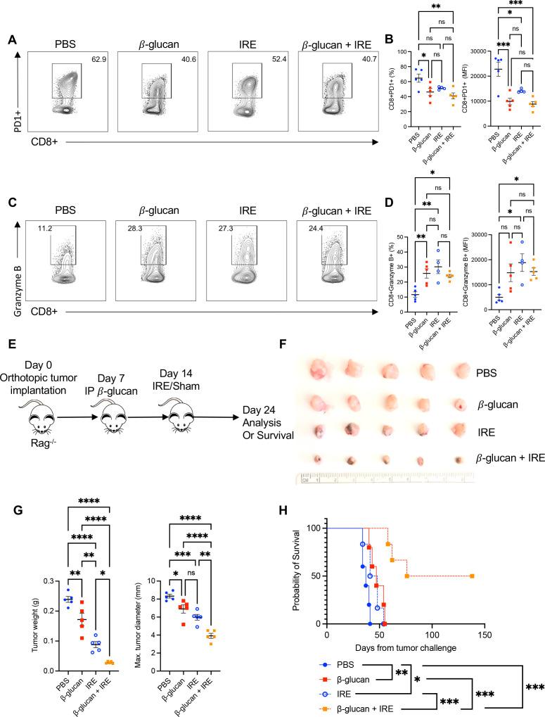
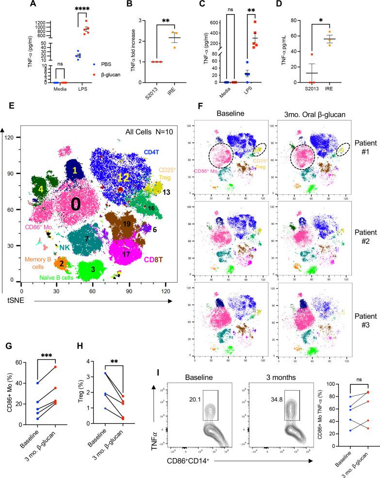
IRE-ablated tumor cells elicited a potent trained response ex vivo and augmented antitumor functionality. In vivo, β-glucan in combination with IRE reduced local and distant tumor burden prolonging survival in a murine orthotopic PC model. This combination augmented immune cell infiltration to the PC tumor microenvironment and potentiated the trained response from tumor-infiltrating myeloid cells. The antitumor effect of this dual therapy occurred independent of the adaptive immune response. Further, orally administered β-glucan was identified as an alternative route to induce trained immunity in the murine pancreas and prolonged PC survival in combination with IRE. β-Glucan in vitro treatment also induced trained immunity in peripheral blood monocytes obtained from patients with treatment-naïve PC. Finally, orally administered β-glucan was found to significantly alter the innate cell landscape within the peripheral blood of five patients with stage III locally-advanced PC who had undergone IRE.

CONCLUSIONS

These data highlight a relevant and novel application of trained immunity within the setting of surgical ablation that may stand to benefit patients with PC.

摘要

背景

胰腺癌(PC)的诊断极具挑战性,尚未从免疫肿瘤治疗的进步中受益。不可逆电穿孔(IRE)是一种非热肿瘤消融方法,用于治疗局部晚期不可切除的 PC 患者,增强了某些免疫疗法的效果。酵母来源的颗粒状β-葡聚糖可诱导训练有素的先天免疫,并成功减轻了小鼠 PC 肿瘤负担。本研究检验了假设,即 IRE 可能会增强β-葡聚糖在 PC 治疗中的诱导训练免疫作用。

方法

体外评估了暴露于消融和未消融肿瘤条件培养基后的β-葡聚糖训练的胰腺髓样细胞的训练反应和抗肿瘤功能。在野生型和 Rag 小鼠的原位 PC 模型中测试了β-葡聚糖和 IRE 联合治疗。通过流式细胞术评估肿瘤免疫表型。评估了口服β-葡聚糖对小鼠胰腺的作用,并将其与 IRE 联合用于治疗 PC。IRE 后接受口服β-葡聚糖的 PC 患者的外周血通过质谱细胞术进行评估。

结果

IRE 消融的肿瘤细胞在体外引发了强烈的训练反应,并增强了抗肿瘤功能。在体内,β-葡聚糖联合 IRE 减少了局部和远处肿瘤负担,延长了小鼠原位 PC 模型的存活时间。这种联合增强了肿瘤微环境中免疫细胞的浸润,并增强了肿瘤浸润髓样细胞的训练反应。这种双重治疗的抗肿瘤作用独立于适应性免疫反应。此外,口服β-葡聚糖被确定为在小鼠胰腺中诱导训练免疫的替代途径,并与 IRE 联合延长 PC 存活时间。β-葡聚糖体外治疗也诱导了来自治疗初治 PC 患者的外周血单核细胞的训练免疫。最后,发现口服β-葡聚糖显著改变了接受 IRE 的五名局部晚期 III 期 PC 患者外周血中的固有细胞图谱。

结论

这些数据突出了训练免疫在手术消融背景下的一个相关且新颖的应用,可能使 PC 患者受益。

https://cdn.ncbi.nlm.nih.gov/pmc/blobs/7c53/10124260/74e35b9a4497/jitc-2022-006221f01.jpg

文献AI研究员

20分钟写一篇综述,助力文献阅读效率提升50倍。

立即体验

用中文搜PubMed

大模型驱动的PubMed中文搜索引擎

马上搜索

文档翻译

学术文献翻译模型,支持多种主流文档格式。

立即体验