Suppr超能文献

大肠杆菌细胞死亡时机中的损伤动力学和偶然性作用。

Damage dynamics and the role of chance in the timing of E. coli cell death.

机构信息

Department of molecular Cell biology, Weizmann Institute of Science, 71600, Rehovot, Israel.

Université de Paris - INSERM Unit 1284, Center for Research and Interdisciplinarity (CRI), Paris, F-75004, France.

出版信息

Nat Commun. 2023 Apr 18;14(1):2209. doi: 10.1038/s41467-023-37930-x.

Abstract

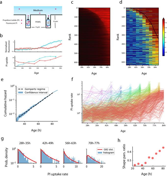
Genetically identical cells in the same stressful condition die at different times. The origin of this stochasticity is unclear; it may arise from different initial conditions that affect the time of demise, or from a stochastic damage accumulation mechanism that erases the initial conditions and instead amplifies noise to generate different lifespans. To address this requires measuring damage dynamics in individual cells over the lifespan, but this has rarely been achieved. Here, we used a microfluidic device to measure membrane damage in 635 carbon-starved Escherichia coli cells at high temporal resolution. We find that initial conditions of damage, size or cell-cycle phase do not explain most of the lifespan variation. Instead, the data points to a stochastic mechanism in which noise is amplified by a rising production of damage that saturates its own removal. Surprisingly, the relative variation in damage drops with age: cells become more similar to each other in terms of relative damage, indicating increasing determinism with age. Thus, chance erases initial conditions and then gives way to increasingly deterministic dynamics that dominate the lifespan distribution.

摘要

在相同的应激条件下,遗传相同的细胞会在不同的时间死亡。这种随机性的起源尚不清楚;它可能源于影响死亡时间的不同初始条件,也可能源于随机的损伤积累机制,这种机制消除了初始条件,而是放大了噪声,从而产生不同的寿命。要解决这个问题,需要在单个细胞的整个寿命过程中测量损伤动力学,但这很少实现。在这里,我们使用微流控设备以高时间分辨率测量了 635 个饥饿状态下的大肠杆菌细胞的膜损伤。我们发现,损伤的初始条件、大小或细胞周期阶段并不能解释大部分寿命变化。相反,数据表明存在一种随机机制,其中噪声通过不断增加的损伤产生而被放大,从而使其自身的去除饱和。令人惊讶的是,损伤的相对变化随年龄而下降:细胞在相对损伤方面变得更加相似,这表明随着年龄的增长,确定性越来越强。因此,机会消除了初始条件,然后让位于越来越确定性的动力学,从而主导寿命分布。

https://cdn.ncbi.nlm.nih.gov/pmc/blobs/7367/10113371/ab0beec97dc4/41467_2023_37930_Fig1_HTML.jpg

文献AI研究员

20分钟写一篇综述,助力文献阅读效率提升50倍。

立即体验

用中文搜PubMed

大模型驱动的PubMed中文搜索引擎

马上搜索

文档翻译

学术文献翻译模型,支持多种主流文档格式。

立即体验