Suppr超能文献

通过 p62 依赖性自噬降解 NLRP3 可通过维持小胶质细胞的吞噬功能改善阿尔茨海默病的认知功能。

Degradation of NLRP3 by p62-dependent-autophagy improves cognitive function in Alzheimer's disease by maintaining the phagocytic function of microglia.

机构信息

NHC Key Laboratory of Human Disease Comparative Medicine, Beijing Engineering Research Center for Experimental Animal Models of Human Critical Diseases, National center of Technology Innovation for animal model, Changping National laboratory (CPNL), Institute of Laboratory Animal Sciences, Chinese Academy of Medical Sciences (CAMS) & Peking Union Medical College (PUMC), Beijing, China.

出版信息

CNS Neurosci Ther. 2023 Oct;29(10):2826-2842. doi: 10.1111/cns.14219. Epub 2023 Apr 18.

Abstract

BACKGROUND

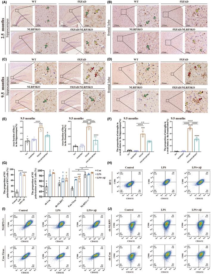
Activation of the NLRP3 inflammasome promotes microglia to secrete inflammatory cytokines and induce pyroptosis, leading to impaired phagocytic and clearance functions of microglia in Alzheimer's disease (AD). This study found that the autophagy-associated protein p62 interacts with NLRP3, which is the rate-limiting protein of the NLRP3 inflammasome. Thus, we aimed to prove that the degradation of NLRP3 occurs through the autophagy-lysosome pathway (ALP) and also demonstrate its effects on the function of microglia and pathological changes in AD.

METHODS

The 5XFAD/NLRP3-KO mouse model was established to study the effect of NLRP3 reduction on AD. Behavioral experiments were conducted to assess the cognitive function of the mice. In addition, immunohistochemistry was used to evaluate the deposition of Aβ plaques and morphological changes in microglia. BV2 cells treated with lipopolysaccharide (LPS) followed by Aβ1-42 oligomers were used as in vitro AD inflammation models and transfected with lentivirus to regulate the expression of the target protein. The pro-inflammatory status and function of BV2 cells were detected by flow cytometry and immunofluorescence (IF). Co-immunoprecipitation, mass spectrometry, IF, Western blot (WB), quantitative real-time PCR, and RNA-seq analysis were used to elucidate the mechanisms of molecular regulation.

RESULTS

Cognitive function was improved in the 5XFAD/NLRP3-KO mouse model by reducing the pro-inflammatory response of microglia and maintaining the phagocytic and clearance function of microglia to the deposited Aβ plaque. The pro-inflammatory function and pyroptosis of microglia were regulated by NLRP3 expression. Ubiquitinated NLRP3 can be recognized by p62 and degraded by ALP, slowing down the proinflammatory function and pyroptosis of microglia. The expression of autophagy pathway-related proteins such as LC3B/A, p62 was increased in the AD model in vitro.

CONCLUSIONS

P62 recognizes and binds to ubiquitin-modified NLRP3. It plays a vital role in regulating the inflammatory response by participating in ALP-associated NLRP3 protein degradation, which improves cognitive function in AD by reducing the pro-inflammatory status and pyroptosis of microglia, thus maintaining its phagocytic function.

摘要

背景

NLRP3 炎性小体的激活促使小胶质细胞分泌炎症细胞因子,并诱导细胞焦亡,导致阿尔茨海默病(AD)中小胶质细胞的吞噬和清除功能受损。本研究发现自噬相关蛋白 p62 与 NLRP3 相互作用,后者是 NLRP3 炎性小体的限速蛋白。因此,我们旨在证明 NLRP3 的降解是通过自噬溶酶体途径(ALP)发生的,并证明其对小胶质细胞功能和 AD 病理变化的影响。

方法

建立 5XFAD/NLRP3-KO 小鼠模型,研究 NLRP3 减少对 AD 的影响。通过行为实验评估小鼠的认知功能。此外,通过免疫组织化学评估 Aβ 斑块的沉积和小胶质细胞的形态变化。用脂多糖(LPS)处理 BV2 细胞,然后用 Aβ1-42 寡聚物处理,作为体外 AD 炎症模型,并转染慢病毒调节靶蛋白的表达。通过流式细胞术和免疫荧光(IF)检测 BV2 细胞的促炎状态和功能。通过共免疫沉淀、质谱分析、IF、Western blot(WB)、实时定量 PCR 和 RNA-seq 分析阐明分子调控的机制。

结果

通过降低小胶质细胞的促炎反应并维持小胶质细胞对沉积的 Aβ 斑块的吞噬和清除功能,5XFAD/NLRP3-KO 小鼠模型的认知功能得到改善。NLRP3 表达调节小胶质细胞的促炎功能和细胞焦亡。泛素化的 NLRP3 可被 p62 识别,并通过 ALP 降解,从而减缓小胶质细胞的促炎功能和细胞焦亡。体外 AD 模型中自噬途径相关蛋白如 LC3B/A、p62 的表达增加。

结论

p62 识别并结合泛素化的 NLRP3。它通过参与 ALP 相关 NLRP3 蛋白降解来调节炎症反应,从而通过降低小胶质细胞的促炎状态和细胞焦亡来改善 AD 中的认知功能,从而维持其吞噬功能。

https://cdn.ncbi.nlm.nih.gov/pmc/blobs/ca83/10493665/432b006f71e2/CNS-29-2826-g002.jpg

文献AI研究员

20分钟写一篇综述,助力文献阅读效率提升50倍。

立即体验

用中文搜PubMed

大模型驱动的PubMed中文搜索引擎

马上搜索

文档翻译

学术文献翻译模型,支持多种主流文档格式。

立即体验