Suppr超能文献

着丝粒黏合保护的结构基础。

Structural basis of centromeric cohesion protection.

机构信息

Division of Cell Biology, The Netherlands Cancer Institute, Amsterdam, the Netherlands.

Leicester Institute of Structural and Chemical Biology, Department of Molecular and Cell Biology, University of Leicester, Leicester, UK.

出版信息

Nat Struct Mol Biol. 2023 Jun;30(6):853-859. doi: 10.1038/s41594-023-00968-y. Epub 2023 Apr 20.

Abstract

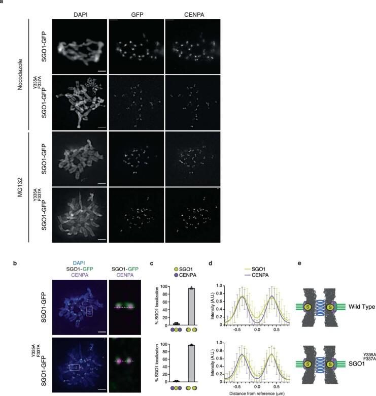
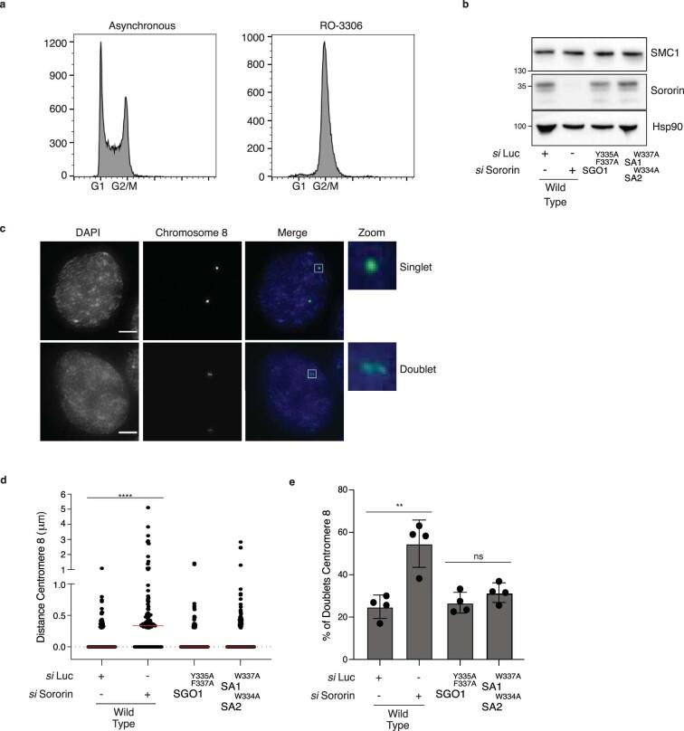
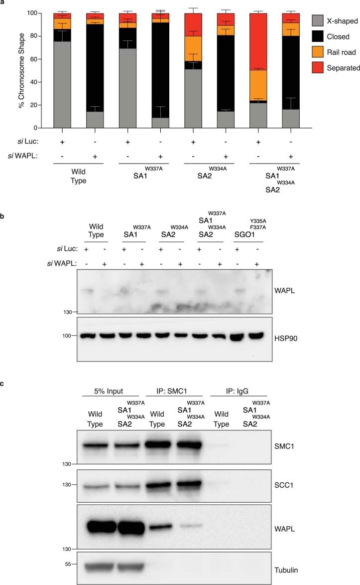
In the early stages of mitosis, cohesin is released from chromosome arms but not from centromeres. The protection of centromeric cohesin by SGO1 maintains the sister chromatid cohesion that resists the pulling forces of microtubules until all chromosomes are attached in a bipolar manner to the mitotic spindle. Here we present the X-ray crystal structure of a segment of human SGO1 bound to a conserved surface of the cohesin complex. SGO1 binds to a composite interface formed by the SA2 and SCC1 subunits of cohesin. SGO1 shares this binding interface with CTCF, indicating that these distinct chromosomal regulators control cohesin through a universal principle. This interaction is essential for the localization of SGO1 to centromeres and protects centromeric cohesin against WAPL-mediated cohesin release. SGO1-cohesin binding is maintained until the formation of microtubule-kinetochore attachments and is required for faithful chromosome segregation and the maintenance of a stable karyotype.

摘要

在有丝分裂的早期,黏连蛋白从染色体臂上释放,但不从着丝粒上释放。SGO1 对着丝粒黏连蛋白的保护,维持姐妹染色单体的黏合,使其抵抗微管的拉力,直到所有染色体都以双极的方式附着到有丝分裂纺锤体上。在这里,我们展示了一个与人 SGO1 结合的黏连蛋白复合物保守表面的 X 射线晶体结构。SGO1 结合到黏连蛋白的 SA2 和 SCC1 亚基形成的复合界面上。SGO1 与 CTCF 共享这个结合界面,表明这些不同的染色体调节剂通过一个普遍的原则来控制黏连蛋白。这种相互作用对于 SGO1 定位于着丝粒以及保护着丝粒黏连蛋白免受 WAPL 介导的黏连蛋白释放是必需的。SGO1-黏连蛋白的结合一直持续到微管-动粒连接的形成,并且对于忠实的染色体分离和稳定的核型维持是必需的。

https://cdn.ncbi.nlm.nih.gov/pmc/blobs/1072/10279526/3247c3771345/41594_2023_968_Fig1_HTML.jpg

文献AI研究员

20分钟写一篇综述,助力文献阅读效率提升50倍。

立即体验

用中文搜PubMed

大模型驱动的PubMed中文搜索引擎

马上搜索

文档翻译

学术文献翻译模型,支持多种主流文档格式。

立即体验