Suppr超能文献

滤泡性淋巴瘤的遗传细分,由独特的编码和非编码突变模式定义。

Genetic subdivisions of follicular lymphoma defined by distinct coding and noncoding mutation patterns.

机构信息

Canada's Michael Smith Genome Sciences Centre, BC Cancer, Vancouver, BC, Canada.

Department of Molecular Biology and Biochemistry, Simon Fraser University, Burnaby, BC, Canada.

出版信息

Blood. 2023 Aug 10;142(6):561-573. doi: 10.1182/blood.2022018719.

Abstract

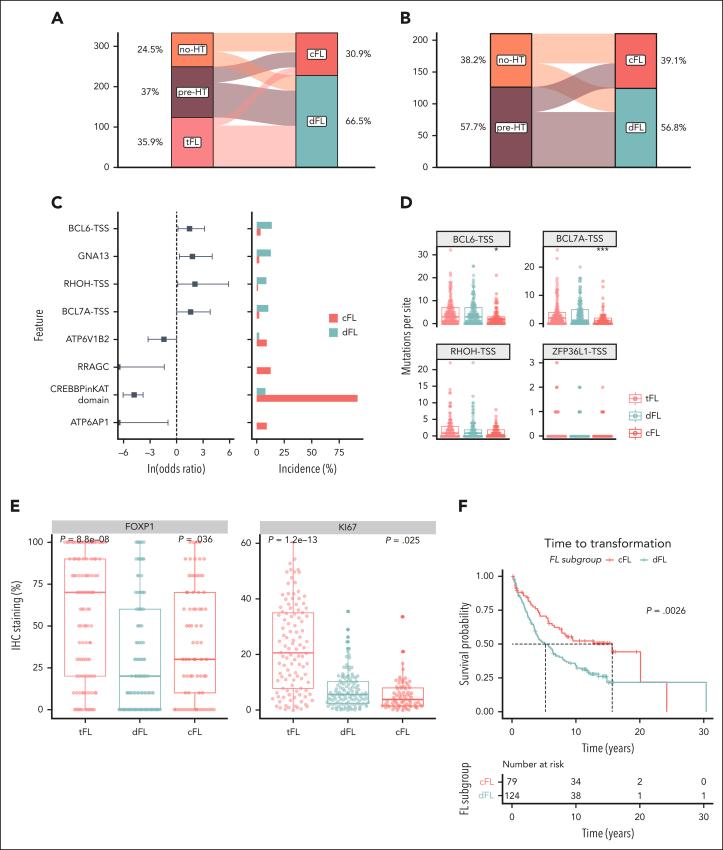
Follicular lymphoma (FL) accounts for ∼20% of all new lymphoma cases. Increases in cytological grade are a feature of the clinical progression of this malignancy, and eventual histologic transformation (HT) to the aggressive diffuse large B-cell lymphoma (DLBCL) occurs in up to 15% of patients. Clinical or genetic features to predict the risk and timing of HT have not been described comprehensively. In this study, we analyzed whole-genome sequencing data from 423 patients to compare the protein coding and noncoding mutation landscapes of untransformed FL, transformed FL, and de novo DLBCL. This revealed 2 genetically distinct subgroups of FL, which we have named DLBCL-like (dFL) and constrained FL (cFL). Each subgroup has distinguishing mutational patterns, aberrant somatic hypermutation rates, and biological and clinical characteristics. We implemented a machine learning-derived classification approach to stratify patients with FL into cFL and dFL subgroups based on their genomic features. Using separate validation cohorts, we demonstrate that cFL status, whether assigned with this full classifier or a single-gene approximation, is associated with a reduced rate of HT. This implies distinct biological features of cFL that constrain its evolution, and we highlight the potential for this classification to predict HT from genetic features present at diagnosis.

摘要

滤泡性淋巴瘤(FL)约占所有新淋巴瘤病例的 20%。这种恶性肿瘤的临床进展的一个特征是细胞学分级增加,高达 15%的患者最终会发生侵袭性弥漫性大 B 细胞淋巴瘤(DLBCL)的组织学转化(HT)。目前尚未全面描述预测 HT 风险和时间的临床或遗传特征。在这项研究中,我们分析了 423 名患者的全基因组测序数据,比较了未转化的 FL、转化的 FL 和新诊断的 DLBCL 的蛋白质编码和非编码突变景观。这揭示了 2 种具有遗传上不同特征的 FL,我们分别将其命名为 DLBCL 样(dFL)和受限制的 FL(cFL)。每个亚组都有独特的突变模式、异常的体细胞超突变率以及生物学和临床特征。我们实施了一种基于机器学习的分类方法,根据其基因组特征将 FL 患者分为 cFL 和 dFL 亚组。使用单独的验证队列,我们证明 cFL 状态(无论是使用完整分类器还是单基因近似值确定的)与 HT 率降低相关。这意味着 cFL 具有独特的生物学特征,限制了其进化,并且我们强调了这种分类方法从诊断时存在的遗传特征预测 HT 的潜力。

https://cdn.ncbi.nlm.nih.gov/pmc/blobs/e024/10644066/81bbbe28160c/BLOOD_BLD-2022-018719-fx1.jpg

文献AI研究员

20分钟写一篇综述,助力文献阅读效率提升50倍。

立即体验

用中文搜PubMed

大模型驱动的PubMed中文搜索引擎

马上搜索

文档翻译

学术文献翻译模型,支持多种主流文档格式。

立即体验