Suppr超能文献

全基因组测序揭示了三种滤泡性淋巴瘤亚型,它们具有不同的细胞起源和患者预后。

Whole-genome sequencing reveals three follicular lymphoma subtypes with distinct cell of origin and patient outcomes.

作者信息

Ren Weicheng, Yang Mingyu, Wang Xianhuo, Nie Man, Huang Yuhua, Wan Hui, Liu Dongbing, Li Xiaobo, Ye Xiaofei, Meng Bin, Jiang Wenqi, Huang Huiqiang, Li Zhiming, Zhang Huilai, Wu Kui, Pan-Hammarström Qiang

机构信息

Division of Immunology, Department of Medical Biochemistry and Biophysics, Karolinska Institutet, Stockholm, Sweden.

Division of Immunology, Department of Medical Biochemistry and Biophysics, Karolinska Institutet, Stockholm, Sweden; BGI Genomics, Shenzhen, China; HIM-BGI Omics Center, Hangzhou Institute of Medicine, Chinese Academy of Sciences, BGI Research, Hangzhou, China.

出版信息

Cell Rep Med. 2025 Aug 19;6(8):102278. doi: 10.1016/j.xcrm.2025.102278. Epub 2025 Aug 7.

Abstract

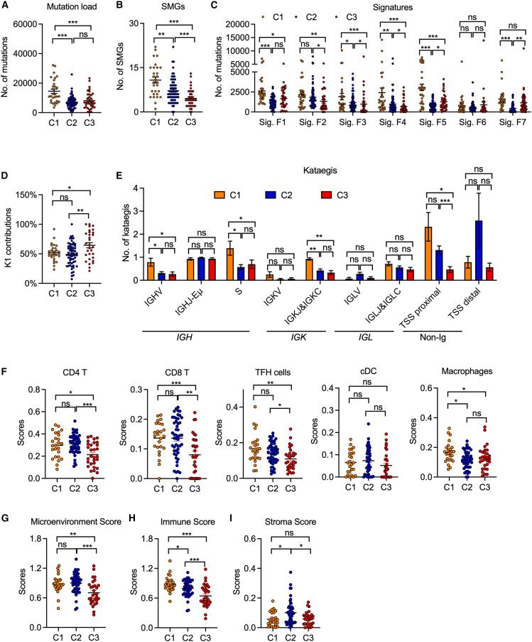
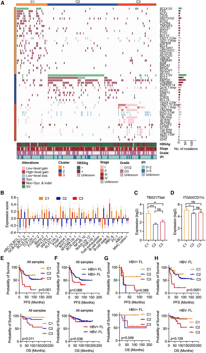
Follicular lymphoma (FL) is characterized by clinical, phenotypic, and genetic heterogeneity. Here, we conduct whole-genome sequencing on 131 Chinese FL samples and identify three clinically relevant genetic subtypes. These include C1, associated with favorable prognoses and enriched for BCL6-related translocations and mutations in the NOTCH/nuclear factor κB (NF-κB)/immune evasion pathways; C2, characterized by BCL2-IGH translocations and mutations in chromatin modifiers; and C3, associated with poorer prognosis, lacking BCL2-IGH/BCL6-related translocations but exhibiting more copy number variations. We validate these subtypes in an independent Western cohort (n = 227) using the same classification strategy. Transcriptionally, C1 and C3 tumors display signatures of activated B cell-like diffuse large B cell lymphoma (DLBCL), whereas C2 tumors resemble germinal center B cell-like DLBCL. Furthermore, C1 tumors are distinguished from C3 by exhibiting gene signatures of age-associated B cells and an inflamed tumor microenvironment. Our findings illustrate the molecular heterogeneity of FL and define subtypes with distinct cell of origin and clinical outcomes, offering opportunities for personalized therapeutic strategies.

摘要

滤泡性淋巴瘤(FL)具有临床、表型和基因异质性。在此,我们对131例中国FL样本进行了全基因组测序,并鉴定出三种与临床相关的基因亚型。这些包括C1,与良好预后相关,富含BCL6相关易位以及NOTCH/核因子κB(NF-κB)/免疫逃逸途径中的突变;C2,其特征为BCL2-IGH易位和染色质修饰因子中的突变;以及C3,与较差预后相关,缺乏BCL2-IGH/BCL6相关易位,但表现出更多的拷贝数变异。我们使用相同的分类策略在一个独立的西方队列(n = 227)中验证了这些亚型。在转录水平上,C1和C3肿瘤表现出活化B细胞样弥漫性大B细胞淋巴瘤(DLBCL)的特征,而C2肿瘤类似于生发中心B细胞样DLBCL。此外,C1肿瘤通过表现出与年龄相关的B细胞基因特征和炎症性肿瘤微环境而与C3肿瘤区分开来。我们的研究结果阐明了FL的分子异质性,并定义了具有不同起源细胞和临床结果的亚型,为个性化治疗策略提供了机会。

https://cdn.ncbi.nlm.nih.gov/pmc/blobs/1394/12432372/ac58332ea27f/fx1.jpg

文献AI研究员

20分钟写一篇综述,助力文献阅读效率提升50倍。

立即体验

用中文搜PubMed

大模型驱动的PubMed中文搜索引擎

马上搜索

文档翻译

学术文献翻译模型,支持多种主流文档格式。

立即体验