Suppr超能文献

基于机器学习的转录组分析揭示了慢性非细菌性骨髓炎(CNO)自身炎症基因的作用。

Transcriptome analysis based on machine learning reveals a role for autoinflammatory genes of chronic nonbacterial osteomyelitis (CNO).

机构信息

Department of Orthopedic Surgery, the First Affiliated Hospital of Dalian Medical University, 222 Zhongshan Road, Dalian, China.

Institute (College) of Integrative Medicine, Dalian Medical University, Dalian, Liaoning, China.

出版信息

Sci Rep. 2023 Apr 21;13(1):6514. doi: 10.1038/s41598-023-33759-y.

Abstract

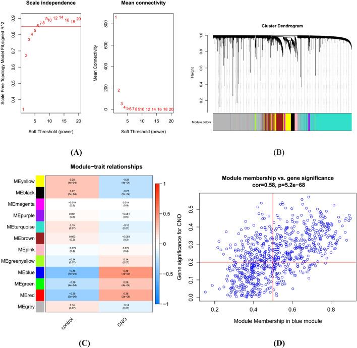
Chronic nonbacterial osteomyelitis (CNO) is an autoinflammatory bone disorder. The origin and development of CNO involve many complex immune processes, resulting in delayed diagnosis and a lack of effective treatment. Although bioinformatics analysis has been utilized to seek key genes and pathways in CNO, only a few bioinformatics studies that focus on CNO pathogenesis and mechanisms have been reported. This study aimed to identify key biomarkers that could serve as early diagnostic or therapeutic markers for CNO. Two RNA-seq datasets (GSE133378 and GSE187429) were obtained from the Gene Expression Omnibus (GEO). Weighted gene coexpression network analysis (WGCNA) and differentially expressed gene (DEG) analysis were conducted to identify the genes associated with CNO. Then, the autoinflammatory genes most associated with CNO were identified based on the GeneCards database and a CNO prediction model, which was created by the LASSO machine learning algorithm. The accuracy of the model and effects of the autoinflammatory genes according to receiver operating characteristic (ROC) curves were verified in external datasets (GSE7014). Finally, we performed clustering analysis with ConsensusClusterPlus. In total, eighty CNO-related genes were identified and were significantly enriched in the biological processes regulation of actin filament organization, cell-cell junction organization and gamma-catenin binding. The main enriched pathways were adherens junctions, viral carcinogenesis and systemic lupus erythematosus. Two autoinflammatory genes with high expression in CNO samples were identified by combining an optimal machine learning algorithm (LASSO) with the GeneCards database. An external validation dataset (GSE187429) was utilized for ROC analysis of the prediction model and two genes, and the results indicated good efficiency. Then, based on consensus clustering analysis, we found that the expression of UTS2 and MPO differed between clusters. Finally, the ceRNA network of lncRNAs and the small molecule compounds targeting the two autoinflammatory genes were predicted. The identification of two autoinflammatory genes, the HCG18/has-mir-147a/UTS2/MPO axis and signalling pathways in this study can help us understand the molecular mechanism of CNO formation and provides candidate targets for the diagnosis and treatment of CNO.

摘要

慢性非细菌性骨髓炎(CNO)是一种自身炎症性骨病。CNO 的发生和发展涉及许多复杂的免疫过程,导致诊断延迟和缺乏有效治疗。尽管已经利用生物信息学分析来寻找 CNO 中的关键基因和途径,但仅报道了少数专注于 CNO 发病机制和机制的生物信息学研究。本研究旨在确定可作为 CNO 早期诊断或治疗标志物的关键生物标志物。从基因表达综合数据库(GEO)中获得了两个 RNA-seq 数据集(GSE133378 和 GSE187429)。进行加权基因共表达网络分析(WGCNA)和差异表达基因(DEG)分析,以鉴定与 CNO 相关的基因。然后,根据 GeneCards 数据库和 LASSO 机器学习算法创建的 CNO 预测模型,确定与 CNO 最相关的自身炎症基因。在外部数据集(GSE7014)中验证模型的准确性和自身炎症基因的效果根据接收者操作特征(ROC)曲线。最后,使用 ConsensusClusterPlus 进行聚类分析。总共鉴定出 80 个与 CNO 相关的基因,这些基因在肌动蛋白丝组织、细胞-细胞连接组织和γ-连环蛋白结合的生物过程调节中显著富集。主要富集途径为黏着连接、病毒致癌作用和系统性红斑狼疮。通过将最优机器学习算法(LASSO)与 GeneCards 数据库相结合,鉴定出两个在 CNO 样本中高表达的自身炎症基因。利用外部验证数据集(GSE187429)对预测模型和两个基因进行 ROC 分析,结果表明效率良好。然后,基于共识聚类分析,我们发现 UTS2 和 MPO 的表达在聚类之间存在差异。最后,预测了 lncRNA 的 ceRNA 网络和针对两个自身炎症基因的小分子化合物。本研究中两个自身炎症基因 HCG18/has-mir-147a/UTS2/MPO 轴和信号通路的鉴定有助于我们了解 CNO 形成的分子机制,并为 CNO 的诊断和治疗提供候选靶点。

https://cdn.ncbi.nlm.nih.gov/pmc/blobs/1110/10121556/9d0be2222804/41598_2023_33759_Fig1_HTML.jpg

文献AI研究员

20分钟写一篇综述,助力文献阅读效率提升50倍。

立即体验

用中文搜PubMed

大模型驱动的PubMed中文搜索引擎

马上搜索

文档翻译

学术文献翻译模型,支持多种主流文档格式。

立即体验