Suppr超能文献

重度抑郁症中信号传导与代谢途径、免疫浸润模式的综合分析以及基于机器学习的诊断模型构建

Integrative analysis of signaling and metabolic pathways, immune infiltration patterns, and machine learning-based diagnostic model construction in major depressive disorder.

作者信息

Tang Lei, Wu Liling, Dai Mengqin, Liu Nian, Liu Lu

机构信息

Mental Health Center, Affiliated Hospital of North Sichuan Medical College, 1 South Maoyuan Road, 637000, Nanchong, China.

School of Psychiatry, North Sichuan Medical College, Nanchong, China.

出版信息

Sci Rep. 2025 Apr 19;15(1):13519. doi: 10.1038/s41598-025-97623-x.

Abstract

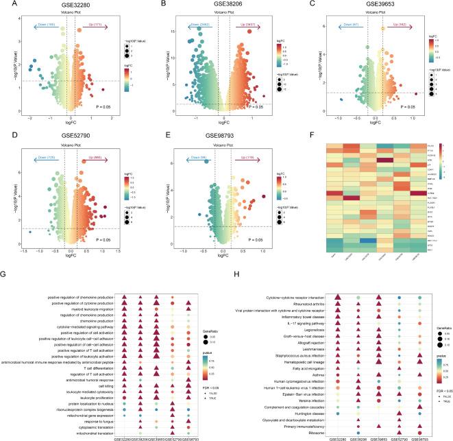
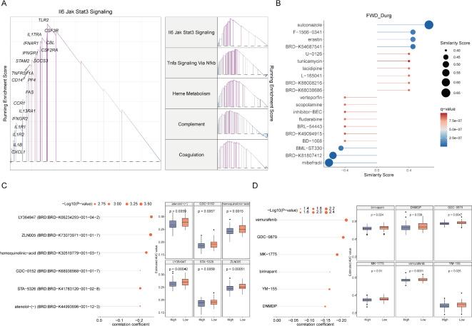
Major depressive disorder (MDD) is a multifactorial disorder involving genetic and environmental factors, with unclear pathogenesis. This study aims to explore the pathogenic pathway of MDD and its relationship with immune responses and to discover its potential targets by bioinformatics methods. We first applied gene set variation analysis (GSVA) and seven different immune infiltration algorithms to the GSE98793 dataset to determine the differences in signaling pathways, metabolic pathways, and immune cell infiltration between MDD patients and healthy controls. Differentially expressed genes between MDD patients and controls were obtained from five datasets (GSE98793, GSE32280, GSE38206, GSE39653, and GSE52790), and 113 machine learning methods were employed to construct MDD diagnostic models. Based on the constructed MDD diagnostic models, MDD patients were divided into high-risk and low-risk groups. GSVA and immune microenvironment analyses were conducted to investigate the differences between the two groups. Furthermore, potential drugs and therapeutic targets for the high-risk MDD group were explored to provide new insights and directions for the precise treatment of MDD. GSVA and immune infiltration results indicate that patients with MDD exhibit differences from normal individuals in various aspects, including biological processes, signaling pathways, metabolic processes, and immune cells. To investigate the functions and biological significance of differentially expressed genes in MDD patients, we performed GO and KEGG enrichment analyses on the differentially expressed genes from five databases (GSE98793, GSE32280, GSE38206, GSE39653, and GSE52790). By comparing the enrichment results across the five datasets, we found that the cell-killing signaling pathway was consistently present in the enriched signaling pathways of all datasets, suggesting that this pathway may play a crucial role in the pathogenesis of MDD. The random forest algorithm (AUC = 0.788) was selected as the optimal algorithm from 113 machine learning algorithms, leading to the development of a robust and predictive MDD algorithm, highlighting the important role of NPL in MDD. By dividing MDD into high and low-risk subgroups based on diagnostic model scores, enrichment pathways, and immunological results further demonstrated that high-risk MDD is associated with increased levels of reactive oxygen species, inflammation, and numbers of T cells and B cells. Through GSEA scoring, five upregulated pathways in the high-risk MDD group were identified, and multiple potential drugs such as Mibefradil, LY364947, ZLN005, STA- 5326, and vemurafenib were screened. Patients with MDD show differences in signaling pathways, metabolic pathways, and immune mechanisms. By constructing an MDD diagnostic model, we predicted the key genes of MDD and the characteristic pathways associated with a higher risk of MDD. This provides new insights for risk stratification identification and offers new perspectives for the clinical application of precision immunotherapy and drug development.

摘要

重度抑郁症(MDD)是一种涉及遗传和环境因素的多因素疾病,其发病机制尚不清楚。本研究旨在通过生物信息学方法探索MDD的致病途径及其与免疫反应的关系,并发现其潜在靶点。我们首先将基因集变异分析(GSVA)和七种不同的免疫浸润算法应用于GSE98793数据集,以确定MDD患者与健康对照之间信号通路、代谢通路和免疫细胞浸润的差异。从五个数据集(GSE98793、GSE32280、GSE38206、GSE39653和GSE52790)中获得MDD患者与对照之间的差异表达基因,并采用113种机器学习方法构建MDD诊断模型。基于构建的MDD诊断模型,将MDD患者分为高风险组和低风险组。进行GSVA和免疫微环境分析以研究两组之间的差异。此外,探索了高风险MDD组的潜在药物和治疗靶点,为MDD的精准治疗提供新的见解和方向。GSVA和免疫浸润结果表明,MDD患者在生物过程、信号通路、代谢过程和免疫细胞等各个方面与正常个体存在差异。为了研究MDD患者中差异表达基因的功能和生物学意义,我们对来自五个数据库(GSE98793、GSE32280、GSE38206、GSE39653和GSE52790)的差异表达基因进行了GO和KEGG富集分析。通过比较五个数据集的富集结果,我们发现细胞杀伤信号通路始终存在于所有数据集的富集信号通路中,表明该通路可能在MDD的发病机制中起关键作用。从113种机器学习算法中选择随机森林算法(AUC = 0.788)作为最优算法,从而开发出一种强大且具有预测性的MDD算法,突出了NPL在MDD中的重要作用。通过基于诊断模型评分将MDD分为高风险和低风险亚组,富集通路和免疫学结果进一步表明,高风险MDD与活性氧水平升高、炎症以及T细胞和B细胞数量增加有关。通过GSEA评分,确定了高风险MDD组中五条上调的通路,并筛选出多种潜在药物,如米贝拉地尔、LY364947、ZLN005、STA - 5326和维莫非尼。MDD患者在信号通路、代谢通路和免疫机制方面存在差异。通过构建MDD诊断模型,我们预测了MDD的关键基因以及与MDD高风险相关的特征通路。这为风险分层识别提供了新的见解,并为精准免疫治疗的临床应用和药物开发提供了新的视角。

https://cdn.ncbi.nlm.nih.gov/pmc/blobs/e7e5/12009401/ee896a2f7d37/41598_2025_97623_Fig1_HTML.jpg

文献AI研究员

20分钟写一篇综述,助力文献阅读效率提升50倍。

立即体验

用中文搜PubMed

大模型驱动的PubMed中文搜索引擎

马上搜索

文档翻译

学术文献翻译模型,支持多种主流文档格式。

立即体验