Suppr超能文献

肺肿瘤微环境中的端粒酶缺陷和功能障碍的端粒会损害 NSCLC 小鼠模型和患者来源异种移植物中的肿瘤进展。

Telomerase deficiency and dysfunctional telomeres in the lung tumor microenvironment impair tumor progression in NSCLC mouse models and patient-derived xenografts.

机构信息

Telomeres and Telomerase Group, Molecular Oncology Program, Spanish National Cancer Centre (CNIO), Melchor Fernández Almagro 3, Madrid, E-28029, Spain.

出版信息

Cell Death Differ. 2023 Jun;30(6):1585-1600. doi: 10.1038/s41418-023-01149-6. Epub 2023 Apr 21.

Abstract

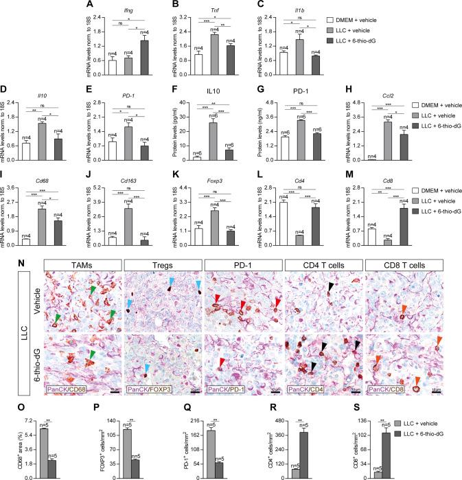
Non-small cell lung cancer (NSCLC) is a leading cause of cancer death. Tumor progression depends on interactions of cancer cells with the tumor microenvironment. Here, we find increased copy number and mRNA expression of the catalytic subunit of telomerase, TERT, in tumors from NSCLC patients, contributing to a lower survival. Moreover, TERT expression in NSCLC patients from the TCGA cohort is mainly associated to the reduced infiltration of CD8 T lymphocytes, as well as to increased infiltration of myeloid-derived suppressor cells (MDSCs). We also show that TERT deficiency and dysfunctional telomeres induced by 6-thio-dG treatment in mice reduced lung tumor implantation and vascularization, increased DNA damage response, cell cycle arrest and apoptosis, as well as reduced proliferation, inflammation, lung tumor immunosupression and invasion upon induction of a Lewis lung carcinoma (LLC). Furthermore, 6-thio-dG-treated human NSCLC xenografts exhibited increased telomere damage, cell cycle arrest and apoptosis, as well as reduced proliferation, resulting in a reduced tumor growth. Our results show that targeting telomeres might be an effective therapeutic strategy in NSCLC.

摘要

非小细胞肺癌(NSCLC)是癌症死亡的主要原因。肿瘤的进展取决于癌细胞与肿瘤微环境的相互作用。在这里,我们发现 NSCLC 患者肿瘤中端粒酶催化亚基 TERT 的拷贝数和 mRNA 表达增加,导致生存率降低。此外,TCGA 队列中 NSCLC 患者的 TERT 表达主要与 CD8 T 淋巴细胞浸润减少以及髓样来源抑制细胞(MDSC)浸润增加有关。我们还表明,6-硫代-dG 处理诱导的 TERT 缺失和端粒功能障碍会减少小鼠肺肿瘤的植入和血管生成,增加 DNA 损伤反应、细胞周期停滞和细胞凋亡,以及在诱导 Lewis 肺癌(LLC)时减少增殖、炎症、肺肿瘤免疫抑制和侵袭。此外,用 6-硫代-dG 处理的人 NSCLC 异种移植物表现出端粒损伤增加、细胞周期停滞和细胞凋亡,以及增殖减少,导致肿瘤生长减少。我们的结果表明,靶向端粒可能是 NSCLC 的一种有效治疗策略。

https://cdn.ncbi.nlm.nih.gov/pmc/blobs/7e24/10244372/b8260c7c2ae0/41418_2023_1149_Fig1_HTML.jpg

文献AI研究员

20分钟写一篇综述,助力文献阅读效率提升50倍。

立即体验

用中文搜PubMed

大模型驱动的PubMed中文搜索引擎

马上搜索

文档翻译

学术文献翻译模型,支持多种主流文档格式。

立即体验