Suppr超能文献

TRAF2作为临床乙型肝炎相关性肝纤维化的关键候选基因。

TRAF2 as a key candidate gene in clinical hepatitis B-associated liver fibrosis.

作者信息

Wu Cichun, Zhang Jian, Wang Huiwen, Zhang Wei, Liu Jingqing, Zhou Nianqi, Chen Keyu, Wang Ying, Peng Shifang, Fu Lei

机构信息

Department of Infectious Diseases, Xiangya Hospital Central South University, Changsha, China.

Department of Pathology, Xiangya Hospital Central South University, Changsha, China.

出版信息

Front Mol Biosci. 2023 Apr 5;10:1168250. doi: 10.3389/fmolb.2023.1168250. eCollection 2023.

Abstract

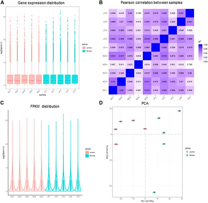
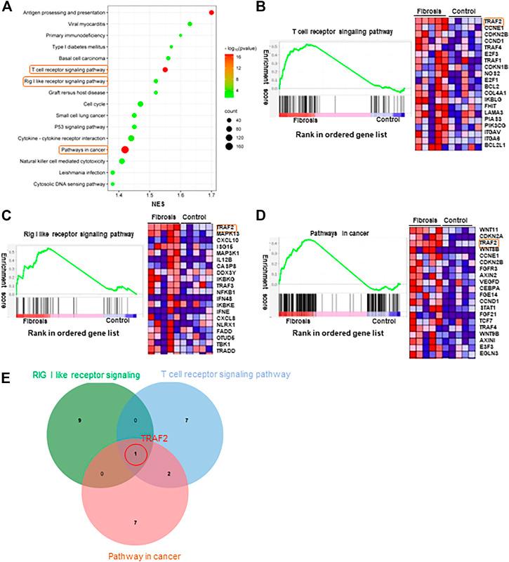
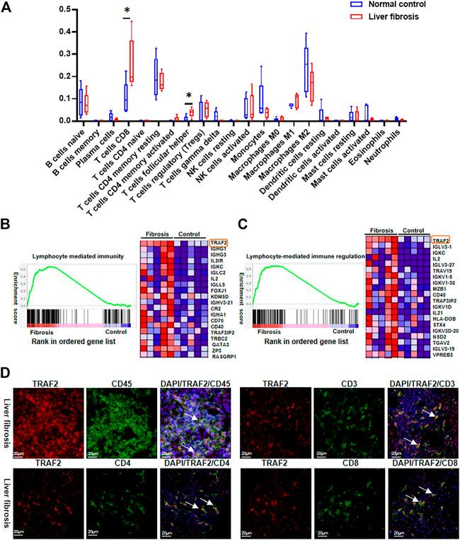
Approximately 240 million individuals are infected with chronic hepatitis B virus (HBV) worldwide. HBV infection can develop into liver fibrosis. The mechanism of HBV-related liver fibrosis has not been fully understood, and there are few effective treatment options. The goal of this study was to use transcriptomics in conjunction with experimental validation to identify new targets to treat HBV-related liver fibrosis. To identify differentially expressed genes (DEGs), five liver tissues were collected from both healthy individuals and patients with chronic hepatitis B. NovoMagic and Java GSEA were used to screen DEGs and key genes, respectively. Immunocell infiltration analysis of RNA-seq data was, and the results were confirmed by Western blotting (WB), real-time quantitative polymerase chain reaction (RT-qPCR), and immunohistochemistry. We evaluated 1,105 genes with differential expression, and 462 and 643 genes showed down- and upregulation, respectively. The essential genes, such as tumor necrosis factor (TNF) receptor-associated factor-2 (TRAF2), were screened out of DEGs. TRAF2 expression was abnormally high in hepatic fibrosis in patients with hepatitis B compared with healthy controls. The degree of hepatic fibrosis and serum levels of glutamate transaminase (ALT), aspartate aminotransferase (AST), and total bilirubin (TBIL) were positively linked with TRAF2 expression. TRAF2 may be crucial in controlling T lymphocyte-mediated liver fibrosis. Our findings imply that TRAF2 is essential for HBV-induced liver fibrosis progression, and it may potentially be a promising target for the treatment of hepatic fibrosis in hepatitis B.

摘要

全球约有2.4亿人感染慢性乙型肝炎病毒(HBV)。HBV感染可发展为肝纤维化。HBV相关肝纤维化的机制尚未完全明确,且有效的治疗方案较少。本研究的目的是结合转录组学和实验验证来确定治疗HBV相关肝纤维化的新靶点。为了鉴定差异表达基因(DEG),从健康个体和慢性乙型肝炎患者中分别收集了5份肝组织样本。分别使用NovoMagic和Java GSEA来筛选DEG和关键基因。对RNA测序数据进行免疫细胞浸润分析,并通过蛋白质免疫印迹法(WB)、实时定量聚合酶链反应(RT-qPCR)和免疫组织化学进行结果验证。我们评估了1105个差异表达基因,其中462个基因下调,643个基因上调。从DEG中筛选出了诸如肿瘤坏死因子(TNF)受体相关因子2(TRAF2)等关键基因。与健康对照相比乙肝患者肝纤维化中TRAF2表达异常高。肝纤维化程度以及谷氨酸转氨酶(ALT)、天冬氨酸转氨酶(AST)和总胆红素(TBIL)的血清水平与TRAF2表达呈正相关。TRAF2可能在控制T淋巴细胞介导的肝纤维化中起关键作用。我们的研究结果表明TRAF2对HBV诱导的肝纤维化进展至关重要,它可能是治疗乙肝肝纤维化的一个有前景的靶点。

https://cdn.ncbi.nlm.nih.gov/pmc/blobs/17dc/10113534/2ba5d526b57a/fmolb-10-1168250-g001.jpg

文献AI研究员

20分钟写一篇综述,助力文献阅读效率提升50倍。

立即体验

用中文搜PubMed

大模型驱动的PubMed中文搜索引擎

马上搜索

文档翻译

学术文献翻译模型,支持多种主流文档格式。

立即体验