Suppr超能文献

肿瘤坏死因子受体相关因子2(TRAF2)通过β-连环蛋白-蜗牛信号通路调节肺纤维化的进展。

TRAF2 regulates the progression of pulmonary fibrosis through β-catenin-Snail signaling pathway.

作者信息

Wan Zhijie, Gu Jingwen, Duan Wanli, Chen Yuanyuan, Song Shuya, Luo Jingyu, Zhang Xide, Yang Yanyong, Gao Fu, Xu Ying

机构信息

Department of Radiation Medicine, Faculty of Naval Medicine, Naval Medical University, Shanghai, China.

Shanghai Key Laboratory of Nautical Medicine and Translation of Drugs and Medical Devices, Naval Medical University, Shanghai, China.

出版信息

Front Public Health. 2025 May 14;13:1582860. doi: 10.3389/fpubh.2025.1582860. eCollection 2025.

Abstract

INTRODUCTION

Pulmonary fibrosis (PF) is a devastating lung disease characterized by excessive extracellular matrix deposition and impaired pulmonary function, with limited therapeutic options. The pathogenesis of PF involves a complex network of molecular events, including epithelial-mesenchymal transition (EMT), activation of fibroblasts, and dysregulated tissue remodeling. Recent studies have identified TRAF2 (TNF receptor-associated factor 2) as a potential modulator of fibrosis, while its precise mechanism remains unclear.

METHODS

We assessed TRAF2 expression and subcellular localization via immunofluorescence and Western blot. TRAF2 knockdown was achieved through siRNA transfection. Protein and mRNA levels of molecules were detected using wb and RT-qPCR. Molecular interactions (TRAF2/β-catenin/Snail) were validated by co-immunoprecipitation assays. HE staining and Masson staining were quantified.

RESULTS

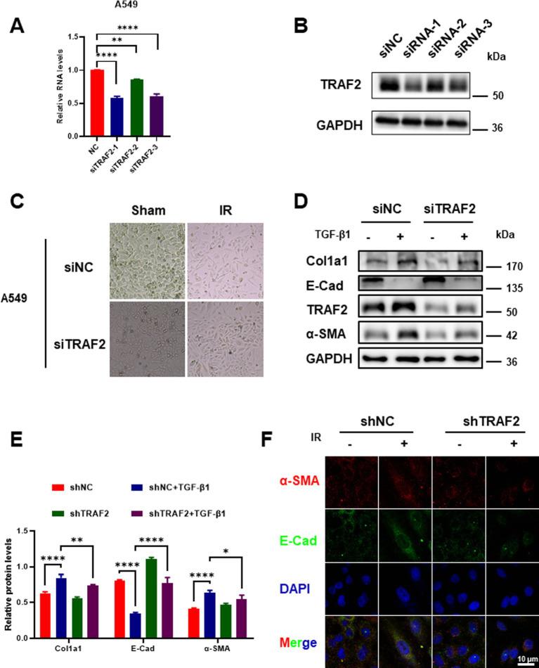
We demonstrate that TRAF2 translocates to the nucleus after fibrosis induction and is positively correlated with disease severity. TRAF2 knockdown significantly reduced collagen deposition and myofibroblast activation, thereby alleviating fibrosis. Furthermore, we investigate the molecular mechanisms by which TRAF2 regulates pulmonary fibrosis, specifically its interaction with β-catenin and Snail, which promotes β-catenin-mediated transcriptional activation and facilitates EMT. These findings offer novel insights into the role of TRAF2 in pulmonary fibrosis, suggesting that TRAF2 may provide a promising therapeutic strategy for this debilitating disease.

DISCUSSION

Our study provides valuable insights into the role of TRAF2 in pulmonary fibrosis, while the precise molecular mechanisms by which TRAF2 interacts with β-catenin and Snail in fibrosis remain unclear. Future studies should aim to explore the mechanisms of TRAF2 in more detail, particularly how it interfaces with fibrotic mediators and cellular processes.

摘要

引言

肺纤维化(PF)是一种严重的肺部疾病,其特征为细胞外基质过度沉积和肺功能受损,治疗选择有限。PF的发病机制涉及复杂的分子事件网络,包括上皮-间质转化(EMT)、成纤维细胞活化和组织重塑失调。最近的研究已确定肿瘤坏死因子受体相关因子2(TRAF2)是纤维化的潜在调节因子,但其确切机制仍不清楚。

方法

我们通过免疫荧光和蛋白质印迹评估TRAF2的表达和亚细胞定位。通过小干扰RNA转染实现TRAF2基因敲低。使用蛋白质印迹和逆转录定量聚合酶链反应检测分子的蛋白质和mRNA水平。通过免疫共沉淀试验验证分子间相互作用(TRAF2/β-连环蛋白/蜗牛蛋白)。对苏木精-伊红染色和Masson染色进行定量分析。

结果

我们证明,纤维化诱导后TRAF2易位至细胞核,且与疾病严重程度呈正相关。TRAF2基因敲低显著减少胶原沉积和成肌纤维细胞活化,从而减轻纤维化。此外,我们研究了TRAF2调节肺纤维化的分子机制,特别是其与β-连环蛋白和蜗牛蛋白的相互作用,这促进了β-连环蛋白介导的转录激活并促进EMT。这些发现为TRAF2在肺纤维化中的作用提供了新的见解,表明TRAF2可能为这种使人衰弱的疾病提供一种有前景的治疗策略。

讨论

我们的研究为TRAF2在肺纤维化中的作用提供了有价值的见解,而TRAF2在纤维化中与β-连环蛋白和蜗牛蛋白相互作用的确切分子机制仍不清楚。未来的研究应旨在更详细地探索TRAF2的机制,特别是它如何与纤维化介质和细胞过程相互作用。

https://cdn.ncbi.nlm.nih.gov/pmc/blobs/81b7/12116375/1f71f1a0d525/fpubh-13-1582860-g001.jpg

文献AI研究员

20分钟写一篇综述,助力文献阅读效率提升50倍。

立即体验

用中文搜PubMed

大模型驱动的PubMed中文搜索引擎

马上搜索

文档翻译

学术文献翻译模型,支持多种主流文档格式。

立即体验