Suppr超能文献

体内耗竭 CD103+ 驻留记忆 T 细胞揭示口腔黏膜中的免疫刺激功能。

Depleting CD103+ resident memory T cells in vivo reveals immunostimulatory functions in oral mucosa.

机构信息

Department of Microbiology and Immunology, University of Minnesota, Minneapolis, MN, USA.

Center for Immunology, University of Minnesota , Minneapolis, MN, USA.

出版信息

J Exp Med. 2023 Jul 3;220(7). doi: 10.1084/jem.20221853. Epub 2023 Apr 25.

Abstract

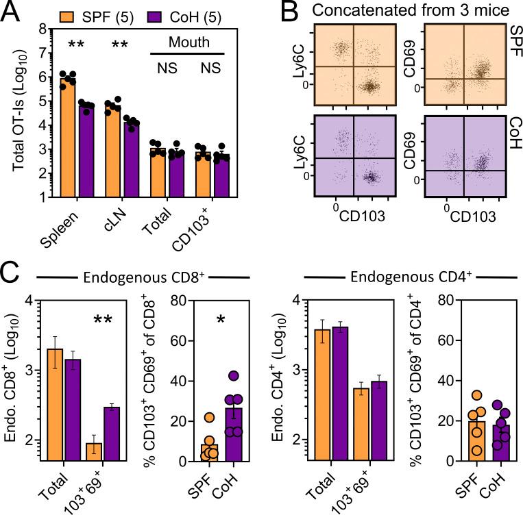
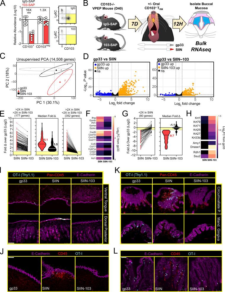
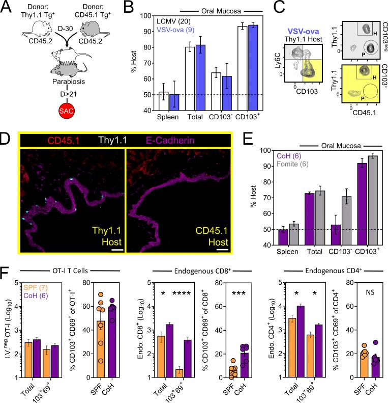
The oral mucosa is a frontline for microbial exposure and juxtaposes several unique tissues and mechanical structures. Based on parabiotic surgery of mice receiving systemic viral infections or co-housing with microbially diverse pet shop mice, we report that the oral mucosa harbors CD8+ CD103+ resident memory T cells (TRM), which locally survey tissues without recirculating. Oral antigen re-encounter during the effector phase of immune responses potentiated TRM establishment within tongue, gums, palate, and cheek. Upon reactivation, oral TRM triggered changes in somatosensory and innate immune gene expression. We developed in vivo methods for depleting CD103+ TRM while sparing CD103neg TRM and recirculating cells. This revealed that CD103+ TRM were responsible for inducing local gene expression changes. Oral TRM putatively protected against local viral infection. This study provides methods for generating, assessing, and in vivo depleting oral TRM, documents their distribution throughout the oral mucosa, and provides evidence that TRM confer protection and trigger responses in oral physiology and innate immunity.

摘要

口腔黏膜是微生物暴露的第一线,毗邻着几种独特的组织和机械结构。基于接受全身病毒感染的小鼠的并体手术或与微生物多样性宠物店小鼠共同饲养,我们报告称,口腔黏膜含有 CD8+ CD103+ 驻留记忆 T 细胞(TRM),它们无需再循环即可局部检测组织。在免疫反应的效应阶段期间口腔抗原再次遭遇,增强了舌、牙龈、上颚和脸颊内 TRM 的建立。在重新激活时,口腔 TRM 引发了感觉和先天免疫基因表达的变化。我们开发了体内方法来耗尽 CD103+ TRM,同时保留 CD103neg TRM 和再循环细胞。这表明 CD103+ TRM 负责诱导局部基因表达变化。口腔 TRM 可能有助于预防局部病毒感染。本研究提供了生成、评估和体内耗尽口腔 TRM 的方法,记录了它们在整个口腔黏膜中的分布,并提供了证据表明 TRM 在口腔生理学和先天免疫中提供保护并引发反应。

https://cdn.ncbi.nlm.nih.gov/pmc/blobs/e2da/10130744/f31e0965479e/JEM_20221853_GA.jpg

文献AI研究员

20分钟写一篇综述,助力文献阅读效率提升50倍。

立即体验

用中文搜PubMed

大模型驱动的PubMed中文搜索引擎

马上搜索

文档翻译

学术文献翻译模型,支持多种主流文档格式。

立即体验