Suppr超能文献

RAD51 焦点作为预测卵巢癌铂类化疗反应的生物标志物。

RAD51 Foci as a Biomarker Predictive of Platinum Chemotherapy Response in Ovarian Cancer.

机构信息

Division of Gynecologic Oncology, Department of Obstetrics and Gynecology, Washington University, St Louis, Missouri.

Experimental Therapeutics Group, Vall d'Hebron Institute of Oncology, Barcelona, Spain.

出版信息

Clin Cancer Res. 2023 Jul 5;29(13):2466-2479. doi: 10.1158/1078-0432.CCR-22-3335.

Abstract

PURPOSE

To determine the ability of RAD51 foci to predict platinum chemotherapy response in high-grade serous ovarian cancer (HGSOC) patient-derived samples.

EXPERIMENTAL DESIGN

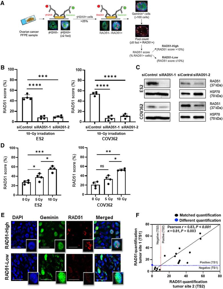
RAD51 and γH2AX nuclear foci were evaluated by immunofluorescence in HGSOC patient-derived cell lines (n = 5), organoids (n = 11), and formalin-fixed, paraffin-embedded tumor samples (discovery n = 31, validation n = 148). Samples were defined as RAD51-High if >10% of geminin-positive cells had ≥5 RAD51 foci. Associations between RAD51 scores, platinum chemotherapy response, and survival were evaluated.

RESULTS

RAD51 scores correlated with in vitro response to platinum chemotherapy in established and primary ovarian cancer cell lines (Pearson r = 0.96, P = 0.01). Organoids from platinum-nonresponsive tumors had significantly higher RAD51 scores than those from platinum-responsive tumors (P < 0.001). In a discovery cohort, RAD51-Low tumors were more likely to have a pathologic complete response (RR, 5.28; P < 0.001) and to be platinum-sensitive (RR, ∞; P = 0.05). The RAD51 score was predictive of chemotherapy response score [AUC, 0.90; 95% confidence interval (CI), 0.78-1.0; P < 0.001). A novel automatic quantification system accurately reflected the manual assay (92%). In a validation cohort, RAD51-Low tumors were more likely to be platinum-sensitive (RR, ∞; P < 0.001) than RAD51-High tumors. Moreover, RAD51-Low status predicted platinum sensitivity with 100% positive predictive value and was associated with better progression-free (HR, 0.53; 95% CI, 0.33-0.85; P < 0.001) and overall survival (HR, 0.43; 95% CI, 0.25-0.75; P = 0.003) than RAD51-High status.

CONCLUSIONS

RAD51 foci are a robust marker of platinum chemotherapy response and survival in ovarian cancer. The utility of RAD51 foci as a predictive biomarker for HGSOC should be tested in clinical trials.

摘要

目的

确定 RAD51 焦点预测高级别浆液性卵巢癌(HGSOC)患者来源样本中铂类化疗反应的能力。

实验设计

通过免疫荧光法在 HGSOC 患者来源的细胞系(n = 5)、类器官(n = 11)和福尔马林固定、石蜡包埋的肿瘤样本中评估 RAD51 和 γH2AX 核焦点(发现 n = 31,验证 n = 148)。如果 >10% 的 geminin 阳性细胞具有≥5 个 RAD51 焦点,则将样本定义为 RAD51-高。评估 RAD51 评分与铂类化疗反应和生存之间的关系。

结果

RAD51 评分与已建立和原发性卵巢癌细胞系中铂类化疗的体外反应相关(Pearson r = 0.96,P = 0.01)。铂类无反应性肿瘤的类器官 RAD51 评分明显高于铂类反应性肿瘤(P < 0.001)。在发现队列中,RAD51-低肿瘤更有可能获得病理完全缓解(RR,5.28;P < 0.001)和铂类敏感(RR,∞;P = 0.05)。RAD51 评分可预测化疗反应评分 [AUC,0.90;95%置信区间(CI),0.78-1.0;P < 0.001]。一种新的自动定量系统准确反映了手动检测(92%)。在验证队列中,RAD51-低肿瘤比 RAD51-高肿瘤更有可能是铂类敏感的(RR,∞;P < 0.001)。此外,RAD51-低状态预测铂类敏感性的阳性预测值为 100%,与更好的无进展生存(HR,0.53;95%CI,0.33-0.85;P < 0.001)和总生存(HR,0.43;95%CI,0.25-0.75;P = 0.003)相关,优于 RAD51-高状态。

结论

RAD51 焦点是卵巢癌铂类化疗反应和生存的可靠标志物。RAD51 焦点作为预测 HGSOC 的生物标志物的效用应在临床试验中进行测试。

https://cdn.ncbi.nlm.nih.gov/pmc/blobs/cd02/10320470/e27644bb6713/2466fig1.jpg

文献AI研究员

20分钟写一篇综述,助力文献阅读效率提升50倍。

立即体验

用中文搜PubMed

大模型驱动的PubMed中文搜索引擎

马上搜索

文档翻译

学术文献翻译模型,支持多种主流文档格式。

立即体验