Suppr超能文献

识别骨肉瘤中 EMT 相关基因的预后特征。

Identification of an EMT-related gene-based prognostic signature in osteosarcoma.

机构信息

Department of Orthopedics, Hunan Provincial People's Hospital (The First-Affiliated Hospital of Hunan Normal University), Changsha, China.

Department of Radiology, The Third Xiangya Hospital, Central South University, Hunan, Changsha, China.

出版信息

Cancer Med. 2023 Jun;12(11):12912-12928. doi: 10.1002/cam4.5942. Epub 2023 Apr 27.

Abstract

BACKGROUND

The correlation between epithelial-mesenchymal transition (EMT) and osteosarcoma (OS) has been widely reported. Integration of the EMT-related genes to predict the prognosis is significant for investigating the mechanism of EMT in OS. Here, we aimed to construct a prognostic EMT-related gene signature for OS.

METHODS

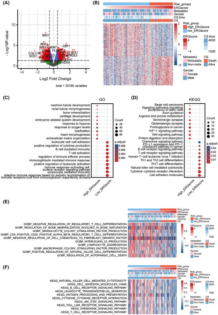
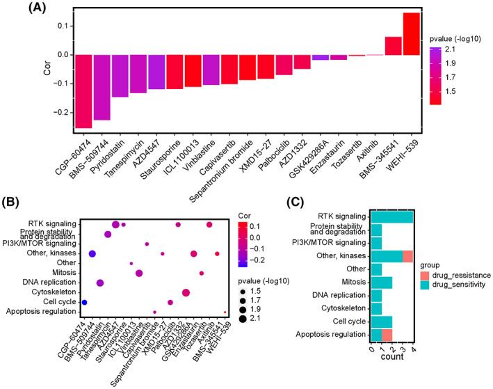
Transcriptomic and survival data of OS patients were downloaded from Therapeutically Applicable Research to Generate Effective Treatments (TARGET) and Gene Expression Omnibus (GEO). We performed univariate Cox regression, least absolute shrinkage and selection operator (LASSO) regression, and stepwise multivariate Cox regression analysis to construct EMT-related gene signatures. Kaplan-Meier analysis and time-dependent receiver operating characteristic (ROC) were applied to evaluate its predictive performance. GSVA, ssGSEA, ESTIMATE, and scRNA-seq were performed to investigate the tumor microenvironment, and the correlation between IC50 of drugs and ERG score was investigated. Furthermore, Edu and transwell experiments were conducted to assess the malignancy of OS cells.

RESULTS

We constructed a novel EMT-related gene signature (including CDK3, MYC, UHRF2, STC2, COL5A2, MMD, and EHMT2) for outcome prediction of OS. According to the signature, patients stratified into high- and low-ERG-score groups exhibited significantly different prognoses. ROC curves and Kaplan-Meier analysis revealed a promising performance of the signature with external validation. GSVA, ssGSEA, ESTIMATE algorithm, and scRNA-seq excavated EMT-related pathways and suggested the correlation between ERG score and immune activation. Notably, the pivotal gene CDK3 was upregulated in OS tissue and positively related to OS cell proliferation and migration.

CONCLUSION

Our EMT-related gene signature might reference OS risk stratification and guide clinical strategies as an independent prognostic factor in OS.

摘要

背景

上皮-间充质转化(EMT)与骨肉瘤(OS)之间的相关性已被广泛报道。整合 EMT 相关基因来预测预后对于研究 EMT 在 OS 中的机制具有重要意义。在这里,我们旨在构建骨肉瘤的 EMT 相关基因预后模型。

方法

从治疗性应用研究产生有效治疗方法(TARGET)和基因表达综合数据库(GEO)下载骨肉瘤患者的转录组和生存数据。我们进行单变量 Cox 回归、最小绝对值收缩和选择算子(LASSO)回归以及逐步多变量 Cox 回归分析来构建 EMT 相关基因特征。Kaplan-Meier 分析和时间依赖性接受者操作特征(ROC)用于评估其预测性能。GSVA、ssGSEA、ESTIMATE 和 scRNA-seq 用于研究肿瘤微环境,并且研究了药物的 IC50 与 ERG 评分之间的相关性。此外,进行了 Edu 和 Transwell 实验以评估骨肉瘤细胞的恶性程度。

结果

我们构建了一个新的 EMT 相关基因特征(包括 CDK3、MYC、UHRF2、STC2、COL5A2、MMD 和 EHMT2),用于骨肉瘤的结局预测。根据该特征,分层为高和低 ERG 评分组的患者表现出明显不同的预后。ROC 曲线和 Kaplan-Meier 分析显示该特征具有良好的外部验证性能。GSVA、ssGSEA、ESTIMATE 算法和 scRNA-seq 挖掘了 EMT 相关途径,并提示 ERG 评分与免疫激活之间的相关性。值得注意的是,关键基因 CDK3 在骨肉瘤组织中上调,并与骨肉瘤细胞增殖和迁移呈正相关。

结论

我们的 EMT 相关基因特征可能为骨肉瘤的风险分层提供参考,并作为独立的预后因素指导临床策略。

https://cdn.ncbi.nlm.nih.gov/pmc/blobs/e249/10278480/9f79911c79f0/CAM4-12-12912-g007.jpg

文献AI研究员

20分钟写一篇综述,助力文献阅读效率提升50倍。

立即体验

用中文搜PubMed

大模型驱动的PubMed中文搜索引擎

马上搜索

文档翻译

学术文献翻译模型,支持多种主流文档格式。

立即体验