Suppr超能文献

基因治疗改善 Cln2R207X 小鼠模型中与皮质神经元缺失相关的自发性癫痫发作。

Gene therapy ameliorates spontaneous seizures associated with cortical neuron loss in a Cln2R207X mouse model.

机构信息

Department of Pediatrics.

Department of Neurology, and.

出版信息

J Clin Invest. 2023 Jun 15;133(12):e165908. doi: 10.1172/JCI165908.

Abstract

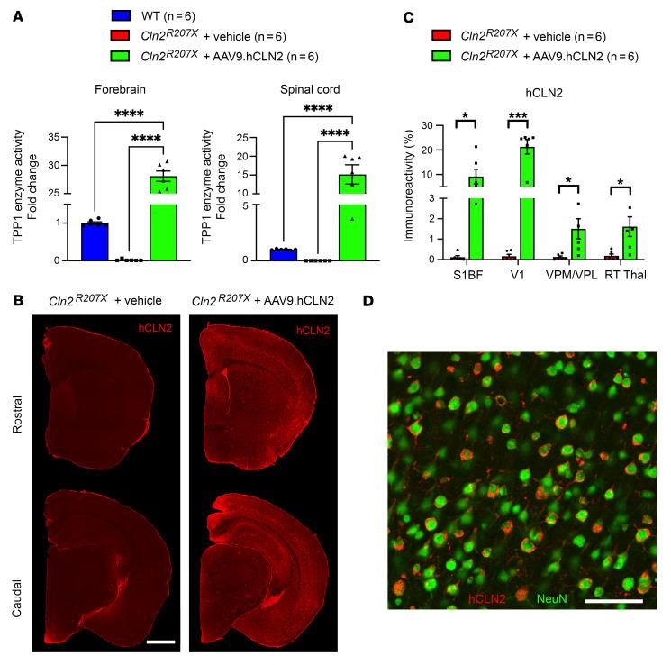
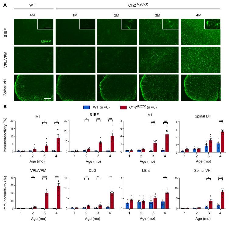
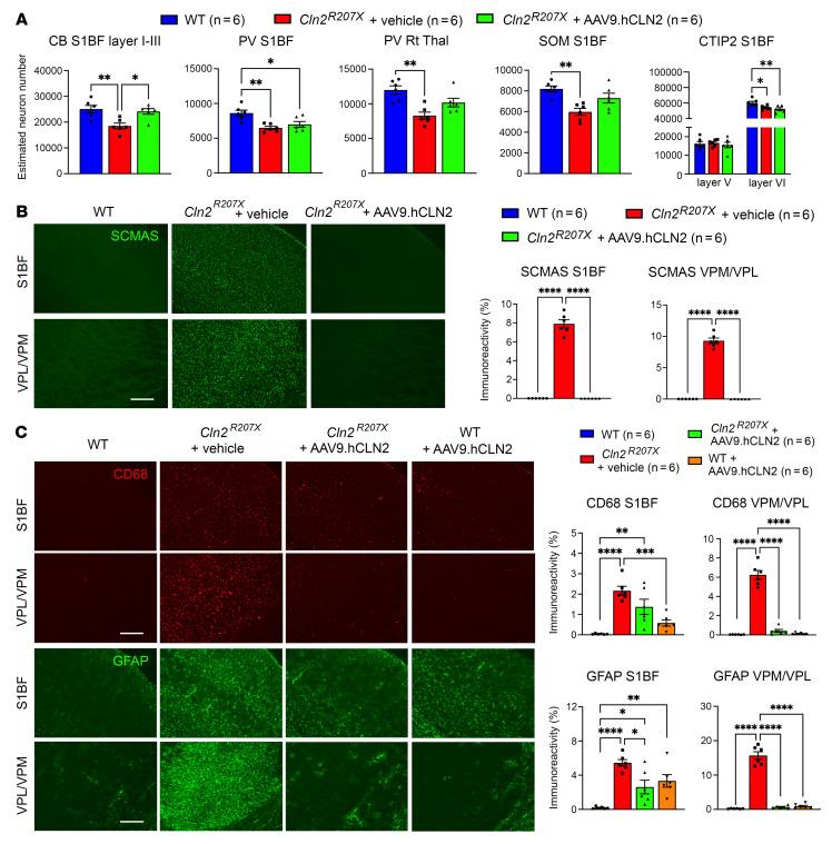
Although a disease-modifying therapy for classic late infantile neuronal ceroid lipofuscinosis (CLN2 disease) exists, poor understanding of cellular pathophysiology has hampered the development of more effective and persistent therapies. Here, we investigated the nature and progression of neurological and underlying neuropathological changes in Cln2R207X mice, which carry one of the most common pathogenic mutations in human patients but are yet to be fully characterized. Long-term electroencephalography recordings revealed progressive epileptiform abnormalities, including spontaneous seizures, providing a robust, quantifiable, and clinically relevant phenotype. These seizures were accompanied by the loss of multiple cortical neuron populations, including those stained for interneuron markers. Further histological analysis revealed early localized microglial activation months before neuron loss started in the thalamocortical system and spinal cord, which was accompanied by astrogliosis. This pathology was more pronounced and occurred in the cortex before the thalamus or spinal cord and differed markedly from the staging seen in mouse models of other forms of neuronal ceroid lipofuscinosis. Neonatal administration of adeno-associated virus serotype 9-mediated gene therapy ameliorated the seizure and gait phenotypes and prolonged the life span of Cln2R207X mice, attenuating most pathological changes. Our findings highlight the importance of clinically relevant outcome measures for judging preclinical efficacy of therapeutic interventions for CLN2 disease.

摘要

尽管存在治疗经典晚发性神经元蜡样脂褐质沉积症(CLN2 病)的疾病修饰疗法,但对细胞病理生理学的理解不足阻碍了更有效和持久疗法的发展。在这里,我们研究了 Cln2R207X 小鼠的神经和潜在神经病理学变化的性质和进展,这些小鼠携带人类患者中最常见的致病突变之一,但尚未完全表征。长期脑电图记录显示进行性癫痫样异常,包括自发性发作,提供了一种强大、可量化且具有临床相关性的表型。这些发作伴随着多种皮质神经元群体的丧失,包括那些被中间神经元标志物染色的神经元。进一步的组织学分析显示,在丘脑皮质系统和脊髓中神经元丧失开始前数月,就出现了局部小胶质细胞激活,同时伴有星形胶质细胞增生。这种病理学在皮质中比在丘脑或脊髓中更为明显,并且与其他形式的神经元蜡样脂褐质沉积症小鼠模型中所见的分期明显不同。新生期给予腺相关病毒血清型 9 介导的基因治疗可改善发作和步态表型,并延长 Cln2R207X 小鼠的寿命,减轻大多数病理变化。我们的发现强调了使用临床相关的结果测量来判断 CLN2 病治疗干预的临床前疗效的重要性。

https://cdn.ncbi.nlm.nih.gov/pmc/blobs/30d7/10266778/1283619a039f/jci-133-165908-g001.jpg

文献AI研究员

20分钟写一篇综述,助力文献阅读效率提升50倍。

立即体验

用中文搜PubMed

大模型驱动的PubMed中文搜索引擎

马上搜索

文档翻译

学术文献翻译模型,支持多种主流文档格式。

立即体验