Suppr超能文献

以单细胞分辨率剖析骨关节炎中人类原代成骨细胞与骨髓间充质干细胞之间的细胞通讯

Dissection of Cellular Communication between Human Primary Osteoblasts and Bone Marrow Mesenchymal Stem Cells in Osteoarthritis at Single-Cell Resolution.

作者信息

Liu Ying, Chen Yan, Li Xiao-Hua, Cao Chong, Zhang Hui-Xi, Zhou Cui, Chen Yu, Gong Yun, Yang Jun-Xiao, Cheng Liang, Chen Xiang-Ding, Shen Hui, Xiao Hong-Mei, Tan Li-Jun, Deng Hong-Wen

机构信息

Laboratory of Molecular and Statistical Genetics, College of Life Sciences, Hunan Normal University, Changsha, China.

Tulane Center of Biomedical Informatics and Genomics, Deming Department of Medicine, Tulane University School of Medicine, New Orleans, LA, USA.

出版信息

Int J Stem Cells. 2023 Aug 30;16(3):342-355. doi: 10.15283/ijsc22101. Epub 2023 Apr 30.

Abstract

BACKGROUND AND OBJECTIVES

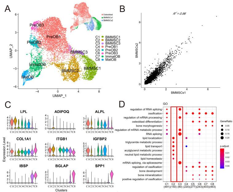
Osteoblasts are derived from bone marrow mesenchymal stem cells (BMMSCs) and play important role in bone remodeling. While our previous studies have investigated the cell subtypes and heterogeneity in osteoblasts and BMMSCs separately, cell-to-cell communications between osteoblasts and BMMSCs in humans have not been characterized. The aim of this study was to investigate the cellular communication between human primary osteoblasts and bone marrow mesenchymal stem cells.

METHODS AND RESULTS

To investigate the cell-to-cell communications between osteoblasts and BMMSCs and identify new cell subtypes, we performed a systematic integration analysis with our single-cell RNA sequencing (scRNA-seq) transcriptomes data from BMMSCs and osteoblasts. We successfully identified a novel preosteoblasts subtype which highly expressed ATF3, CCL2, CXCL2 and IRF1. Biological functional annotations of the transcriptomes suggested that the novel preosteoblasts subtype may inhibit osteoblasts differentiation, maintain cells to a less differentiated status and recruit osteoclasts. Ligand-receptor interaction analysis showed strong interaction between mature osteoblasts and BMMSCs. Meanwhile, we found was highly expressed in BMMSCs of osteogenic differentiation direction. WIF1 and , which were highly expressed in mature osteoblasts were reported to inhibit osteogenic differentiation. We speculated that WIF1 and sFRP4 expressed in mature osteoblasts inhibited the binding of FZD1 to Wnt ligand in BMMSCs, thereby further inhibiting osteogenic differentiation of BMMSCs.

CONCLUSIONS

Our study provided a more systematic and comprehensive understanding of the heterogeneity of osteogenic cells. At the single cell level, this study provided insights into the cell-to-cell communications between BMMSCs and osteoblasts and mature osteoblasts may mediate negative feedback regulation of osteogenesis process.

摘要

背景与目的

成骨细胞起源于骨髓间充质干细胞(BMMSCs),在骨重塑过程中发挥重要作用。尽管我们之前的研究分别调查了成骨细胞和BMMSCs中的细胞亚型及异质性,但人类成骨细胞与BMMSCs之间的细胞间通讯尚未得到表征。本研究的目的是探究人原代成骨细胞与骨髓间充质干细胞之间的细胞通讯。

方法与结果

为了研究成骨细胞与BMMSCs之间的细胞间通讯并鉴定新的细胞亚型,我们对来自BMMSCs和成骨细胞的单细胞RNA测序(scRNA-seq)转录组数据进行了系统的整合分析。我们成功鉴定出一种新的前成骨细胞亚型,其高表达ATF3、CCL2、CXCL2和IRF1。转录组的生物学功能注释表明,这种新的前成骨细胞亚型可能抑制成骨细胞分化,使细胞维持在低分化状态并募集破骨细胞。配体-受体相互作用分析显示成熟成骨细胞与BMMSCs之间存在强烈相互作用。同时,我们发现[此处原文缺失部分内容]在成骨分化方向的BMMSCs中高表达。据报道,在成熟成骨细胞中高表达的WIF1和[此处原文缺失部分内容]可抑制成骨分化。我们推测,成熟成骨细胞中表达的WIF1和sFRP4抑制了BMMSCs中FZD1与Wnt配体的结合,从而进一步抑制了BMMSCs的成骨分化。

结论

我们的研究对成骨细胞的异质性提供了更系统和全面的理解。在单细胞水平上,本研究深入了解了BMMSCs与成骨细胞之间的细胞间通讯,且成熟成骨细胞可能介导了成骨过程的负反馈调节。

https://cdn.ncbi.nlm.nih.gov/pmc/blobs/196c/10465330/8f90373a7b28/ijsc-16-3-342-f1.jpg

文献AI研究员

20分钟写一篇综述,助力文献阅读效率提升50倍。

立即体验

用中文搜PubMed

大模型驱动的PubMed中文搜索引擎

马上搜索

文档翻译

学术文献翻译模型,支持多种主流文档格式。

立即体验