Suppr超能文献

脂感应受体 FFAR4 可调节免疫原性暴露后肺上皮细胞的稳态,而不依赖 FFAR4 配体二十二碳六烯酸(DHA)。

Lipid-Sensing Receptor FFAR4 Modulates Pulmonary Epithelial Homeostasis following Immunogenic Exposures Independently of the FFAR4 Ligand Docosahexaenoic Acid (DHA).

机构信息

Division of Biomedical Sciences, School of Medicine, University of California-Riverside, Riverside, CA 92521, USA.

Department of Bioengineering, Bourns College of Engineering, University of California-Riverside, Riverside, CA 92521, USA.

出版信息

Int J Mol Sci. 2023 Apr 11;24(8):7072. doi: 10.3390/ijms24087072.

Abstract

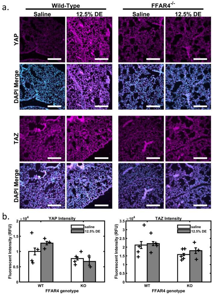
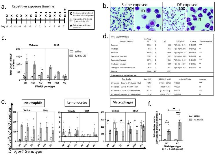
The role of pulmonary free fatty acid receptor 4 (FFAR4) is not fully elucidated and we aimed to clarify the impact of FFAR4 on the pulmonary immune response and return to homeostasis. We employed a known high-risk human pulmonary immunogenic exposure to extracts of dust from swine confinement facilities (DE). WT and -null mice were repetitively exposed to DE via intranasal instillation and supplemented with docosahexaenoic acid (DHA) by oral gavage. We sought to understand if previous findings of DHA-mediated attenuation of the DE-induced inflammatory response are FFAR4-dependent. We identified that DHA mediates anti-inflammatory effects independent of FFAR4 expression, and that DE-exposed mice lacking FFAR4 had reduced immune cells in the airways, epithelial dysplasia, and impaired pulmonary barrier integrity. Analysis of transcripts using an immunology gene expression panel revealed a role for FFAR4 in lungs related to innate immune initiation of inflammation, cytoprotection, and immune cell migration. Ultimately, the presence of FFAR4 in the lung may regulate cell survival and repair following immune injury, suggestive of potential therapeutic directions for pulmonary disease.

摘要

肺游离脂肪酸受体 4(FFAR4)的作用尚未完全阐明,我们旨在阐明 FFAR4 对肺免疫反应和恢复平衡的影响。我们采用了一种已知的高风险人类肺免疫原性暴露于猪舍设施粉尘提取物(DE)。WT 和-/-小鼠通过鼻腔内滴注重复暴露于 DE,并通过口服灌胃补充二十二碳六烯酸(DHA)。我们试图了解 DHA 介导的 DE 诱导的炎症反应的衰减是否依赖于 FFAR4。我们发现 DHA 通过 FFAR4 表达独立介导抗炎作用,并且缺乏 FFAR4 的 DE 暴露小鼠气道中的免疫细胞减少,上皮异型增生和肺屏障完整性受损。使用免疫学基因表达谱分析转录本表明 FFAR4 在与炎症的先天免疫起始、细胞保护和免疫细胞迁移相关的肺中起作用。最终,肺中 FFAR4 的存在可能调节免疫损伤后的细胞存活和修复,提示肺部疾病的潜在治疗方向。

https://cdn.ncbi.nlm.nih.gov/pmc/blobs/6c6b/10138935/7bbc96d7172c/ijms-24-07072-g001.jpg

文献AI研究员

20分钟写一篇综述,助力文献阅读效率提升50倍。

立即体验

用中文搜PubMed

大模型驱动的PubMed中文搜索引擎

马上搜索

文档翻译

学术文献翻译模型,支持多种主流文档格式。

立即体验