Suppr超能文献

向量辅助微环境编程(VAMP):用表达 IL-12 的 MVA 病毒重编程 TME 以实现有效的抗肿瘤活性。

Vector Aided Microenvironment programming (VAMP): reprogramming the TME with MVA virus expressing IL-12 for effective antitumor activity.

机构信息

NousCom, Rome, Italy.

University of Rome Tor Vergata, Roma, Lazio, Italy.

出版信息

J Immunother Cancer. 2023 Apr;11(4). doi: 10.1136/jitc-2023-006718.

Abstract

BACKGROUND

Tumor microenvironment (TME) represents a critical hurdle in cancer immunotherapy, given its ability to suppress antitumor immunity. Several efforts are made to overcome this hostile TME with the development of new therapeutic strategies modifying TME to boost antitumor immunity. Among these, cytokine-based approaches have been pursued for their known immunomodulatory effects on different cell populations within the TME. IL-12 is a potent pro-inflammatory cytokine that demonstrates striking immune activation and tumor control but causes severe adverse effects when systemically administered. Thus, local administration is considered a potential strategy to achieve high cytokine concentrations at the tumor site while sparing systemic adverse effects.

METHODS

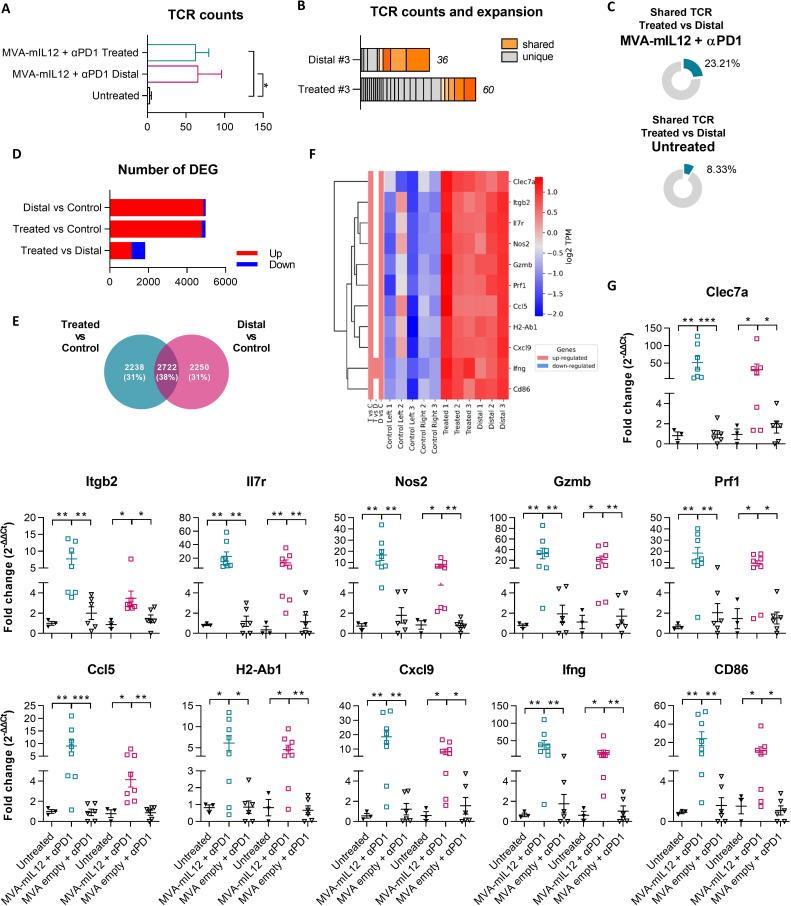
Modified Vaccinia Ankara (MVA) vector is a potent inducer of pro-inflammatory response. Here, we cloned IL-12 into the genome of MVA for intratumoral immunotherapy, combining the immunomodulatory properties of both the vector and the cargo. The antitumor activity of MVA-IL-12 and its effect on TME reprogramming were investigated in preclinical tumor models. RNA sequencing (RNA-Seq) analysis was performed to assess changes in the TME in treated and distal tumors and the effect on the intratumoral T-cell receptor repertoire.

RESULTS

Intratumoral injection of MVA-IL-12 resulted in strong antitumor activity with the complete remission of established tumors in multiple murine models, including those resistant to checkpoint inhibitors. The therapeutic activity of MVA-IL-12 was associated with very low levels of circulating cytokine. Effective TME reprogramming was demonstrated on treatment, with the reduction of immunosuppressive M2 macrophages while increasing pro-inflammatory M1, and recruitment of dendritic cells. TME switch from immunosuppressive into immunostimulatory environment allowed for CD8 T cells priming and expansion leading to tumor attack.

CONCLUSIONS

Intratumoral administration of MVA-IL-12 turns immunologically 'cold' tumors 'hot' and overcomes resistance to programmed cell death protein-1 blockade.

摘要

背景

肿瘤微环境(TME)是癌症免疫治疗的一个关键障碍,因为它能够抑制抗肿瘤免疫。为了克服这种恶劣的 TME,人们正在努力开发新的治疗策略,通过改变 TME 来增强抗肿瘤免疫。在这些策略中,基于细胞因子的方法因其对 TME 中不同细胞群的已知免疫调节作用而被广泛研究。IL-12 是一种有效的促炎细胞因子,它具有显著的免疫激活和肿瘤控制作用,但全身给药时会引起严重的不良反应。因此,局部给药被认为是一种潜在的策略,可以在肿瘤部位实现高细胞因子浓度,同时避免全身不良反应。

方法

改良安卡拉牛痘病毒(MVA)载体是一种有效的促炎反应诱导剂。在这里,我们将 IL-12 克隆到 MVA 的基因组中,用于肿瘤内免疫治疗,将载体和货物的免疫调节特性结合在一起。在临床前肿瘤模型中研究了 MVA-IL-12 的抗肿瘤活性及其对 TME 重编程的影响。进行 RNA 测序(RNA-Seq)分析,以评估处理和远端肿瘤中 TME 的变化,以及对肿瘤内 T 细胞受体库的影响。

结果

MVA-IL-12 的肿瘤内注射导致强烈的抗肿瘤活性,在多种小鼠模型中包括对检查点抑制剂耐药的模型中,已建立的肿瘤完全消退。MVA-IL-12 的治疗活性与循环细胞因子的低水平相关。治疗后证明了有效的 TME 重编程,抑制性 M2 巨噬细胞减少,而促炎性 M1 增加,并招募树突状细胞。TME 从免疫抑制到免疫刺激环境的转变允许 CD8 T 细胞的启动和扩增,从而导致肿瘤攻击。

结论

MVA-IL-12 的肿瘤内给药使免疫“冷”肿瘤“热”化,并克服了对程序性细胞死亡蛋白-1 阻断的耐药性。

https://cdn.ncbi.nlm.nih.gov/pmc/blobs/7c59/10151998/669be065fe92/jitc-2023-006718f01.jpg

文献AI研究员

20分钟写一篇综述,助力文献阅读效率提升50倍。

立即体验

用中文搜PubMed

大模型驱动的PubMed中文搜索引擎

马上搜索

文档翻译

学术文献翻译模型,支持多种主流文档格式。

立即体验