Suppr超能文献

肿瘤内 4-1BBL 武装改良安卡拉痘苗病毒治疗根除实体瘤并促进保护性免疫记忆。

Intratumoral virotherapy with 4-1BBL armed modified vaccinia Ankara eradicates solid tumors and promotes protective immune memory.

机构信息

Bavarian Nordic GmbH, Planegg, Germany

Bavarian Nordic GmbH, Planegg, Germany.

出版信息

J Immunother Cancer. 2021 Feb;9(2). doi: 10.1136/jitc-2020-001586.

Abstract

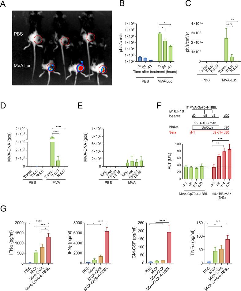
Human cancers are extraordinarily heterogeneous in terms of tumor antigen expression, immune infiltration and composition. A common feature, however, is the host's inability to mount potent immune responses that prevent tumor growth effectively. Often, naturally primed CD8 T cells against solid tumors lack adequate stimulation and efficient tumor tissue penetration due to an immune hostile tumor microenvironment. To address these shortcomings, we cloned tumor-associated antigens (TAA) and the immune-stimulatory ligand 4-1BBL into the genome of modified vaccinia Ankara (MVA) for intratumoral virotherapy. Local treatment with MVA-TAA-4-1BBL resulted in control of established tumors. Intratumoral injection of MVA localized mainly to the tumor with minimal leakage to the tumor-draining lymph node. In situ infection by MVA-TAA-4-1BBL triggered profound changes in the tumor microenvironment, including the induction of multiple proinflammatory molecules and immunogenic cell death. These changes led to the reactivation and expansion of antigen-experienced, tumor-specific cytotoxic CD8 T cells that were essential for the therapeutic antitumor effect. Strikingly, we report the induction of a systemic antitumor immune response including tumor antigen spread by local MVA-TAA-4-1BBL treatment which controlled tumor growth at distant, untreated lesions and protected against local and systemic tumor rechallenge. In all cases, 4-1BBL adjuvanted MVA was superior to MVA. Intratumoral 4-1BBL-armed MVA immunotherapy induced a profound reactivation and expansion of potent tumor-specific CD8 T cells as well as favorable proinflammatory changes in the tumor microenvironment, leading to elimination of tumors and protective immunological memory.

摘要

人类癌症在肿瘤抗原表达、免疫浸润和组成方面存在显著的异质性。然而,一个共同的特征是宿主无法产生有效的免疫反应来有效地阻止肿瘤生长。通常,由于免疫抑制性肿瘤微环境,针对实体瘤的天然初始 CD8 T 细胞缺乏充分的刺激和有效的肿瘤组织穿透。为了解决这些缺陷,我们将肿瘤相关抗原 (TAA) 和免疫刺激配体 4-1BBL 克隆到改良安卡拉痘苗病毒 (MVA) 的基因组中,用于肿瘤内病毒治疗。局部用 MVA-TAA-4-1BBL 治疗可控制已建立的肿瘤。MVA 主要在肿瘤内局部注射,很少漏到肿瘤引流淋巴结。MVA-TAA-4-1BBL 的原位感染引发了肿瘤微环境的深刻变化,包括多种促炎分子和免疫原性细胞死亡的诱导。这些变化导致了抗原经验丰富的、肿瘤特异性细胞毒性 CD8 T 细胞的重新激活和扩增,这对于治疗性抗肿瘤作用至关重要。引人注目的是,我们报告了一种全身抗肿瘤免疫反应的诱导,包括局部 MVA-TAA-4-1BBL 治疗引起的肿瘤抗原扩散,该反应控制了远处未治疗病变的肿瘤生长,并防止了局部和全身肿瘤再挑战。在所有情况下,4-1BBL 佐剂的 MVA 均优于 MVA。肿瘤内 4-1BBL 武装的 MVA 免疫疗法诱导了强烈的肿瘤特异性 CD8 T 细胞的重新激活和扩增,以及肿瘤微环境中的有利促炎变化,导致肿瘤消除和保护性免疫记忆。

https://cdn.ncbi.nlm.nih.gov/pmc/blobs/4ba4/7883866/8ef9c3f7b5b6/jitc-2020-001586f01.jpg

文献AI研究员

20分钟写一篇综述,助力文献阅读效率提升50倍。

立即体验

用中文搜PubMed

大模型驱动的PubMed中文搜索引擎

马上搜索

文档翻译

学术文献翻译模型,支持多种主流文档格式。

立即体验