Suppr超能文献

内皮细胞分泌的Metrnl决定循环中Metrnl的水平,并维持内皮功能以抵御动脉粥样硬化。

Endothelial METRNL determines circulating METRNL level and maintains endothelial function against atherosclerosis.

作者信息

Zheng Sili, Li Zhiyong, Song Jie, Wang Pin, Xu Jian, Hu Wenjun, Shi Yi, Qi Qi, Miao Zhuwei, Guan Yunfeng, Miao Chaoyu

机构信息

Department of Pharmacology, Second Military Medical University/Naval Medical University, Shanghai 200433, China.

Changhai Hospital, Second Military Medical University/Naval Medical University, Shanghai 200433, China.

出版信息

Acta Pharm Sin B. 2023 Apr;13(4):1568-1587. doi: 10.1016/j.apsb.2022.12.008. Epub 2022 Dec 14.

Abstract

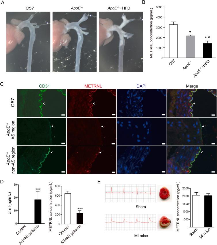
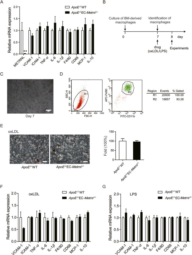
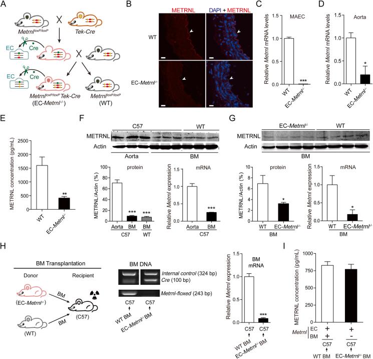
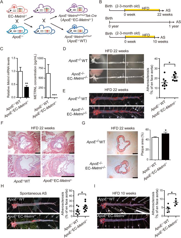
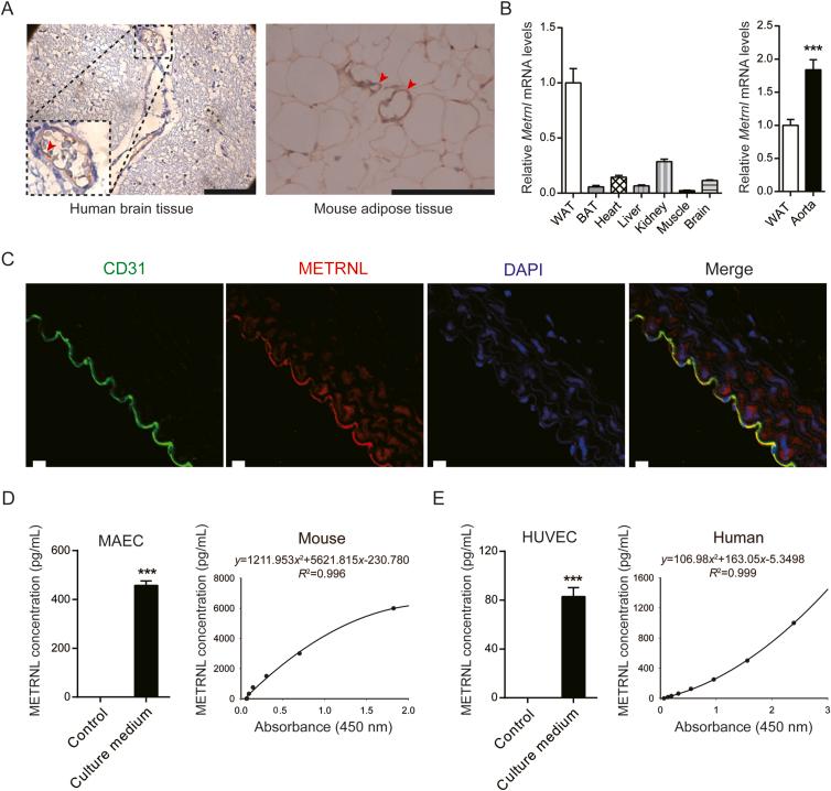
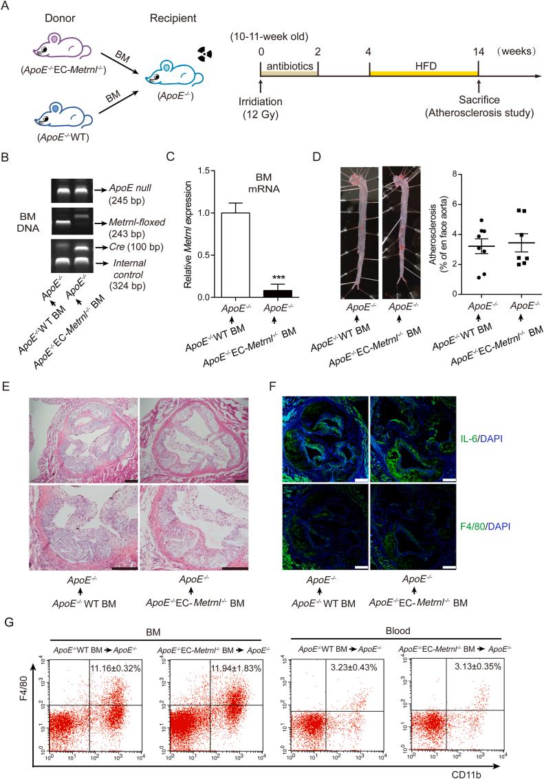
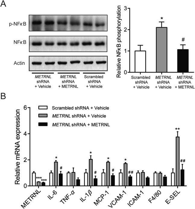
METRNL is a recently identified secreted protein with emerging functions. This study is to find major cellular source of circulating METRNL and to determine METRNL novel function. Here, we show METRNL is abundant in human and mouse vascular endothelium and released by endothelial cells using endoplasmic reticulum-Golgi apparatus pathway. By creating endothelial cell-specific knockout mice, combined with bone marrow transplantation to produce bone marrow-specific deletion of , we demonstrate that most of circulating METRNL (approximately 75%) originates from the endothelial cells. Both endothelial and circulating METRNL decrease in atherosclerosis mice and patients. By generating endothelial cell-specific knockout in apolipoprotein E-deficient mice, combined with bone marrow-specific deletion of in apolipoprotein E-deficient mice, we further demonstrate that endothelial METRNL deficiency accelerates atherosclerosis. Mechanically, endothelial METRNL deficiency causes vascular endothelial dysfunction including vasodilation impairment reducing eNOS phosphorylation at Ser1177 and inflammation activation enhancing NFB pathway, which promotes the susceptibility of atherosclerosis. Exogenous METRNL rescues METRNL deficiency induced endothelial dysfunction. These findings reveal that METRNL is a new endothelial substance not only determining the circulating METRNL level but also regulating endothelial function for vascular health and disease. METRNL is a therapeutic target against endothelial dysfunction and atherosclerosis.

摘要

METRNL是一种最近被鉴定出的具有新功能的分泌蛋白。本研究旨在寻找循环中METRNL的主要细胞来源,并确定METRNL的新功能。在此,我们表明METRNL在人和小鼠的血管内皮中含量丰富,并通过内质网-高尔基体途径由内皮细胞释放。通过创建内皮细胞特异性敲除小鼠,并结合骨髓移植以产生骨髓特异性缺失,我们证明循环中的METRNL大部分(约75%)源自内皮细胞。在动脉粥样硬化小鼠和患者中,内皮和循环中的METRNL均减少。通过在载脂蛋白E缺陷小鼠中产生内皮细胞特异性敲除,并结合在载脂蛋白E缺陷小鼠中进行骨髓特异性缺失,我们进一步证明内皮METRNL缺乏会加速动脉粥样硬化。从机制上讲,内皮METRNL缺乏会导致血管内皮功能障碍,包括血管舒张受损(降低eNOS在Ser1177处的磷酸化)和炎症激活(增强NF-κB途径),这会促进动脉粥样硬化的易感性。外源性METRNL可挽救METRNL缺乏诱导的内皮功能障碍。这些发现揭示,METRNL不仅是一种决定循环中METRNL水平的新内皮物质,而且还调节血管健康和疾病中的内皮功能。METRNL是针对内皮功能障碍和动脉粥样硬化的治疗靶点。

https://cdn.ncbi.nlm.nih.gov/pmc/blobs/6fd2/10149902/e3927980af02/ga1.jpg

文献AI研究员

20分钟写一篇综述,助力文献阅读效率提升50倍。

立即体验

用中文搜PubMed

大模型驱动的PubMed中文搜索引擎

马上搜索

文档翻译

学术文献翻译模型,支持多种主流文档格式。

立即体验