Suppr超能文献

中期 CENP-A 组装的抑制需要 HJURP 的磷酸化和 M18BP1 的抑制。

Repression of CENP-A assembly in metaphase requires HJURP phosphorylation and inhibition by M18BP1.

机构信息

Department of Biochemistry, School of Medicine, Stanford University, Stanford, CA, USA.

出版信息

J Cell Biol. 2023 Jun 5;222(6). doi: 10.1083/jcb.202110124. Epub 2023 May 4.

Abstract

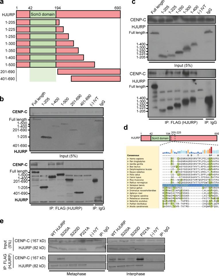
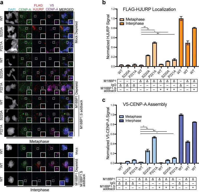
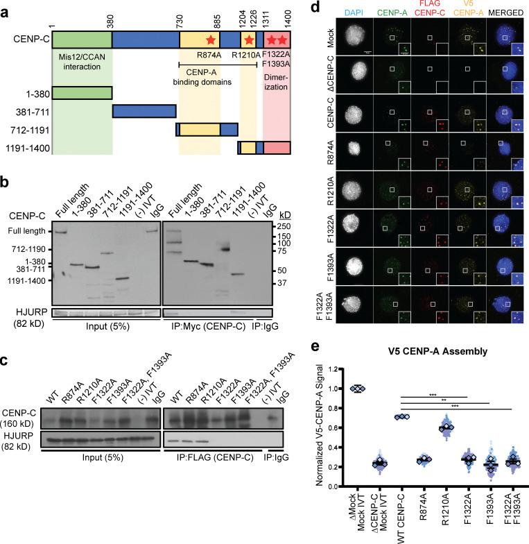
Centromeres are the foundation for mitotic kinetochore assembly and thus are essential for chromosome segregation. Centromeres are epigenetically defined by nucleosomes containing the histone H3 variant CENP-A. CENP-A nucleosome assembly is uncoupled from replication and occurs in G1, but how cells control this timing is incompletely understood. The formation of CENP-A nucleosomes in vertebrates requires CENP-C and the Mis18 complex which recruit the CENP-A chaperone HJURP to centromeres. Using a cell-free system for centromere assembly in X. laevis egg extracts, we discover two activities that inhibit CENP-A assembly in metaphase. HJURP phosphorylation prevents the interaction between HJURP and CENP-C in metaphase, blocking the delivery of soluble CENP-A to centromeres. Non-phosphorylatable mutants of HJURP constitutively bind CENP-C in metaphase but are not sufficient for new CENP-A assembly. We find that the M18BP1.S subunit of the Mis18 complex also binds to CENP-C to competitively inhibit HJURP's access to centromeres. Removal of these two inhibitory activities causes CENP-A assembly in metaphase.

摘要

着丝粒是有丝分裂动粒组装的基础,因此对于染色体分离至关重要。着丝粒通过含有组蛋白 H3 变体 CENP-A 的核小体在表观遗传上定义。CENP-A 核小体的组装与复制无关,发生在 G1 期,但细胞如何控制这种时间安排尚不完全清楚。脊椎动物中 CENP-A 核小体的形成需要 CENP-C 和 Mis18 复合物,它们将 CENP-A 伴侣蛋白 HJURP 招募到着丝粒。我们使用非洲爪蟾卵提取物中的无细胞体系进行着丝粒组装,发现了两种在中期抑制 CENP-A 组装的活性。HJURP 磷酸化阻止了 HJURP 和 CENP-C 在中期的相互作用,从而阻止了可溶性 CENP-A 向着丝粒的传递。中期非磷酸化突变体的 HJURP 持续结合 CENP-C,但不足以进行新的 CENP-A 组装。我们发现 Mis18 复合物的 M18BP1.S 亚基也与 CENP-C 结合,以竞争性抑制 HJURP 进入着丝粒。去除这两种抑制活性会导致 CENP-A 在中期组装。

https://cdn.ncbi.nlm.nih.gov/pmc/blobs/bfbf/10165474/d368165d436f/JCB_202110124_Fig1.jpg

文献AI研究员

20分钟写一篇综述,助力文献阅读效率提升50倍。

立即体验

用中文搜PubMed

大模型驱动的PubMed中文搜索引擎

马上搜索

文档翻译

学术文献翻译模型,支持多种主流文档格式。

立即体验