Suppr超能文献

饮用水微生物群落中原核生物抗病毒系统与共生噬菌体群落的关联。

The association of prokaryotic antiviral systems and symbiotic phage communities in drinking water microbiomes.

作者信息

Huang Dan, Yuan Mengting Maggie, Chen Juhong, Zheng Xiaoxuan, Wong Dongsheng, Alvarez Pedro J J, Yu Pingfeng

机构信息

College of Environmental and Resource Sciences, Zhejiang University, Hangzhou, China.

Department of Environmental Science, Policy, and Management, University of California, Berkeley, CA, USA.

出版信息

ISME Commun. 2023 May 4;3(1):46. doi: 10.1038/s43705-023-00249-1.

Abstract

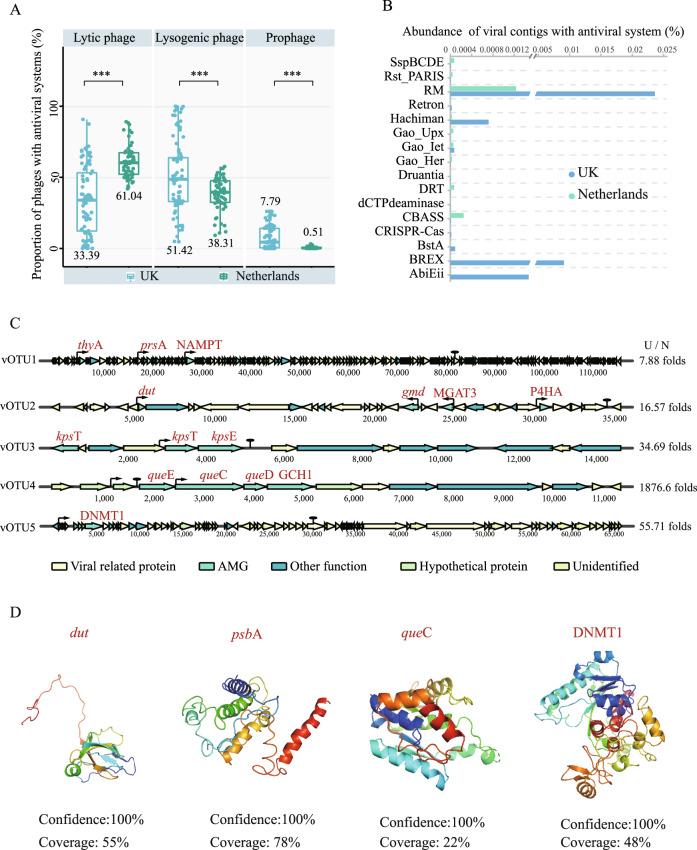
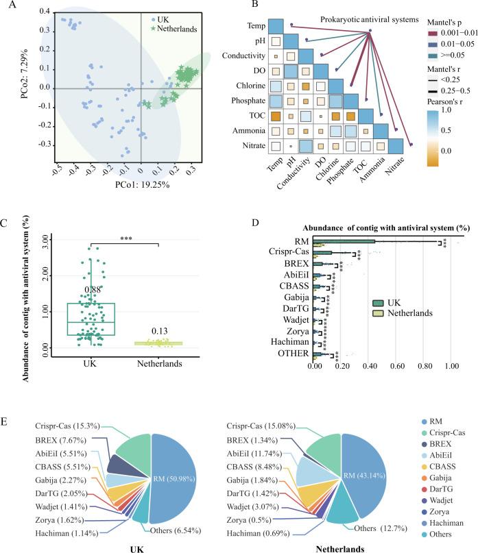
Prokaryotic antiviral systems are important mediators for prokaryote-phage interactions, which have significant implications for the survival of prokaryotic community. However, the prokaryotic antiviral systems under environmental stress are poorly understood, limiting the understanding of microbial adaptability. Here, we systematically investigated the profile of the prokaryotic antiviral systems at the community level and prokaryote-phage interactions in the drinking water microbiome. Chlorine disinfectant was revealed as the main ecological driver for the difference in prokaryotic antiviral systems and prokaryote-phage interactions. Specifically, the prokaryotic antiviral systems in the microbiome exhibited a higher abundance, broader antiviral spectrum, and lower metabolic burden under disinfectant stress. Moreover, significant positive correlations were observed between phage lysogenicity and enrichment of antiviral systems (e.g., Type IIG and IV restriction-modification (RM) systems, and Type II CRISPR-Cas system) in the presence of disinfection, indicating these antiviral systems might be more compatible with lysogenic phages and prophages. Accordingly, there was a stronger prokaryote-phage symbiosis in disinfected microbiome, and the symbiotic phages carried more auxiliary metabolic genes (AMGs) related to prokaryotic adaptability as well as antiviral systems, which might further enhance prokaryote survival in drinking water distribution systems. Overall, this study demonstrates that the prokaryotic antiviral systems had a close association with their symbiotic phages, which provides novel insights into prokaryote-phage interactions and microbial environmental adaptation.

摘要

原核生物抗病毒系统是原核生物与噬菌体相互作用的重要介导因子,对原核生物群落的生存具有重要意义。然而,人们对环境压力下的原核生物抗病毒系统了解甚少,这限制了对微生物适应性的认识。在此,我们系统地研究了饮用水微生物群落中原核生物抗病毒系统的概况以及原核生物与噬菌体的相互作用。研究发现氯消毒剂是原核生物抗病毒系统和原核生物与噬菌体相互作用差异的主要生态驱动因素。具体而言,微生物群落中的原核生物抗病毒系统在消毒剂压力下表现出更高的丰度、更广泛的抗病毒谱和更低的代谢负担。此外,在消毒条件下,噬菌体溶源性与抗病毒系统(如IIG型和IV型限制修饰(RM)系统以及II型CRISPR-Cas系统)的富集之间存在显著正相关,表明这些抗病毒系统可能与溶源性噬菌体和原噬菌体更兼容。因此,在经过消毒的微生物群落中,原核生物与噬菌体的共生关系更强,共生噬菌体携带了更多与原核生物适应性以及抗病毒系统相关的辅助代谢基因(AMG),这可能进一步提高原核生物在饮用水分配系统中的存活率。总体而言,本研究表明原核生物抗病毒系统与其共生噬菌体密切相关,这为原核生物与噬菌体的相互作用以及微生物环境适应性提供了新的见解。

https://cdn.ncbi.nlm.nih.gov/pmc/blobs/d74d/10160068/5d6df143b066/43705_2023_249_Fig1_HTML.jpg

文献AI研究员

20分钟写一篇综述,助力文献阅读效率提升50倍。

立即体验

用中文搜PubMed

大模型驱动的PubMed中文搜索引擎

马上搜索

文档翻译

学术文献翻译模型,支持多种主流文档格式。

立即体验