Suppr超能文献

线粒体重布线驱动三阴性乳腺癌细胞代谢适应 NAD(H)缺乏。

Mitochondrial rewiring drives metabolic adaptation to NAD(H) shortage in triple negative breast cancer cells.

机构信息

Department of Cellular, Computational and Integrative Biology (CIBIO), University of Trento, Trento, Italy.

Department of Experimental Medicine, University of Genoa, Genoa, Italy; Candiolo Cancer Institute, FPO-IRCCS, Candiolo, Italy; Italian Institute for Genomic Medicine (IIGM), Candiolo, Italy.

出版信息

Neoplasia. 2023 Jul;41:100903. doi: 10.1016/j.neo.2023.100903. Epub 2023 May 4.

Abstract

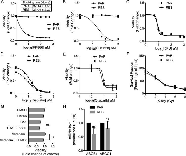
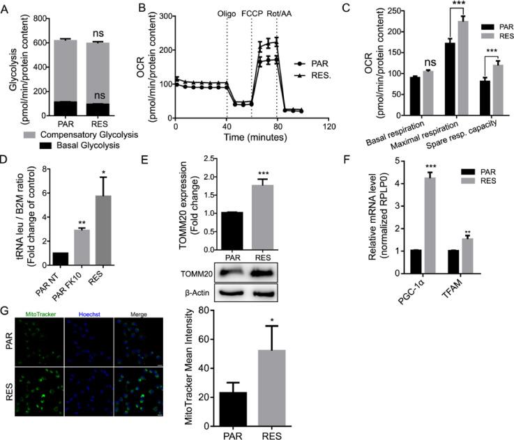
Nicotinamide phosphoribosyltransferase (NAMPT) is a key metabolic enzyme in NAD synthesis pathways and is found upregulated in several tumors, depicting NAD(H) lowering agents, like the NAMPT inhibitor FK866, as an appealing approach for anticancer therapy. Like other small molecules, FK866 triggers chemoresistance, observed in several cancer cellular models, which can prevent its clinical application. The molecular mechanisms sustaining the acquired of resistance to FK866 were studied in a model of triple negative breast cancer (MDA-MB-231 parental - PAR), exposed to increasing concentrations of the small molecule (MDA-MB-231 resistant - RES). RES cells are not sensitive to verapamil or cyclosporin A, excluding a potential role of increased efflux pumps activity as a mechanism of resistance. Similarly, the silencing of the enzyme Nicotinamide Riboside Kinase 1 (NMRK1) in RES cells does not increase FK866 toxicity, excluding this pathway as a compensatory mechanism of NAD production. Instead, Seahorse metabolic analysis revealed an increased mitochondrial spare respiratory capacity in RES cells. These cells presented a higher mitochondrial mass compared to the FK866-sensitive counterparts, as well as an increased consumption of pyruvate and succinate for energy production. Interestingly, co-treatment of PAR cells with FK866 and the mitochondrial pyruvate carrier (MPC) inhibitors UK5099 or rosiglitazone, as well as with the transient silencing of MPC2 but not of MPC1, induces a FK866-resistant phenotype. Taken together, these results unravel novel mechanisms of cell plasticity to counteract FK866 toxicity, that, besides the previously described LDHA dependency, rely on mitochondrial rewiring at functional and energetic levels.

摘要

烟酰胺磷酸核糖基转移酶(NAMPT)是 NAD 合成途径中的关键代谢酶,在几种肿瘤中上调,表明 NAD(H)降低剂,如 NAMPT 抑制剂 FK866,是一种有吸引力的抗癌治疗方法。与其他小分子一样,FK866在几种癌症细胞模型中引发化学抗性,这可能会阻止其临床应用。在三阴性乳腺癌(MDA-MB-231 亲本-PAR)模型中研究了对 FK866获得耐药性的分子机制,该模型暴露于逐渐增加的小分子浓度下(MDA-MB-231 耐药-RES)。RES 细胞对维拉帕米或环孢素 A 不敏感,排除了增加外排泵活性作为耐药机制的可能性。同样,在 RES 细胞中沉默烟酰胺核糖激酶 1(NMRK1)酶并不能增加 FK866 的毒性,排除了这种途径作为 NAD 产生的代偿机制。相反, Seahorse 代谢分析显示 RES 细胞中线粒体备用呼吸能力增加。与 FK866 敏感的对应物相比,这些细胞具有更高的线粒体质量,以及更高的丙酮酸和琥珀酸消耗用于能量产生。有趣的是,PAR 细胞与 FK866 和线粒体丙酮酸载体(MPC)抑制剂 UK5099 或罗格列酮共同处理,以及瞬时沉默 MPC2 而不是 MPC1,会诱导 FK866 耐药表型。总之,这些结果揭示了细胞可塑性的新机制,以对抗 FK866 的毒性,除了之前描述的 LDHA 依赖性外,还依赖于功能和能量水平的线粒体重布线。

https://cdn.ncbi.nlm.nih.gov/pmc/blobs/dcdd/10192916/59fc88fec890/gr1.jpg

文献AI研究员

20分钟写一篇综述,助力文献阅读效率提升50倍。

立即体验

用中文搜PubMed

大模型驱动的PubMed中文搜索引擎

马上搜索

文档翻译

学术文献翻译模型,支持多种主流文档格式。

立即体验