Suppr超能文献

类似组织的养殖鱼片通过合成食品管道。

Tissue-like cultured fish fillets through a synthetic food pipeline.

作者信息

Xu Enbo, Niu Ruihao, Lao Jihui, Zhang Shengliang, Li Jie, Zhu Yiyuan, Shi Huimin, Zhu Qingqing, Chen Yijian, Jiang Yuyan, Wang Wenjun, Yin Jun, Chen Qihe, Huang Xiao, Chen Jun, Liu Donghong

机构信息

College of Biosystems Engineering and Food Science, National-Local Joint Engineering Laboratory of Intelligent Food Technology and Equipment, Zhejiang Key Laboratory for Agro-Food Processing, Integrated Research Base of Southern Fruit and Vegetable Preservation Technology, Fuli Institute of Food Science, Zhejiang University, Hangzhou, 310058, China.

Innovation Center of Yangtze River Delta, Zhejiang University, Jiaxing, 314102, China.

出版信息

NPJ Sci Food. 2023 May 6;7(1):17. doi: 10.1038/s41538-023-00194-2.

Abstract

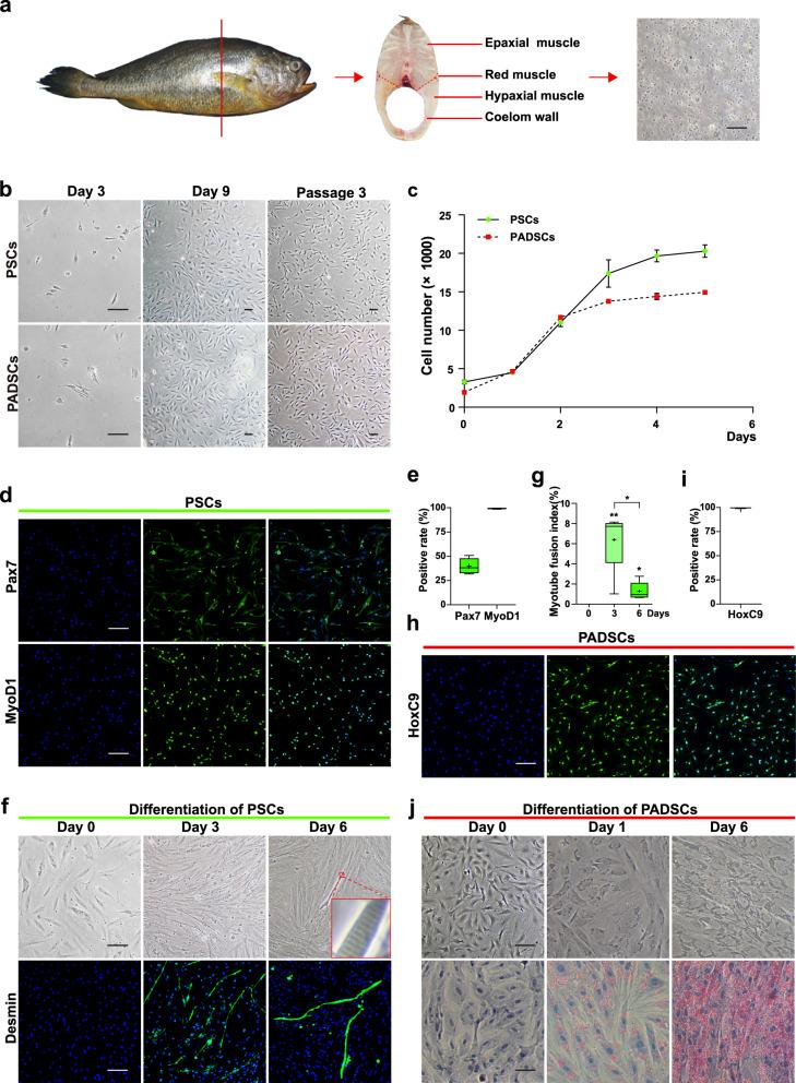
Tissue-like cultured meats of some livestock have successfully been established by different approaches. However, the production of a structure similar to fish fillets is still challenging. Here, we develop tissue-like cultured fish fillets by assembly of large yellow croaker muscle fibers and adipocytes with 3D-printed gel. Inhibition of Tgf-β and Notch signals significantly promoted myogenic differentiation of piscine satellite cells (PSCs). The mixture of fish gelatin and sodium alginate combined with a p53 inhibitor and a Yap activator supported PSC viability and proliferation. Based on the texture of fish muscle tissue, a 3D scaffold was constructed by gelatin-based gel mixed with PSCs. After proliferation and differentiation, the muscle scaffold was filled with cultured piscine adipocytes. Finally, tissue-like fish fillets with 20 × 12 × 4 mm were formed, consisting of 5.67 × 10 muscles and 4.02 × 10 adipocytes. The biomanufacture of tissue-like cultured fish fillet here could be a promising technology to customize meat production with high fidelity.

摘要

通过不同方法已成功培育出一些家畜的类组织培养肉。然而,生产出与鱼片结构相似的产品仍具有挑战性。在此,我们通过用3D打印凝胶组装大黄鱼肌肉纤维和脂肪细胞来培育类组织培养鱼片。抑制转化生长因子-β(Tgf-β)和Notch信号可显著促进鱼类卫星细胞(PSC)的成肌分化。鱼明胶和海藻酸钠的混合物与p53抑制剂和Yap激活剂相结合,可支持PSC的存活和增殖。基于鱼肌肉组织的质地,用与PSC混合的明胶基凝胶构建了一个3D支架。在增殖和分化后,肌肉支架中填充了培养的鱼类脂肪细胞。最终形成了尺寸为20×12×4毫米的类组织鱼片,由5.67×10个肌肉细胞和4.02×10个脂肪细胞组成。此处类组织培养鱼片的生物制造可能是一种很有前景的技术,可用于高精度定制肉类生产。

https://cdn.ncbi.nlm.nih.gov/pmc/blobs/f759/10164169/b16131015f66/41538_2023_194_Fig1_HTML.jpg

文献AI研究员

20分钟写一篇综述,助力文献阅读效率提升50倍。

立即体验

用中文搜PubMed

大模型驱动的PubMed中文搜索引擎

马上搜索

文档翻译

学术文献翻译模型,支持多种主流文档格式。

立即体验