Suppr超能文献

一种源自棕点石斑鱼的自发永生化肌肉干细胞系(EfMS),用于生产细胞培养鱼肉。

A spontaneously immortalized muscle stem cell line (EfMS) from brown-marbled grouper for cell-cultured fish meat production.

作者信息

Xue Ting, Zheng Hongwei, Zhao Yaqi, Zhao Zhenxin, Wang Jinwu, Zhang Yue, Li Yaru, Wang Song, Liu Yongliang, Xue Changhu, Guo Huarong

机构信息

MOE Key Laboratory of Marine Genetics & Breeding and College of Marine Life Sciences, Ocean University of China, Qingdao, China.

College of Food Science & Engineering, Ocean University of China, Qingdao, China.

出版信息

Commun Biol. 2024 Dec 24;7(1):1697. doi: 10.1038/s42003-024-07400-1.

Abstract

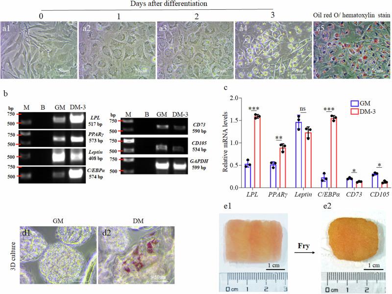
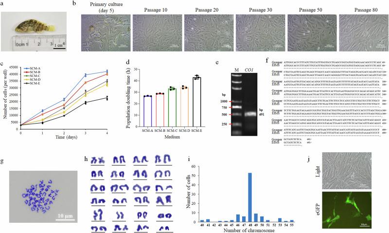
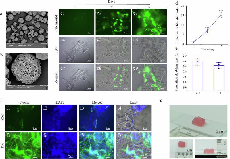
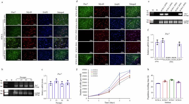
Lacking of suitable fish muscle stem cell line has greatly hindered the fabrication of cell-cultured fish meat. Here, we established and characterized a spontaneously immortalized marine fish muscle stem cell line (EfMS) from brown-marbled grouper (Epinephelus fuscoguttatus), which could actively proliferate with good genetic stability and well maintain the stemness of myogenesis potential for over 50 passages. Taurine was found to be able to serve as a substitute of fish muscle extract in maintaining stemness. The EfMS cells could be efficiently induced to myogenic differentiation or adipogenic trans-differentiation in both 2D and 3D culture systems. Using edible 3D microcarriers, we produced 0.65 g fat-free and 1.47 g fat-containing cell-cultured fish meat in 8 days. The scaffold-free cell-cultured fish meat exhibited a much higher content of flavory amino acids than natural fish. Together, EfMS cell line can serve as an ideal seed cell line for the production of cell-cultured fish meat.

摘要

缺乏合适的鱼类肌肉干细胞系极大地阻碍了细胞培养鱼肉的制备。在此,我们从棕点石斑鱼(Epinephelus fuscoguttatus)建立并鉴定了一种自发永生化的海水鱼类肌肉干细胞系(EfMS),该细胞系能够活跃增殖,具有良好的遗传稳定性,并且在超过50代时仍能很好地维持成肌潜能的干性。研究发现,牛磺酸能够替代鱼类肌肉提取物来维持干性。在二维和三维培养系统中,EfMS细胞都能被高效诱导成肌分化或脂肪生成转分化。使用可食用的三维微载体,我们在8天内生产出了0.65克无脂肪和1.47克含脂肪的细胞培养鱼肉。无支架的细胞培养鱼肉比天然鱼肉含有更高含量的呈味氨基酸。总之,EfMS细胞系可作为生产细胞培养鱼肉的理想种子细胞系。

https://cdn.ncbi.nlm.nih.gov/pmc/blobs/a7bb/11668886/ebf2ed90d6b8/42003_2024_7400_Fig1_HTML.jpg

文献AI研究员

20分钟写一篇综述,助力文献阅读效率提升50倍。

立即体验

用中文搜PubMed

大模型驱动的PubMed中文搜索引擎

马上搜索

文档翻译

学术文献翻译模型,支持多种主流文档格式。

立即体验