Suppr超能文献

坏死性凋亡相关长链非编码RNA:胶质瘤中基因模块的建立及冷肿瘤与热肿瘤的区分

Necroptosis-related lncRNAs: establishment of a gene module and distinction between the cold and hot tumors in glioma.

作者信息

Cao Kangxi, Su Fengbo, Shan Xuchun, Jiang Xingyu, Ni Zhaohui, Chen Yan

机构信息

Department of Neurosurgery, The Second Hospital of Jilin University, Changchun, China.

Department of Pathogenobiology, The Key Laboratory of Zoonosis, Chinese Ministry of Education, College of Basic Medical Sciences, Jilin University, Changchun, China.

出版信息

Front Oncol. 2023 Apr 21;13:1087117. doi: 10.3389/fonc.2023.1087117. eCollection 2023.

Abstract

BACKGROUND

Gliomas are the most common primary tumors of the central nervous system and portend a poor prognosis. The efficacy of emerging and promising immunotherapies varies significantly among individuals. Distinction and transformation of cold and hot tumors may improve the antitumor efficacy of immunotherapy.

METHODS AND RESULTS

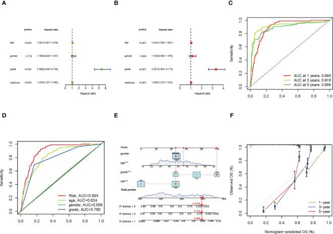
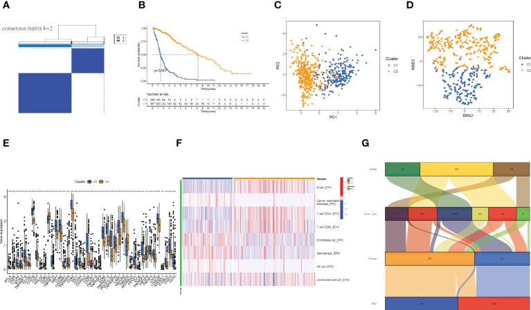
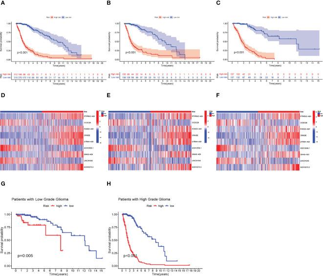
In this study, we constructed a necroptosis-related lncRNA module based on public databases. The association of this module with survival was assessed using the Cox regression, Kaplan-Meier survival analysis, and nomogram, external validation was also conducted in another public database. Furthermore, we performed gene set enrichment analysis (GSEA), immune checkpoint and tumor microenvironment analysis, and qRT-PCR validation. Finally, we clustered all samples into 2 clusters based on the expression of model lncRNAs and identified cluster 1 as cold tumors with fewer infiltrating T cells.

CONCLUSIONS

Identifying cold and hot tumors by necroptosis-related lncRNAs can help available immunotherapeutic strategies to achieve efficacy in the precise treatment of individuals. Prior treatment failure can be overcome by targeting necroptosis-related lncRNAs.

摘要

背景

胶质瘤是中枢神经系统最常见的原发性肿瘤,预后较差。新兴且有前景的免疫疗法在个体间的疗效差异显著。冷肿瘤和热肿瘤的区分与转化可能会提高免疫治疗的抗肿瘤疗效。

方法与结果

在本研究中,我们基于公共数据库构建了一个与坏死性凋亡相关的长链非编码RNA模块。使用Cox回归、Kaplan-Meier生存分析和列线图评估该模块与生存的相关性,并在另一个公共数据库中进行外部验证。此外,我们进行了基因集富集分析(GSEA)、免疫检查点和肿瘤微环境分析以及qRT-PCR验证。最后,我们根据模型长链非编码RNA的表达将所有样本聚类为2个簇,并将簇1鉴定为浸润性T细胞较少的冷肿瘤。

结论

通过与坏死性凋亡相关的长链非编码RNA识别冷肿瘤和热肿瘤,有助于现有的免疫治疗策略在个体精准治疗中实现疗效。靶向与坏死性凋亡相关的长链非编码RNA可以克服先前的治疗失败。

https://cdn.ncbi.nlm.nih.gov/pmc/blobs/b082/10160458/5807879a50ae/fonc-13-1087117-g001.jpg

文献AI研究员

20分钟写一篇综述,助力文献阅读效率提升50倍。

立即体验

用中文搜PubMed

大模型驱动的PubMed中文搜索引擎

马上搜索

文档翻译

学术文献翻译模型,支持多种主流文档格式。

立即体验