Suppr超能文献

硝呋齐特通过内质网应激PERK信号通路诱导人非小细胞肺癌细胞凋亡。

Nifuroxazide induces the apoptosis of human non‑small cell lung cancer cells through the endoplasmic reticulum stress PERK signaling pathway.

作者信息

Li Deliang, Liu Liping, Li Feng, Ma Chengshan, Ge Keli

机构信息

The First Clinical Medical College, Medicine College, Qingdao University, Qingdao, Shandong 266023, P.R. China.

Emergency Department, Affiliated Hospital of Qingdao University, Qingdao, Shandong 266000, P.R. China.

出版信息

Oncol Lett. 2023 Apr 25;25(6):248. doi: 10.3892/ol.2023.13834. eCollection 2023 Jun.

Abstract

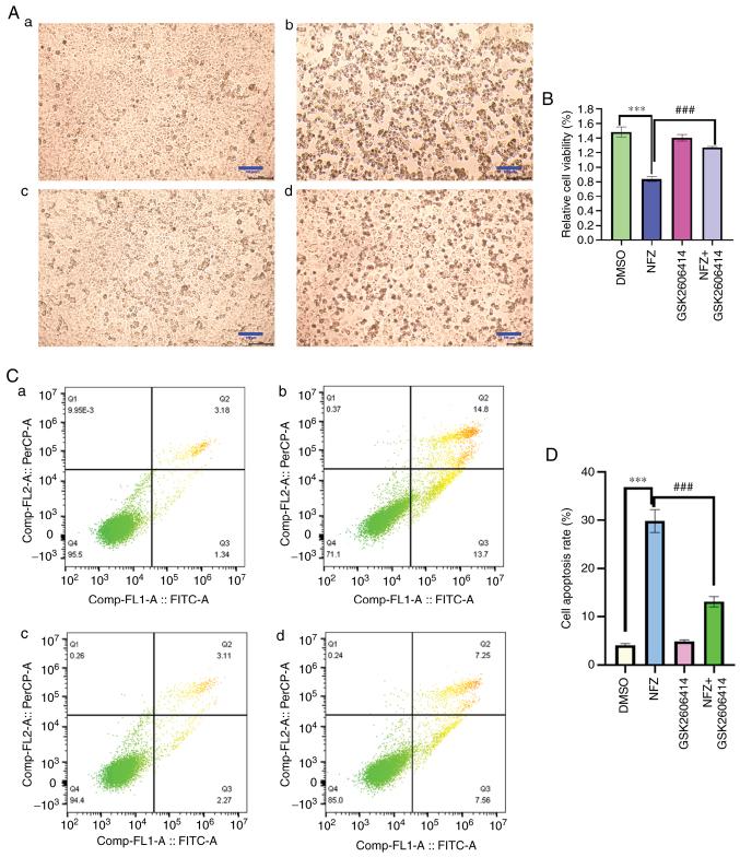
The aim of the present study was to investigate the molecular mechanism of nifuroxazide (NFZ) in the induction of apoptosis of NCI-H1299 human non-small cell lung cancer (NSCLC) cells through the reactive oxygen species (ROS)/Ca/protein kinase R-like ER kinase (PERK)-activating transcription factor 4 (ATF4)-DNA damage inducible transcript 3 (CHOP) signaling pathway. Morphological changes of cells were observed by microscopy, and the apoptosis and intracellular ROS levels of cells were observed by inverted fluorescence microscopy. Cell viability after the addition of the PERK inhibitor, GSK2606414, were detected by Cell Counting Kit-8 assay. Annexin V-FITC was used to detect cell apoptosis, Brite 670 was used to detect intracellular ROS and Fura Red AM was used to detect Ca content. Western blotting was used to detect PERK, phosphorylated (P)-PERK, ATF4, CHOP, P-Janus kinase 2 and P-signal transducer and activator of transcription 3 expression levels. Compared with the dimethyl sulfoxide control group, NFZ inhibited the survival activity in the H1299 NSCLC cell line, in a time- and dose-dependent manner. However, GSK2606414 inhibited the NFZ-induced apoptosis of H1299 cells. GSK2606414 also inhibited the increase in ROS and Ca in H1299 cells induced by NFZ. Western blotting results demonstrated that NFZ significantly increased the expression levels of P-PERK, ATF4 and CHOP, whereas GSK2606414 significantly reduced the NFZ-induced increase in these protein expression levels. In conclusion, NFZ may induce the apoptosis of H1299 NSCLC cells through the ROS/Ca/PERK-ATF4-CHOP signaling pathway.

摘要

本研究旨在探讨硝呋太尔(NFZ)通过活性氧(ROS)/钙/蛋白激酶R样内质网激酶(PERK)-激活转录因子4(ATF4)-DNA损伤诱导转录物3(CHOP)信号通路诱导NCI-H1299人非小细胞肺癌(NSCLC)细胞凋亡的分子机制。通过显微镜观察细胞形态变化,通过倒置荧光显微镜观察细胞凋亡和细胞内ROS水平。使用Cell Counting Kit-8检测法检测添加PERK抑制剂GSK2606414后的细胞活力。用膜联蛋白V-FITC检测细胞凋亡,用Brite 670检测细胞内ROS,用Fura Red AM检测钙含量。用蛋白质免疫印迹法检测PERK、磷酸化(P)-PERK、ATF4、CHOP、磷酸化酪氨酸激酶2和磷酸化信号转导子和转录激活子3的表达水平。与二甲基亚砜对照组相比,NFZ以时间和剂量依赖性方式抑制H1299 NSCLC细胞系的存活活性。然而,GSK2606414抑制了NFZ诱导的H1299细胞凋亡。GSK2606414还抑制了NFZ诱导的H1299细胞中ROS和钙的增加。蛋白质免疫印迹结果表明,NFZ显著增加了P-PERK、ATF4和CHOP的表达水平,而GSK2606414显著降低了NFZ诱导的这些蛋白质表达水平的增加。总之,NFZ可能通过ROS/钙/PERK-ATF4-CHOP信号通路诱导H1299 NSCLC细胞凋亡。

https://cdn.ncbi.nlm.nih.gov/pmc/blobs/e8a7/10161345/2750d6c4ea64/ol-25-06-13834-g00.jpg

文献AI研究员

20分钟写一篇综述,助力文献阅读效率提升50倍。

立即体验

用中文搜PubMed

大模型驱动的PubMed中文搜索引擎

马上搜索

文档翻译

学术文献翻译模型,支持多种主流文档格式。

立即体验