Suppr超能文献

热应激通过SERCA/PERK/eIF2α途径介导的内质网应激(ERS)诱导的细胞凋亡,导致钙稳态失衡,进而引发认知障碍。

Heat stress induces calcium dyshomeostasis to subsequent cognitive impairment through ERS-mediated apoptosis via SERCA/PERK/eIF2α pathway.

作者信息

Li Hongxia, Pan Wenlan, Li Chenqi, Cai Mengyu, Shi Wenjing, Ren Zifu, Lu Hongtao, Zhou Qicheng, Shen Hui

机构信息

Department of Nutrition and Food Hygiene, Faculty of Naval Medicine, Naval Medical University, Shanghai, 200433, China.

Department of Clinical Nutrition, Shanghai Ninth People's Hospital, Shanghai JiaoTong University School of Medicine, Shanghai, 201999, China.

出版信息

Cell Death Discov. 2024 Jun 11;10(1):280. doi: 10.1038/s41420-024-02047-7.

Abstract

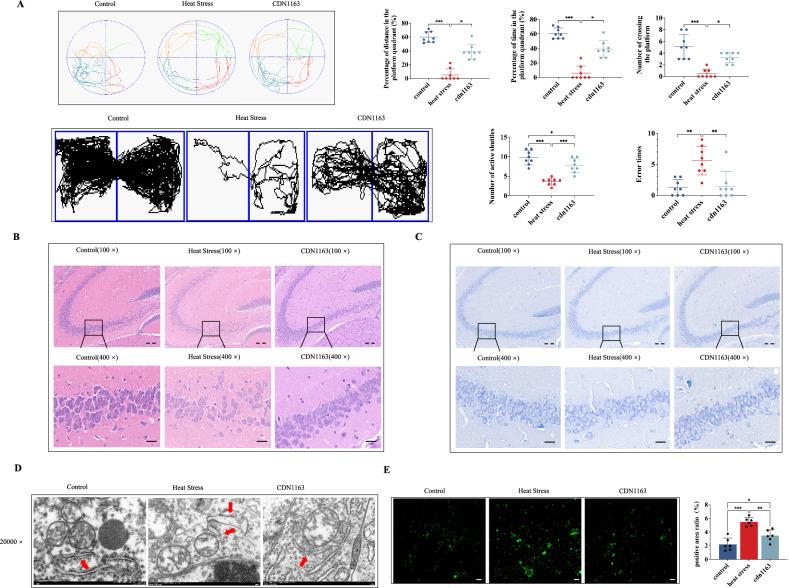
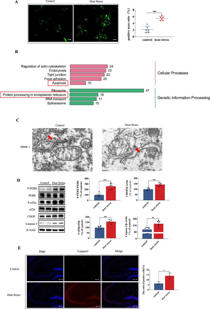
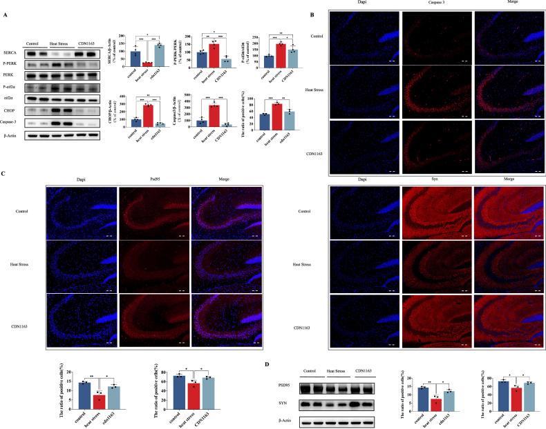
Heat exposure is an environmental stressor that has been associated with cognitive impairment. However, the neural mechanisms that underlie this phenomenon have yet to be extensively investigated. The Morris water maze test was utilized to assess cognitive performance. RNA sequencing was employed to discover the primary regulators and pathological pathways involved in cognitive impairment caused by heat. Before heat exposure in vivo and in vitro, activation of the sarco/endoplasmic reticulum (SR/ER) calcium (Ca)-ATPase (SERCA) was achieved by CDN1163. Hematoxylin-Eosin, Nissl staining, calcium imaging, transmission electron microscopy, western blot, and immunofluorescence were utilized to visualize histological changes, intracellular calcium levels, endoplasmic reticulum stress (ERS) markers, apoptosis, and synaptic proteins alterations. Heat stress (HS) significantly induced cognitive decline and neuronal damage in mice. By the transcriptome sequencing between control (n = 5) and heat stress (n = 5) mice in hippocampal tissues, we identified a reduction in the expression of the atp2a gene encoding SERCA, accompanied by a corresponding decrease in its protein level. Consequently, this dysregulation resulted in an excessive accumulation of intracellular calcium ions. Furthermore, HS exposure also activated ERS and apoptosis, as evidenced by the upregulation of p-PERK, p-eIF2α, CHOP, and caspase-3. Consistently, a reduction in postsynaptic density protein 95 (PSD95) and synaptophysin (SYN) expressions indicated modifications in synaptic function. Notably, the impacts on neurons caused by HS were found to be mitigated by CDN1163 treatment both in vivo and in vitro. Additionally, SERCA-mediated ERS-induced apoptosis was attenuated by GSK2606414 treatment via inhibiting PERK-eIF2α-CHOP axis that not only curtailed the level of caspase-3 but also elevated the levels of PSD95 and SYN. These findings highlight the significant impact of heat stress on cognitive impairment, and further elucidate the underlying mechanism involving SERCA/PERK/eIF2α pathway.

摘要

热暴露是一种与认知障碍相关的环境应激源。然而,这种现象背后的神经机制尚未得到广泛研究。采用莫里斯水迷宫试验来评估认知表现。利用RNA测序来发现热导致的认知障碍中涉及的主要调节因子和病理途径。在体内和体外热暴露之前,通过CDN1163实现肌浆网/内质网(SR/ER)钙(Ca)-ATP酶(SERCA)的激活。利用苏木精-伊红染色、尼氏染色、钙成像、透射电子显微镜、蛋白质免疫印迹和免疫荧光来观察组织学变化、细胞内钙水平、内质网应激(ERS)标志物、细胞凋亡和突触蛋白改变。热应激(HS)显著诱导小鼠认知能力下降和神经元损伤。通过对对照(n = 5)和热应激(n = 5)小鼠海马组织进行转录组测序,我们发现编码SERCA的atp2a基因表达降低,其蛋白水平也相应下降。因此,这种失调导致细胞内钙离子过度积累。此外,HS暴露还激活了ERS和细胞凋亡,p-PERK、p-eIF2α、CHOP和caspase-3的上调证明了这一点。一致地,突触后致密蛋白95(PSD95)和突触素(SYN)表达的降低表明突触功能发生了改变。值得注意的是,发现CDN1163处理在体内和体外均减轻了HS对神经元的影响。此外,通过抑制PERK-eIF2α-CHOP轴,GSK2606414处理减弱了SERCA介导的ERS诱导的细胞凋亡,这不仅降低了caspase-3的水平,还提高了PSD95和SYN的水平。这些发现突出了热应激对认知障碍的重大影响,并进一步阐明了涉及SERCA/PERK/eIF2α途径的潜在机制。

https://cdn.ncbi.nlm.nih.gov/pmc/blobs/8cea/11167007/8b141af5df26/41420_2024_2047_Fig1_HTML.jpg

文献AI研究员

20分钟写一篇综述,助力文献阅读效率提升50倍。

立即体验

用中文搜PubMed

大模型驱动的PubMed中文搜索引擎

马上搜索

文档翻译

学术文献翻译模型,支持多种主流文档格式。

立即体验