Suppr超能文献

单细胞分析揭示了心脏再生过程中 Angpt4 引发的 EPDC-EC-CM 细胞协调级联反应。

Single-cell analysis reveals an Angpt4-initiated EPDC-EC-CM cellular coordination cascade during heart regeneration.

机构信息

Key Laboratory of Cell Proliferation and Differentiation of the Ministry of Education, Peking University Genome Editing Research Center, College of Life Sciences, Peking University, Beijing 100871, China.

Beijing Advanced Innovation Center for Genomics (ICG), College of Life Sciences, Peking University, Beijing 100871, China.

出版信息

Protein Cell. 2023 May 8;14(5):350-368. doi: 10.1093/procel/pwac010.

Abstract

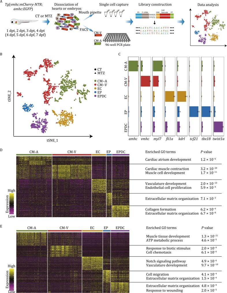
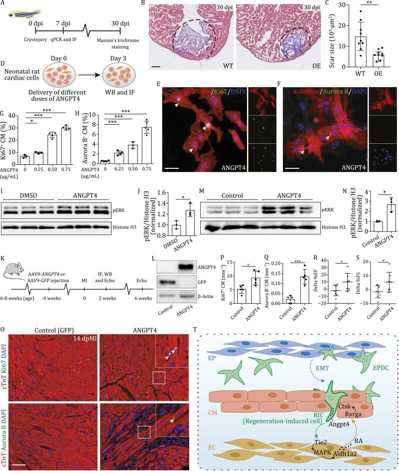
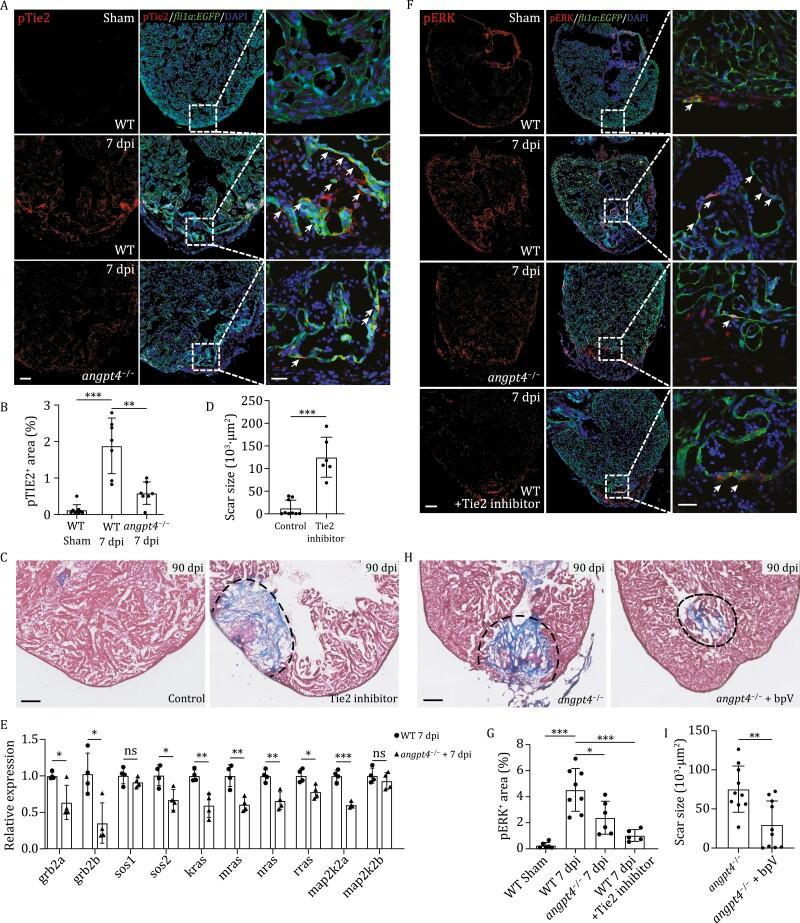
Mammals exhibit limited heart regeneration ability, which can lead to heart failure after myocardial infarction. In contrast, zebrafish exhibit remarkable cardiac regeneration capacity. Several cell types and signaling pathways have been reported to participate in this process. However, a comprehensive analysis of how different cells and signals interact and coordinate to regulate cardiac regeneration is unavailable. We collected major cardiac cell types from zebrafish and performed high-precision single-cell transcriptome analyses during both development and post-injury regeneration. We revealed the cellular heterogeneity as well as the molecular progress of cardiomyocytes during these processes, and identified a subtype of atrial cardiomyocyte exhibiting a stem-like state which may transdifferentiate into ventricular cardiomyocytes during regeneration. Furthermore, we identified a regeneration-induced cell (RIC) population in the epicardium-derived cells (EPDC), and demonstrated Angiopoietin 4 (Angpt4) as a specific regulator of heart regeneration. angpt4 expression is specifically and transiently activated in RIC, which initiates a signaling cascade from EPDC to endocardium through the Tie2-MAPK pathway, and further induces activation of cathepsin K in cardiomyocytes through RA signaling. Loss of angpt4 leads to defects in scar tissue resolution and cardiomyocyte proliferation, while overexpression of angpt4 accelerates regeneration. Furthermore, we found that ANGPT4 could enhance proliferation of neonatal rat cardiomyocytes, and promote cardiac repair in mice after myocardial infarction, indicating that the function of Angpt4 is conserved in mammals. Our study provides a mechanistic understanding of heart regeneration at single-cell precision, identifies Angpt4 as a key regulator of cardiomyocyte proliferation and regeneration, and offers a novel therapeutic target for improved recovery after human heart injuries.

摘要

哺乳动物的心脏再生能力有限,心肌梗死发生后会导致心力衰竭。相比之下,斑马鱼具有显著的心脏再生能力。有报道称,几种细胞类型和信号通路参与了这一过程。然而,对于不同的细胞和信号如何相互作用和协调来调节心脏再生,目前还缺乏全面的分析。我们从斑马鱼中收集了主要的心脏细胞类型,并在发育和损伤后再生过程中进行了高精度的单细胞转录组分析。我们揭示了细胞异质性以及心肌细胞在这些过程中的分子进展,并鉴定出一种具有干细胞样状态的心房心肌细胞亚型,其在再生过程中可能向心室心肌细胞转分化。此外,我们在心外膜衍生细胞(EPDC)中鉴定出一种再生诱导细胞(RIC)群体,并证实血管生成素 4(Angpt4)是心脏再生的特定调节因子。angpt4 在 RIC 中特异性且短暂激活,通过 Tie2-MAPK 途径从 EPDC 到心内膜引发信号级联反应,并通过 RA 信号进一步诱导心肌细胞中组织蛋白酶 K 的激活。angpt4 的缺失导致疤痕组织消退和心肌细胞增殖缺陷,而过表达 angpt4 则加速了再生。此外,我们发现 ANGPT4 可增强新生大鼠心肌细胞的增殖,并促进心肌梗死后小鼠的心脏修复,表明 Angpt4 的功能在哺乳动物中是保守的。我们的研究以单细胞精度提供了对心脏再生的机制理解,鉴定出 Angpt4 是心肌细胞增殖和再生的关键调节因子,并为改善人类心脏损伤后的恢复提供了新的治疗靶点。

https://cdn.ncbi.nlm.nih.gov/pmc/blobs/96a2/10166170/1cf7e3c6e353/pwac010_fig1.jpg

文献AI研究员

20分钟写一篇综述,助力文献阅读效率提升50倍。

立即体验

用中文搜PubMed

大模型驱动的PubMed中文搜索引擎

马上搜索

文档翻译

学术文献翻译模型,支持多种主流文档格式。

立即体验