Suppr超能文献

遗传学表明,成骨细胞过度活跃与弥漫特发性骨肥厚的发展有关。

Genetics implicates overactive osteogenesis in the development of diffuse idiopathic skeletal hyperostosis.

机构信息

Calico Life Sciences, LLC, South San Francisco, CA, 94080, USA.

出版信息

Nat Commun. 2023 May 8;14(1):2644. doi: 10.1038/s41467-023-38279-x.

Abstract

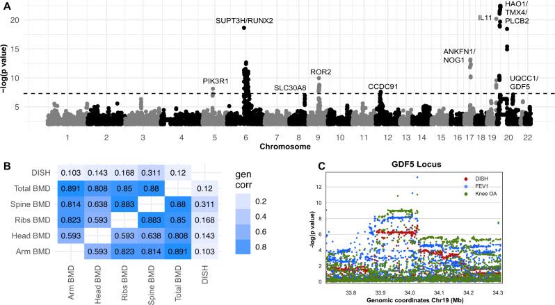
Diffuse idiopathic skeletal hyperostosis (DISH) is a condition where adjacent vertebrae become fused through formation of osteophytes. The genetic and epidemiological etiology of this condition is not well understood. Here, we implemented a machine learning algorithm to assess the prevalence and severity of the pathology in ~40,000 lateral DXA scans in the UK Biobank Imaging cohort. We find that DISH is highly prevalent, above the age of 45, ~20% of men and ~8% of women having multiple osteophytes. Surprisingly, we find strong phenotypic and genetic association of DISH with increased bone mineral density and content throughout the entire skeletal system. Genetic association analysis identified ten loci associated with DISH, including multiple genes involved in bone remodeling (RUNX2, IL11, GDF5, CCDC91, NOG, and ROR2). Overall, this study describes genetics of DISH and implicates the role of overactive osteogenesis as a key driver of the pathology.

摘要

弥漫性特发性骨肥厚(DISH)是一种相邻椎体通过骨赘形成融合的疾病。目前尚不清楚这种疾病的遗传和流行病学病因。在这里,我们在英国生物库影像学队列的约 40,000 个侧位 DXA 扫描中实施了机器学习算法,以评估该病理学的患病率和严重程度。我们发现 DISH 的患病率很高,在 45 岁以上,约 20%的男性和 8%的女性有多发性骨赘。令人惊讶的是,我们发现 DISH 与整个骨骼系统的骨矿物质密度和含量增加具有很强的表型和遗传相关性。遗传关联分析确定了与 DISH 相关的 10 个基因座,包括多个参与骨重塑的基因(RUNX2、IL11、GDF5、CCDC91、NOG 和 ROR2)。总的来说,这项研究描述了 DISH 的遗传学,并暗示了过度活跃的成骨作用是该病理学的关键驱动因素。

https://cdn.ncbi.nlm.nih.gov/pmc/blobs/a40e/10167361/c85c36837eee/41467_2023_38279_Fig1_HTML.jpg

文献AI研究员

20分钟写一篇综述,助力文献阅读效率提升50倍。

立即体验

用中文搜PubMed

大模型驱动的PubMed中文搜索引擎

马上搜索

文档翻译

学术文献翻译模型,支持多种主流文档格式。

立即体验