Suppr超能文献

表征脊柱侧弯与衰老相关的遗传和生理决定因素。

Characterizing aging-related genetic and physiological determinants of spinal curvature.

作者信息

Wang Frances M, Ruby J Graham, Sethi Anurag, Veras Matthew A, Telis Natalie, Melamud Eugene

机构信息

Calico Life Sciences LLC, South San Francisco, California, USA.

出版信息

Commun Med (Lond). 2025 Jul 12;5(1):291. doi: 10.1038/s43856-025-01003-5.

Abstract

BACKGROUND

Increased spinal curvature is one of the most recognizable aging traits in the human population. However, despite high prevalence, the etiology of this condition remains poorly understood.

METHODS

To gain better insight into the physiological, biochemical, and genetic risk factors involved, we developed a novel machine learning method to automatically derive thoracic kyphosis and lumbar lordosis angles from dual-energy X-ray absorptiometry (DXA) scans in the UK Biobank Imaging cohort. We carry out genome-wide association and epidemiological association studies to identify genetic and physiological risk factors for both traits.

RESULTS

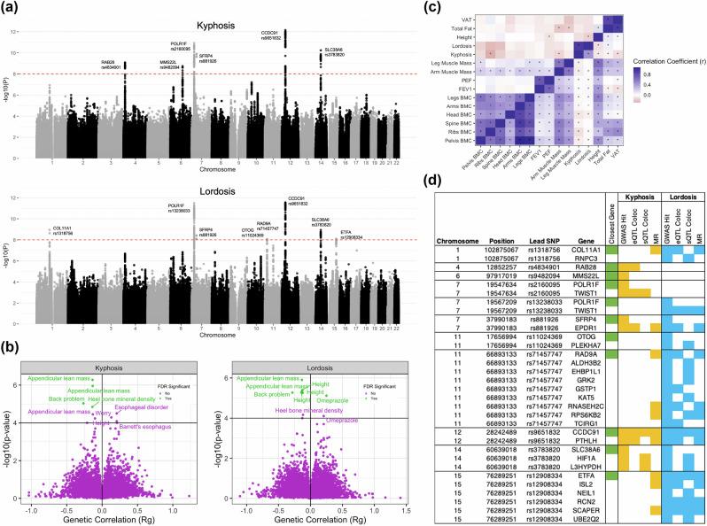
In 41,212 participants, we find that on average males and females gain 2.42° in kyphotic and 1.48° in lordotic angle per decade of life. Increased spinal curvature shows a strong association with decreased muscle mass and bone mineral density. Adiposity demonstrates opposing associations, with decreased kyphosis and increased lordosis. Using Mendelian randomization, we show that genes fundamental to the maintenance of musculoskeletal function (COL11A1, PTHLH, ETFA, TWIST1) and cellular homeostasis such as RNA transcription and DNA repair (RAD9A, MMS22L, HIF1A, RAB28) are likely involved in increased spinal curvature.

CONCLUSIONS

Our findings reveal a complex interplay between genetics, musculoskeletal health, and age-related changes in spinal curvature, suggesting potential drivers of this universal aging trait.

摘要

背景

脊柱曲度增加是人类最明显的衰老特征之一。然而,尽管其患病率很高,但这种情况的病因仍知之甚少。

方法

为了更好地了解其中涉及的生理、生化和遗传风险因素,我们开发了一种新颖的机器学习方法,可从英国生物银行影像队列中的双能X线吸收法(DXA)扫描中自动得出胸椎后凸角和腰椎前凸角。我们进行全基因组关联研究和流行病学关联研究,以确定这两种特征的遗传和生理风险因素。

结果

在41212名参与者中,我们发现,平均而言,男性和女性每十年的生活中,胸椎后凸角增加2.42°,腰椎前凸角增加1.48°。脊柱曲度增加与肌肉量减少和骨密度降低密切相关。肥胖则表现出相反的关联,即胸椎后凸减少和腰椎前凸增加。通过孟德尔随机化,我们发现维持肌肉骨骼功能的关键基因(COL11A1、PTHLH、ETFA、TWIST1)以及细胞内稳态相关基因,如RNA转录和DNA修复相关基因(RAD9A、MMS22L、HIF1A、RAB28)可能与脊柱曲度增加有关。

结论

我们的研究结果揭示了遗传、肌肉骨骼健康与脊柱曲度年龄相关变化之间的复杂相互作用,提示了这一普遍衰老特征的潜在驱动因素。

https://cdn.ncbi.nlm.nih.gov/pmc/blobs/55e7/12255709/bc5a753fe26c/43856_2025_1003_Fig1_HTML.jpg

文献AI研究员

20分钟写一篇综述,助力文献阅读效率提升50倍。

立即体验

用中文搜PubMed

大模型驱动的PubMed中文搜索引擎

马上搜索

文档翻译

学术文献翻译模型,支持多种主流文档格式。

立即体验