Suppr超能文献

免疫低下诱导的多能干细胞在完全免疫活性的同种异体恒河猴体内长期存活。

Hypoimmune induced pluripotent stem cells survive long term in fully immunocompetent, allogeneic rhesus macaques.

机构信息

Sana Biotechnology, Inc., South San Francisco, CA, USA.

Division of Endocrinology, Metabolism and Lipid Research, Washington University School of Medicine, St. Louis, MO, USA.

出版信息

Nat Biotechnol. 2024 Mar;42(3):413-423. doi: 10.1038/s41587-023-01784-x. Epub 2023 May 8.

Abstract

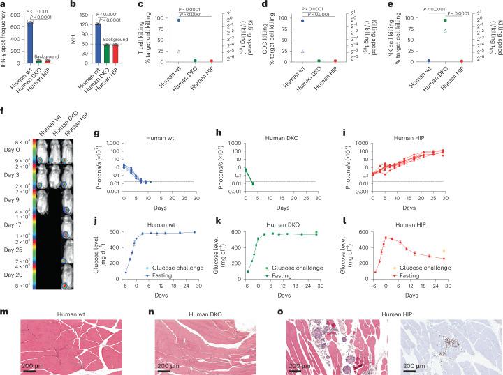
Genetic engineering of allogeneic cell therapeutics that fully prevents rejection by a recipient's immune system would abolish the requirement for immunosuppressive drugs or encapsulation and support large-scale manufacturing of off-the-shelf cell products. Previously, we generated mouse and human hypoimmune pluripotent (HIP) stem cells by depleting HLA class I and II molecules and overexpressing CD47 (B2MCIITACD47). To determine whether this strategy is successful in non-human primates, we engineered rhesus macaque HIP cells and transplanted them intramuscularly into four allogeneic rhesus macaques. The HIP cells survived unrestricted for 16 weeks in fully immunocompetent allogeneic recipients and differentiated into several lineages, whereas allogeneic wild-type cells were vigorously rejected. We also differentiated human HIP cells into endocrinologically active pancreatic islet cells and showed that they survived in immunocompetent, allogeneic diabetic humanized mice for 4 weeks and ameliorated diabetes. HIP-edited primary rhesus macaque islets survived for 40 weeks in an allogeneic rhesus macaque recipient without immunosuppression, whereas unedited islets were quickly rejected.

摘要

通过敲除 HLA Ⅰ类和Ⅱ类分子并过表达 CD47(B2MCIITACD47),我们生成了小鼠和人源低免疫原性多能(HIP)干细胞。为了确定该策略在非人类灵长类动物中是否成功,我们对恒河猴 HIP 细胞进行了工程改造,并将其肌肉内移植到 4 只同种异体恒河猴中。在完全免疫功能正常的同种异体受者中,HIP 细胞不受限制地存活了 16 周,并分化为多个谱系,而同种异体野生型细胞则被强烈排斥。我们还将人源 HIP 细胞分化为具有内分泌活性的胰岛细胞,并表明它们在免疫功能正常的同种异体糖尿病人源化小鼠中存活了 4 周,并改善了糖尿病。未经编辑的恒河猴胰岛在没有免疫抑制的情况下,在同种异体恒河猴受者中存活了 40 周,而未经编辑的胰岛则迅速被排斥。

https://cdn.ncbi.nlm.nih.gov/pmc/blobs/fcc7/10940156/fd01277543cf/41587_2023_1784_Fig1_HTML.jpg

文献AI研究员

20分钟写一篇综述,助力文献阅读效率提升50倍。

立即体验

用中文搜PubMed

大模型驱动的PubMed中文搜索引擎

马上搜索

文档翻译

学术文献翻译模型,支持多种主流文档格式。

立即体验