Suppr超能文献

高度多样且未知的病毒可能会增强南极内生菌的适应性。

Highly diverse and unknown viruses may enhance Antarctic endoliths' adaptability.

机构信息

Department of Microbiology and Plant Pathology, University of California, Riverside, CA, USA.

Department of Biological Sciences, California State Polytechnic University, Pomona, CA, USA.

出版信息

Microbiome. 2023 May 8;11(1):103. doi: 10.1186/s40168-023-01554-6.

Abstract

BACKGROUND

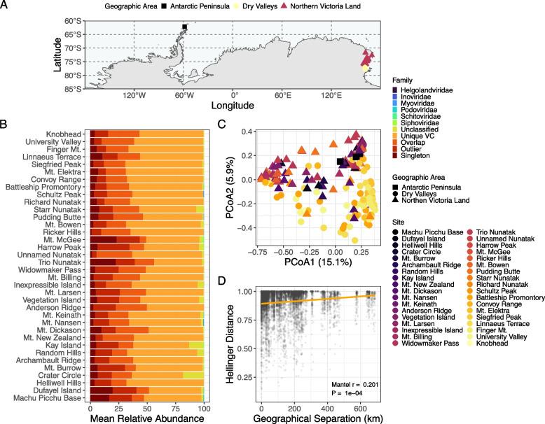
Rock-dwelling microorganisms are key players in ecosystem functioning of Antarctic ice free-areas. Yet, little is known about their diversity and ecology, and further still, viruses in these communities have been largely unexplored despite important roles related to host metabolism and nutrient cycling. To begin to address this, we present a large-scale viral catalog from Antarctic rock microbial communities.

RESULTS

We performed metagenomic analyses on rocks from across Antarctica representing a broad range of environmental and spatial conditions, and which resulted in a predicted viral catalog comprising > 75,000 viral operational taxonomic units (vOTUS). We found largely undescribed, highly diverse and spatially structured virus communities which had predicted auxiliary metabolic genes (AMGs) with functions indicating that they may be potentially influencing bacterial adaptation and biogeochemistry.

CONCLUSION

This catalog lays the foundation for expanding knowledge of virosphere diversity, function, spatial ecology, and dynamics in extreme environments. This work serves as a step towards exploring adaptability of microbial communities in the face of a changing climate. Video Abstract.

摘要

背景

穴居微生物是南极无冰区生态系统功能的关键参与者。然而,人们对它们的多样性和生态学知之甚少,而且尽管与宿主代谢和营养循环有关的重要作用,但这些群落中的病毒在很大程度上仍未得到探索。为了解决这个问题,我们展示了南极岩石微生物群落中大规模的病毒目录。

结果

我们对来自南极洲各地的岩石进行了宏基因组分析,这些岩石代表了广泛的环境和空间条件,这导致了一个包含超过 75,000 个病毒操作分类单元(vOTUS)的预测病毒目录。我们发现了大量未被描述的、高度多样的和空间结构的病毒群落,这些群落具有辅助代谢基因(AMGs),其功能表明它们可能潜在地影响细菌的适应和生物地球化学。

结论

这个目录为扩展对极端环境中病毒圈多样性、功能、空间生态学和动态的认识奠定了基础。这项工作是探索微生物群落面对气候变化的适应性的一步。视频摘要。

https://cdn.ncbi.nlm.nih.gov/pmc/blobs/08b1/10165816/5f1fef8ae01f/40168_2023_1554_Fig1_HTML.jpg

文献AI研究员

20分钟写一篇综述,助力文献阅读效率提升50倍。

立即体验

用中文搜PubMed

大模型驱动的PubMed中文搜索引擎

马上搜索

文档翻译

学术文献翻译模型,支持多种主流文档格式。

立即体验